跳转到主要内容区域
中央政府门户网
|
繁
|
简
|
English
|
无障碍
|
智能问答
|
个人中心
|
长者专区
首页
|
政府领导
|
机构职能
|
政务公开
|
政务服务
|
政民互动
|
走进四川
|
智能问答
|
长者专区
|
EN
首页
政府领导
机构职能
政务公开
政务服务
政民互动
走进四川
网站首页
个人中心
|
无障碍
|
长者专区
|
繁
|
简
|
网站支持IPv6
图解:四川省人民政府第48次常务会议
2025年05月16日 15时37分
来源: 四川省人民政府网站
【字体:
大
中
小
】
分享:
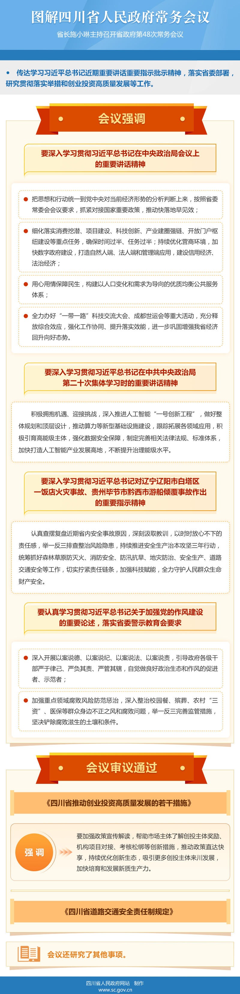
四川省人民政府第48次常务会议
责任编辑: 李莎莎
扫一扫在手机打开当前页
相关附件>>
相关链接>>
380ea34556fc4f7b8ac5474f35799d10:
图解:四川省人民政府第47次常务会议
380ea34556fc4f7b8ac5474f35799d10:
图解:四川省人民政府第46次常务会议
380ea34556fc4f7b8ac5474f35799d10:
图解:四川省人民政府第43次常务会议
打印本页
关闭窗口
图解:四川省人民政府第48次常务会议
图解:四川省人民政府第48次常务会议
图解:四川省人民政府第48次常务会议
2025年05月16日 15时37分
来源: 四川省人民政府网站
四川省人民政府第48次常务会议
责任编辑: 李莎莎
扫一扫在手机打开当前页
打印本页
关闭窗口
网站地图
主编信箱
联系我们
网站声明
主办单位:四川省人民政府办公厅
运行维护单位:中国电信四川公司
网站标识码5100000062
蜀ICP备 13001288号
川公网安备 51010402000507号
微信公众号
政务微博
头条号
手机版
电脑版
×
x
map