跳转到主要内容区域
中央政府门户网
|
kaiyun1
|
繁體
|
English
|
无障碍
|
智能问答
|
kaiyun5
|
kaiyun(中国)体育
kaiyun1
|
kaiyun.体育
|
kaiyun.中国
|
政务公开
|
政务服务
|
政民互动
|
走进四川
|
kaiyun5
|
智能问答
|
EN
kaiyun1
kaiyun.体育
kaiyun.中国
政务公开
政务服务
政民互动
走进四川
kaiyun1
kaiyun5
|
无障碍
|
长者专区
|
繁
|
简
|
网站支持IPv6
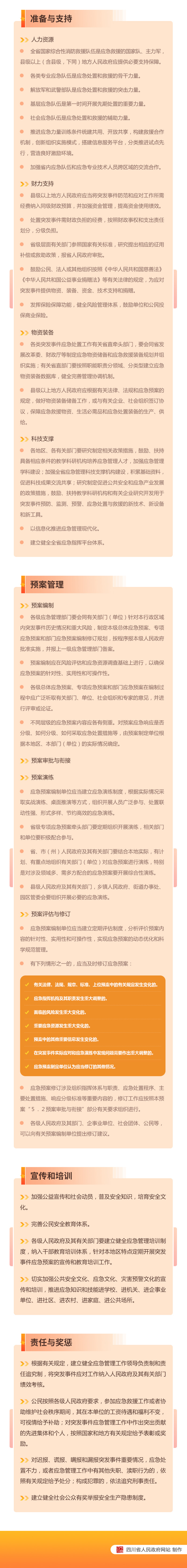
图解:四川省人民政府
关于印发四川省突发事件总体应急预案(试行)的通知
2021年04月12日 15时56分
来源: 四川省人民政府网站
【字体:
大
中
小
】
分享:
四川省人民政府关于印发四川省突发事件总体应急预案(试行)的通知
责任编辑: 祝琳
扫一扫在手机打开当前页
相关附件>>
相关链接>>
e4c29f31c6964493a14c4ddf6b160169:
《四川省突发事件总体应急预案(试行)》印发 突发事件分级与应急响应分级不再一一对应
2a8ad7fa372247f2807dcdb10ebd09da:
四川印发突发事件总体应急预案(试行)
19c623fe4f074cc68c29ed5fb6983567:
四川省人民政府关于印发四川省突发事件总体应急预案(试行)的通知
打印本页
关闭窗口
图解:四川省人民政府
关于印发四川省突发事件总体应急预案(试行)的通知
图解:四川省人民政府关于印发四川省突发事件总体应急预案(试行)的通知
图解:四川省人民政府
关于印发四川省突发事件总体应急预案(试行)的通知
2021年04月12日 15时56分
来源: 四川省人民政府网站
四川省人民政府关于印发四川省突发事件总体应急预案(试行)的通知
责任编辑: 祝琳
扫一扫在手机打开当前页
打印本页
关闭窗口
网站地图
主编信箱
联系我们
网站声明
主办单位:四川省人民政府办公厅
运行维护单位:中国电信四川公司
网站标识码5100000062
蜀ICP备 13001288号
川公网安备 51010402000507号
微信公众号
政务微博
头条号
手机版
电脑版
map