清明出行请注意,四川这些路段易拥堵
4月2日,记者从四川公安交警获悉,当日,四川公安交警发布清明假期道路交通安全“两公布一提示”,预计2024年清明假期全省公路网车流量总体呈“首日高峰,波动下降”的分布态势,假期首日集中出程,高速公路车流量及普通国省干线日均断面流量均达到假期最高峰,随后下降。
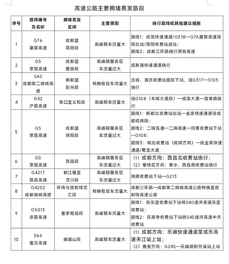
另外,四川公安交警还发布了10段高速公路主要拥堵易发路段,10段普通国省干线主要拥堵易发路段;3段高速公路影响通行的施工及管制路段,15段普通国省干线影响通行的施工及管制路段。
四川公安交警预判,随着免费通行政策的实施,高速公路流量,特别是货运车辆流量将急剧攀升,加之清明假期选择高速公路踏青旅游等自驾车的流量将同比增加,客货混行风险进一步加大,容易发生大面积、长时间拥堵,同时也增加了发生事故的几率。
现下,农村地区正是春播春种农忙时期,生产作业运输车辆与祭扫、踏青车辆交织,务工务农人员集体出行增多,面包车违法超员、农用车违法载人、酒驾醉驾、无证驾驶肇事易发多发,风险隐患突出。而清明时节,群众踏青赏花、外出聚会活动集中,出游刚需较大。旅游客运、公路客运、租赁包车等需求增加,景点及周边道路车流量将明显增多,交通事故风险较高。
四川公安交警提醒驾驶员朋友:清明假期出行规划好出行路线,尽量避开高峰时段和危险路段。行经拥堵、通行缓慢路段,不要随意穿插,切勿占用应急车道,以免发生剐蹭事故或影响应急救援车辆通行。驾车行经农村地区,遇急弯陡坡、临水临崖、紧邻村镇等路段时,请小心谨慎驾驶,不要强行超车、强行会车,注意路侧车辆行人。驾驶面包车请勿超员载客、客货混装,驾驶货车、拖拉机请勿违法在货厢载人。(记者 张庭铭)
10段高速公路主要拥堵易发路段

10段普通国省干线主要拥堵易发路段

3段高速公路影响通行的施工及管制路段

15段普通国省干线影响通行的施工及管制路段





微信公众号
政务微博
头条号
