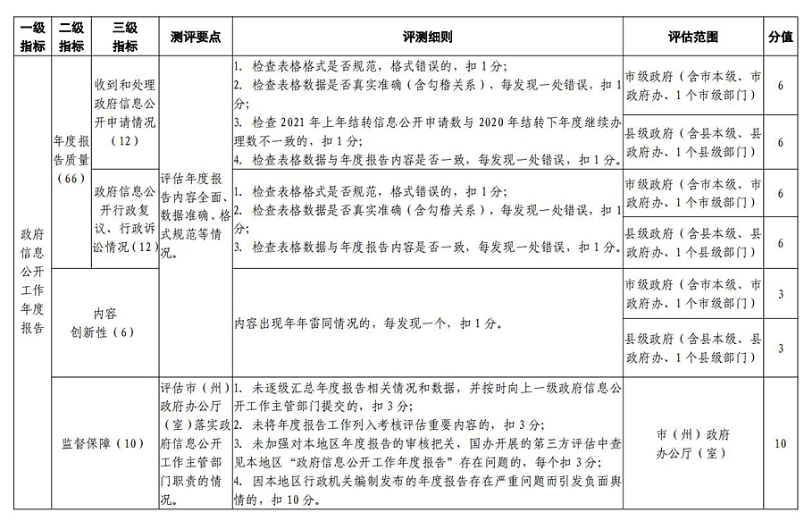
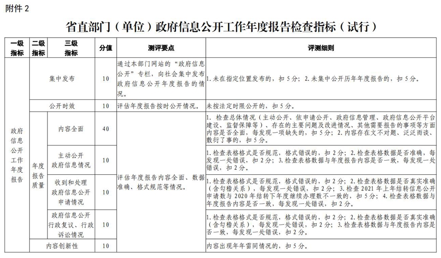
政府信息公开工作年度报告检查指标(试行)
各市(州)人民政府,省政府各部门、各直属机构、有关单位:
为贯彻落实好《中华人民共和国政府信息公开工作年度报告格式》要求,省政府办公厅将组织开展2021年政府信息公开工作年度报告检查。现将年度报告检查指标印发你们,请认真对标落实,确保年度报告发布及时、内容完整、数据准确。
附件:1.市(州)政府信息公开工作年度报告检查指标(试行)
2.省直部门(单位)政府信息公开工作年度报告检查指标(试行)
四川省人民政府办公厅
2022年1月17日



责任编辑:
刘化雨
扫一扫在手机打开当前页




微信公众号
政务微博
头条号
