国家给四川这1443个村“发红包”,巴中为何最多?
日前,国家旅游局印发《乡村旅游扶贫工程行动方案》(以后简称《方案》),其中四川19个市州1443个村入围,巴中占了204个,数量居首。根据《方案》,通过实施乡村旅游扶贫工程,这些村年旅游经营收入将达到100万元,贫困人口年人均旅游收入达到1万元以上。
“百万”大红包来了!你的家乡有份没?
四川1443个村纳入国家乡村旅游扶贫工程,巴中占了204个
翻看全国乡村旅游扶贫重点村汇总表,四川共有1443个村纳入乡村旅游扶贫工程,除了成都和德阳不在列,其余19市州均有入围。其中,巴中以204个位居数量之首,凉山(170个)、达州(156个)分列二三位。
记者梳理发现,今年内,国家政策重点“照顾”巴中至少已有三次:
★今年6月,国务院常务会专题部署促进川陕革命老区振兴发展,随后,国家发改委发布川陕革命老区振兴发展规划,规划中对于促进老区旅游发展的描述中提出:推进进乡村旅游扶贫工作,建设一批特色景观旅游名镇名村,促进乡村建设和农民致富。作为川陕革命根据地中心的巴中,被规划提及19次;
★今年8月,国家旅游局公布经审核确定的280个全国旅游扶贫示范项目,四川共13个项目入围,巴中占两席,通江县空山天盆乡村旅游专业合作社入围全国“合作社+农户”旅游扶贫示范项目,通江县健森种植专业合作社理事长熊纯华入围全国“能人带户”旅游扶贫示范项目。
★就在日前,国家旅游局印发《乡村旅游扶贫工程行动方案》,其中四川1443个村入围,巴中就以204个位居数量首位。
此次,204个村入围乡村旅游扶贫工程,巴中乡村旅游发展再被国家“相中”,为何?
一说生态。
巴中位于川东北大巴山系米仓山南麓,地处我国南北气候的分界线,自然资源类型多样、原生态特征明显,是我省甚至全国范围内少数自然生态系统保存完好的地方之一,素有“四川盆地北缘山地重要的生物基因库”、“天然氧吧”之美誉。境内光雾山、诺水河、米仓山、佛头山等经典景区称为越来越多游客的目的地。
二说位置。
从地理空间上的区位优势看,巴中处于川陕渝三大旅游目的地的“金三角”地带和南北旅游的交汇区,还是成都、西安、重庆三大旅游客源市场的几何中心,可以充分借力周边成熟旅游线路,促进巴中旅游与周边旅游联动发展和整体提升。
三说老区。
巴中是全国第二大苏区——川陕革命根据地的中心和首府,被称为“红军之乡”,随着国内红色旅游的升温,前往红四方面军总指挥部旧址纪念馆、王坪、川陕苏区将帅碑林、刘伯坚烈士纪念馆等红色景区开展爱国主义教育活动的游客络绎不绝。这可以说是巴中最具潜力的旅游发展资本。
四说政策。
国家和省出台了一系列扶持旅游产业发展的政策措施,西部大开发、秦巴山区连片扶贫开发、川陕革命老区振兴发展等重大国家战略的发布,为巴中旅游产业发展带来了各种有利政策叠加形成的重大机遇。
据了解,今年“十一”黄金周,巴中全市实现旅游综合收入9.57亿元,收入同比增长48.18%。旅游收入暴增的好消息还没“冷却”,乡村旅游发展大动作又要滚滚来袭,巴中的小伙伴们准备好了吗?
这次国家发的“福利”有多诱人?入围村收入“100万”
福利1:旅游收入达100万元,人均1万以上
《方案》表示,通过实施乡村旅游扶贫工程,使全国1万个乡村旅游扶贫重点村年旅游经营收入达到100万元,贫困人口年人均旅游收入达到1万元以上。
福利2:帮助贫困人口脱贫
《方案》表示,此次行动方案的目标是,2016-2018年减少1.26万个建档立卡贫困村,实现400万贫困人口脱贫;2019-2020年减少1万个建档立卡贫困村,实现347万贫困人口脱贫。
福利3:雄厚的资金支持乡村发展旅游
《方案》表示,积极探索景区带村、能人带户、企业(合作社)+农户等扶贫信贷政策,引导金融机构根据带动贫困村、贫困户实现增收的情况,为景区、能人、企业(合作社)提供成本低、期限长的信贷支持。每年金融支持旅游扶贫项目不少于1000个,资金不少于3000亿元。
怎么帮助大家收入“100万”?
通知列出乡村旅游扶贫八大行动↓↓↓快来qio一qio咯!
●乡村环境综合整治行动
规划启动"六小工程",确保每个乡村旅游扶贫重点村建好停车场、旅游厕所、垃圾集中收集站、医疗急救站、农副土特产品商店和旅游标识标牌。
●旅游规划公益扶贫行动
组织和支持300家旅游规划设计单位开展旅游规划扶贫公益行动,每年促成不少于500个乡村旅游扶贫重点村与规划设计单位结对,5年完成3000个乡村旅游扶贫重点村的规划编制。
●乡村旅游后备厢和旅游电商推进专项行动
支持乡村旅游扶贫重点村在邻近的重点景区景点、高速公路服务区、主要交通干道旅客集散点等设立农副土特产品销售专区。
开展旅游电商万村千店行动,组织实施贫困地区"一村一店"、"旅游淘宝村"、"旅游扶贫村+特色馆"立体扶贫,支持各大电商平台开展旅游电商扶贫行动,为贫困地区开设扶贫频道。
到2020年,全国建设1000家"乡村旅游后备箱工程示范基地",销售产值8000亿元,带动不低于50万户贫困户脱贫;建设1000个乡村旅游扶贫电商示范村,每年实现旅游商品销售100亿元。
●万企万村帮扶专项行动
组织动员全国1万家旅游企业、宾馆饭店、景区景点、旅游规划设计单位、旅游院校等单位,对乡村旅游扶贫重点村进行帮扶脱贫。
●百万乡村旅游创客专项行动
组织和引导百万返乡农民工、大学毕业生等各类"创客"投身乡村旅游发展,到2020年,全国培育1000个乡村旅游创客示范基地,形成一批高水准文化艺术旅游创业示范乡村。
●金融支持旅游扶贫专项行动
优先在乡村旅游扶贫重点村进行授信,为贫困户提供小额贷款,相关部门给予贷款贴息。每年金融支持旅游扶贫项目不少于1000个,资金不少于3000亿元。
●扶贫模式创新推广专项行动
按照景区扶贫加分政策,鼓励每个4A、5A级景区带动周边乡村旅游扶贫重点村不少于3个,每个能人带动不少于5户建档立卡贫困户,一个合作社带动不少于20户建档立卡贫困户。
●旅游扶贫人才素质提升专项行动
设立乡村旅游扶贫东部、西部培训基地,组建"全国乡村旅游扶贫专家库",扶贫开发重点县、易地扶贫搬迁小镇、乡村旅游扶贫重点村开展公益指导培训。
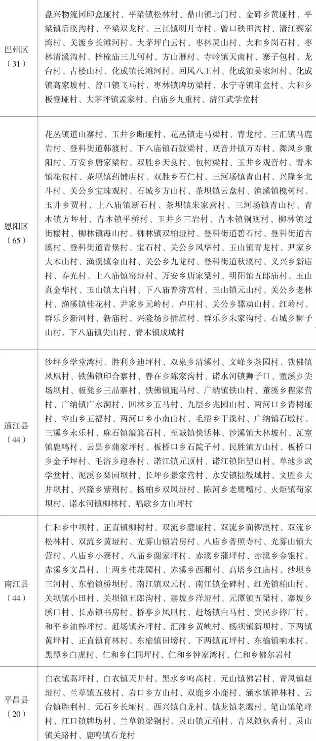
这些村要收“百万”大红包,有你家乡没?
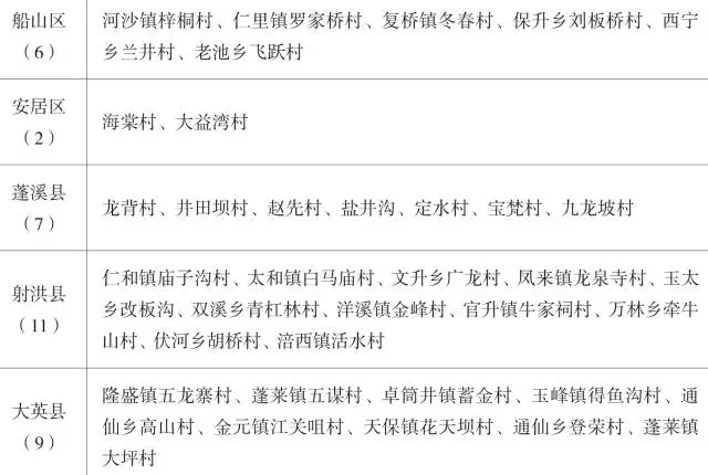
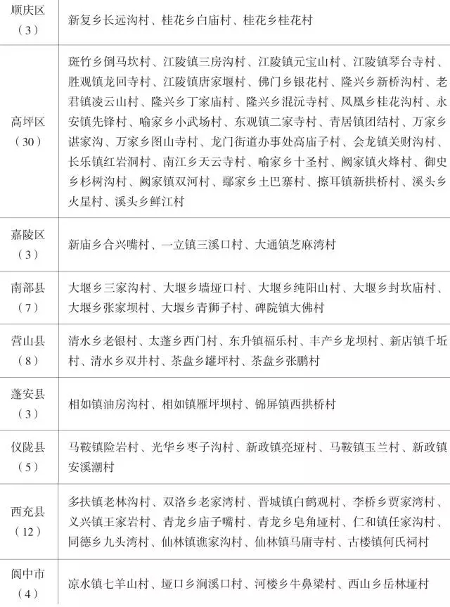
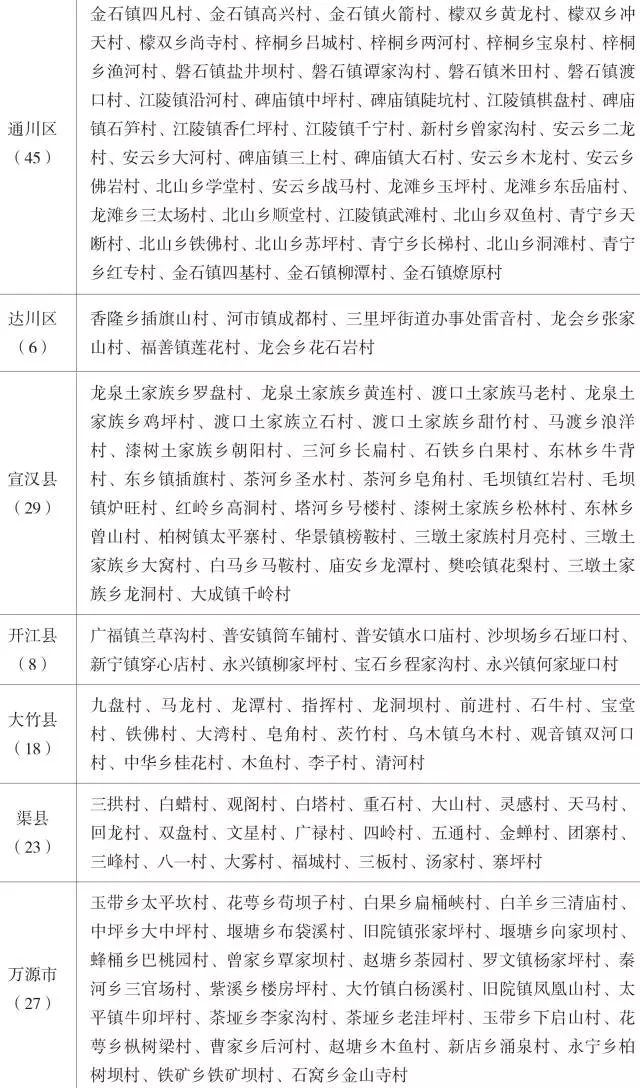
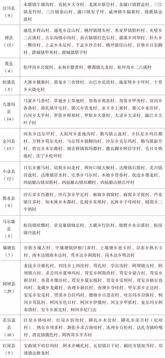
全国乡村旅游扶贫重点村汇总表
(四川省)
巴中市(204个)
自贡市(5个)
攀枝花市(18个)
泸州市(48个)
绵阳市(123个)
广元市(125个)
遂宁市(35个)
内江市(20个)
乐山市(43个)
南充市(75个)
眉山市(4个)
宜宾市(51个)
广安市(61个)
达州市(156个)
雅安市(66个)
资阳市(14个)
阿坝藏族羌族自治州(137个)
甘孜藏族自治州(88个)
凉山彝族自治州(170个)




微信公众号
政务微博
头条号
