成都中考政策来了!这些项目不再加分 “四七九”招生比例公布
3月25日,成都市召开2019年中招工作会,公布中考政策。
2019年成都中考政策公布
艺体科创类、市级“三好生”“优干”和“少数民族”不再加分
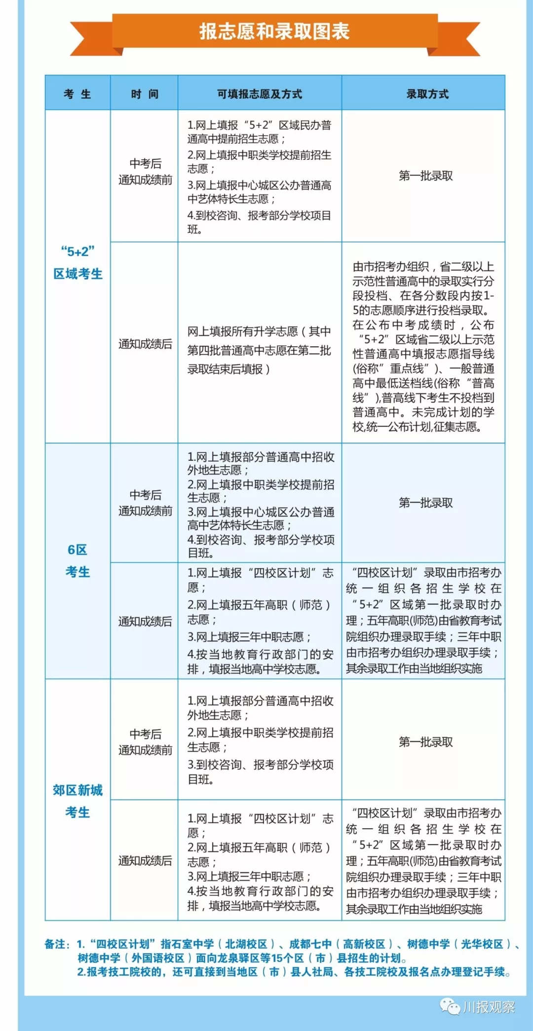
成都市今年中考时间、科目设置及计分办法、录取批次和指标到校生政策等均无变化,涉及调整的有2个方面:
一是进一步减少加分项目。
按照2015年成都市教育局等八部门下发的《关于进一步减少和规范普通高中录取加分政策的意见》(成教发〔2015〕8号)的规定,从今年起,在初中阶段参加艺术、体育、科技类比赛获得奖项的考生,在初中阶段获得市(地区)级及以上三好学生、优秀学生干部奖励的考生以及少数民族考生不再加分。
二是简阳市、成都天府国际空港新城因教材体系差异设置的过渡期结束,今年统一使用成都市试题,实现了全市考试时间、考试科目(试题)、评卷、公布成绩等完全统一。成都天府国际空港新城单独制定暂行招生政策。




据悉,按照成都市教育局、成都市招考办的工作要求,各区(市)县应要求各初中学校在本周内召开家长会,详细解读今年中考政策,并针对家长提出的问题,按首问责任制的原则给予明确解答。
若考生及家长希望了解中考详细政策,可登录成都市教育局官方网站、成都市招生考试委员会办公室网站查询《2019年成都市高中阶段教育学校统一招生(招收初中毕业生)考试工作实施规定》、《关于认真做好2019年成都市指标到校生工作的通知》文件及相关解读、图解,也可咨询毕业学校(报名点)、当地教育行政部门及招办、市教育局及市招考办。
各区(市)县招办咨询电话
区(市)县中招咨询电话
锦江区84440438
青羊区69060358
金牛区87740919
武侯区85074537
成华区84320919
龙泉驿区88497413
青白江区83301060
都江堰市87121657
彭州市83704221
邛崃市88791174
崇州市82273128
金堂县84982655
双流区85812900
温江区82762270
郫都区87931890
新都区83972319
大邑县88222758
蒲江县88554986
新津县82520503
高新区85127363
天府新区68772824
简阳市27223505
成都市86691516
成都市公布今年普通高中指标到校生政策
“四七九”的比例为面向“5+2”区域统招生计划的50%
成都市教育局相关负责人就考生关心的问题作了解答,具体如下:
一、什么是指标到校生?
指标到校生政策是指按照教育部和四川省教育厅有关文件要求,为了发挥优质教育资源的辐射带动作用,促进义务教育优质均衡发展,由教育行政部门将省二级以上示范性普通高中统招生计划按规定比例合理分配到区域内初中学校,由初中学校综合评价、择优推荐学生入学。
各学校招生计划中,用于招收指标到校生的计划称为指标,按类别不同,分为市级统分指标、区域指标、区域调剂指标等。
当某名学生由初中学校推荐,享受某所高中学校的指标时,该学生即为指标到校生,简称指标生,根据享受指标类别的不同,称为市级统分指标生、区域指标生、区域调剂指标生等。
二、指标到校生计划如何确定、下达?
指标到校生计划为学校统一招生计划。
市直属学校指标到校生比例为学校面向“5+2”区域统招生计划的50%。各区(市)县指标到校生计划比例不低于其所属的省二级以上示范性普通高中在本招生区域统招生计划的50%。
市直属学校是指石室中学、成都七中、树德中学三所学校的七个校区,即:
石室中学(文庙校区)
石室中学(北湖校区)
成都七中(林荫校区)
成都七中(高新校区)
树德中学(宁夏校区)
树德中学(光华校区)
树德中学(外国语校区)
指标到校生计划由成都市教育局下达。
三、指标有哪些类型,分配范围是如何规定的?
中心城区省二级以上示范性普通高中指标分为艺体指标、高层次人才子女指标、市级统分指标、区域指标、区域调剂指标五类。
中心城区市直属学校指标分为艺体指标、高层次人才子女指标和市级统分指标。其中,艺体指标招生办法6月初公布;高层次人才子女指标按有关规定执行(高层次人才的认定,具体咨询成都市政务大厅教育局窗口,电话028-86924849);市级统分指标分配范围为中心城区。
中心城区每区确定一所省二级以上示范性普通高中学校,“5+2”区域的学校拿出12%的指标,其余6个区的学校拿出不低于5%的指标作为市级统分指标;“5+2”区域学校另外38%的指标和其余6个区学校剩余指标作为区域指标。
市级统分指标分配到该学校所在区外的中心城区;区域指标的分配范围为学校所在区。
中心城区其余省二级以上示范性普通高中的指标分为区域指标和区域调剂指标。
区域指标的分配范围为学校所在区;区域调剂指标分配范围为该学校所在区外的中心城区。
郊区新城各招生区域指标的分类由当地确定,分配范围为本招生区域。
四、指标是如何分配的?
指标分配时以区域内初中学校符合指标到校生基本条件的学生为基数进行,并适当向薄弱学校、农村学校倾斜。
中心城区:“5+2”区域市级统分指标直接分配到各初中学校;其余6个区的市级统分指标先分配到各区,再由各区统筹分配到各初中学校。各区区域指标和区域调剂指标,由各区分配。
郊区新城各招生区域:由当地参照中心城区办法进行分配。
成都天府国际空港新城单独制定暂行政策。
五、申请成为指标到校生需具备哪些条件?
全市指标到校生必须同时具备以下基本条件:
一是户籍要在本招生区域;
二是初一年级即在本校按政策规定入学、有本校3年正式学籍且在本校连续就读的应届初中毕业生。符合政策规定正常转学的,应在本校连续读满2个学年以上、且有本校2年或以上正式学籍;
三是择校入学的学生不能享受指标到校生政策;四是综合素质评价达到A等,体育达标。
六、指标到校生按什么程序产生?空余名额如何使用?
指标分到学校后,由学校按事前公示的操作办法推荐产生。
中心城区指标公布执行后,因学生放弃而空余的市直属学校名额,由市教育局收回录取场使用;因学生放弃而空余的区属学校名额,由区教育行政部门按规定程序调剂使用。
郊区新城各招生区域的空余名额使用办法由当地确定。
七、指标到校生如何录取?
所有指标到校生均须参加中考报名,完成体育考试、理化实验操作考试和初中毕业考试。
中心城区市级统分指标生和区域调剂指标生均要参加中考,中考升学成绩(不含特征加分)不低于“5+2”区域省二级以上示范性普通高中填报志愿指导线方可录取。
中心城区“5+2”区域的区域指标生不参加中考,其余6个区的区域指标生是否参加中考、参加中考后的分数要求由各区教育行政部门制定并公布执行。
中心城区符合录取条件的指标到校生,均不需要在网上填志愿,由成都市招考办统一组织各招生学校在第一批办理录取手续,被录取的学生不再参加以后各批次、类别录取。
郊区新城各招生区域由当地参照中心城区办法执行。
八、如何保证今年指标到校生工作的公平和公正?
全市指标到校生的选送应该本着学生自愿的原则,任何学校不得以任何借口强迫学生申请指标。指标到校生全过程实行公示制度,中心城区将对分配名额、操作办法、推荐过程及结果等内容进行严格公示,且公示期不少于5个工作日,郊区新城各招生区域参照中心城区办法执行。
九、市级示范性普通高中及一般普通高完中是否可以招收指标到校生?
市级示范性普通高中及一般普通高完中可根据自身情况,招收校内指标生。校内指标生占学校的统招生计划但不能突破本校在本招生区域统招生计划的20%。校内指标生的资格、程序、录取、公示等与省二级以上示范性普通高中的区域指标生相同,限招本校符合条件的初中毕业生。
十、民办初中学校的学生能否享受指标到校生政策?
民办初中学校需要享受省二级以上示范性普通高中指标,应提出申请,由教育行政部门根据情况审核通过后,在分配指标时统筹安排。
十一、民办高中是否可以招收指标到校生?
民办高中学校可根据自身情况,参照市级示范性普通高中及一般普通高完中校内指标生操作程序,招收民办学校校内指标生。民办学校校内指标生占学校高中招生计划,限招本校初中毕业生,不限户籍。
十二、家长和考生如何了解成都市指标到校生政策?
成都市指标到校生政策将通过初中学校召开家长会等多种方式告知考生、家长。考生和家长也可通过网络、电话等途径咨询、了解。可以登录成都市教育局及各区(市)县教育局官方网站、成都市招生考试委员会办公室网站,也可在登录成都市招生考试委员会办公室网站后进入成都市中考网络应用服务平台查询相关政策;可以电话咨询区(市)县教育行政部门、成都市招考办相关问题。(记者 江芸涵)




微信公众号
政务微博
头条号
