2022年12月群众诉求情况分析
一、全省12345政务服务便民热线办理群众诉求情况
(一)总体概况。12月,全省12345政务服务便民热线(以下简称12345热线)共受理群众诉求1,808,241件,环比下降22.30%,办结1,580,155件,不满意率5.95%。其中,办理中国政府网、国家政务服务平台交办的网民留言5766件。
市(州)12345热线运行情况。12月,市(州)12345热线共受理群众诉求1,740,206件,办结1,515,125件,其中直接解答群众诉求1,035,885件,直接解答率59.53%,回访740,245件,群众评价不满意46,255件,不满意率6.25%。
二、省级热点诉求分析
省12345热线热点诉求分析。群众诉求主要集中在劳动和社会保障、疫情防控、政务服务、市场管理、交通管理等方面。涉及咨询社保医保业务、健康码异常、新冠感染、就医拥堵、政务服务网办事、消费纠纷、高速公路等问题(见图1)。

图1 省12345热线诉求热点分布图
从群众诉求具体情况来看,社保医保业务办理、新冠感染、高速公路行驶不便等诉求较多。部分群众对城乡居民社保医保购买、激活、生效、缴纳、认证等具体业务办理诉求量维持高位;受疫情影响,部分群众对核酸检测点位数量较少、核酸检测结果时效性、新冠感染后返岗查验核酸检测结果、购药及看病难、研究生考点疫情防控措施等诉求量增加;因高速公路路面保养、绿化带占道维护、ETC窗口开放较少等影响,导致群众对高速公路的投诉增多。
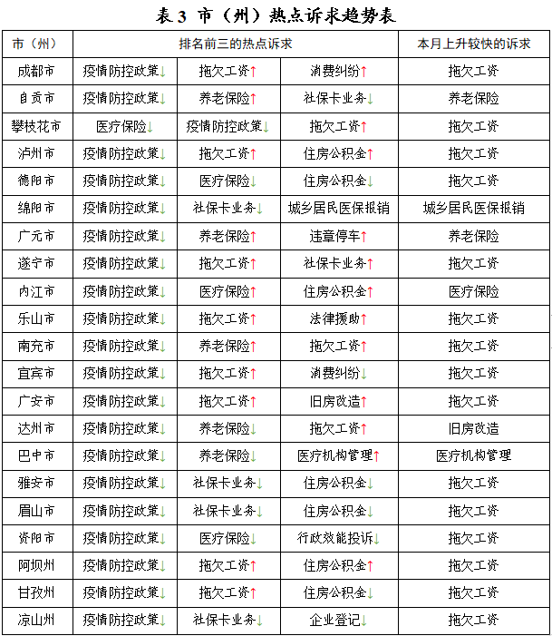
三、市(州)热点诉求分析
群众诉求主要集中在疫情防控、劳动和社会保障、政务服务、城市管理、市场管理等方面。涉及新冠感染、拖欠工资、社保卡业务、养老保险、医疗保险、住房公积金业务、政务服务网办事、噪音扰民、物业管理、消费纠纷等问题(见图2)。

图2 全省诉求热点分布图
从群众诉求情况来看,新冠感染、医保业务办理、物业管理等诉求较多。成都市、达州市等地出现疫情,部分群众对买药难、就医拥堵、新冠诊疗、返工返岗等问题诉求量较上月明显增加;年末部分群众对城乡居民医保适用范围、异地报销手续、险种类型、电子医保凭证使用方法等诉求量较大;部分群众对小区物业收费标准、停车难、设施失修等诉求量增多。

备注:↑表示本月诉求量相对上月诉求量上升,↓表示本月诉求量相对上月诉求量下降




微信公众号
政务微博
头条号
