该栏目
用户空间
|
智能问答
|
长者专区
|
简
|
繁
首页
政务公开
政府信息公开
公示公告
主动公开基本目录
重点领域信息公开
政策
政策文件
政策解读
办事服务
数据服务
行政审批事项办事指南
办件查询
征地信息
信息公开网上申请
下载专区
互动交流
厅长信箱
意见征集
专项工作
乡村振兴
严守耕地保护红线·四川行动
不动产与自然资源确权登记
化解矛盾促进和谐
信息化建设
农村乱占耕地建房“八不准”
优化营商环境
四川省自然资源新型智库
十年·见证:保护产权 登记为民
机关党建
党纪学习教育
学习宣传贯彻党的二十大精神
深入学习贯彻中央和省委全会精神
党建新闻
自然资源大讲堂
我为群众办实事
首页
/
地质资料及档案服务
/
地质资料汇交监管
已归档
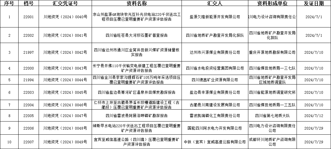
2024年7月汇交合格地质资料目录
发布日期:2024-08-05
来源:
省自然资源资料馆
字体:
大
中
小
分享到:
2024年7月汇交合格地质资料目录
责任编辑:李雪蕊
相关链接 >>
[打印]
[关闭]
[上一篇]:
[下一篇]:
长者专区
无障碍
返回首页
2024年7月汇交合格地质资料目录
发布时间:2024-08-05
来源:省自然资源资料馆
2024年7月汇交合格地质资料目录
中国政府网
自然资源部网站
全国自然资源网站
北京市
天津市
河北省
山西省
内蒙古
辽宁省
吉林省
黑龙江省
上海市
江苏省
浙江省
安徽省
福建省
江西省
山东省
河南省
湖北省
湖南省
广东省
广西
海南省
重庆市
贵州省
云南省
西藏
陕西省
甘肃省
青海省
宁夏
新疆
市州自然资源网站
成都
自贡
攀枝花
泸州
德阳
绵阳
广元
遂宁
内江
乐山
南充
宜宾
广安
达州
巴中
雅安
眉山
资阳
阿坝
甘孜
凉山
常用链接
地质资料及档案服务
四川省政府投资地质灾害防治项目建设市场信用平台
四川省自然资源厅科研管理系统
四川省征地信息公开平台
全国矿业权人勘查开采信息公示系统
全国地质勘查行业监管服务平台
四川省城乡建设用地增减挂钩节余指标流转信息平台
四川省补充耕地指标易地流转信息平台
四川省自然资源厅专家管理系统
四川省矿业权出让管理系统
四川互联网举报辟谣平台
四川省矿产资源勘查实施方案审查系统
四川省矿产资源开发利用方案审查系统
其他网站
四川省林业和草原局
四川省地质矿产勘查开发局
四川省地质调查研究院
四川省自然资源投资集团有限责任公司
Copyright(C) 2013--2019 dnr.sc.gov.cn. All rights reserved. 版权所有-四川省自然资源厅
地址:成都市百卉路4号 联系电话:028-87036053 邮编:610072
主办单位:四川省自然资源厅办公室
内容维护:四川省自然资源厅宣传教育中心
技术支持:四川省自然资源厅信息中心
蜀ICP备05008406号
建议使用IE8.0以上浏览器或兼容浏览器
网站标识码 5100000009
川公网安备 51010402000507号
微信
微博
头条号
map