四川省人民政府办公厅
关于印发《四川省省本级公共资源交易
目录(第一批)》的通知
川办发〔2014〕104号 2014年12月31日
(此文件已于2020年5月6日停止执行)
各市(州)、县(市、区)人民政府,省政府各部门、各直属机构,有关单位:
经省政府同意,现将《四川省省本级公共资源交易目录(第一批)》(以下简称《目录》)印发你们,并就相关事项通知如下,请认真组织实施。
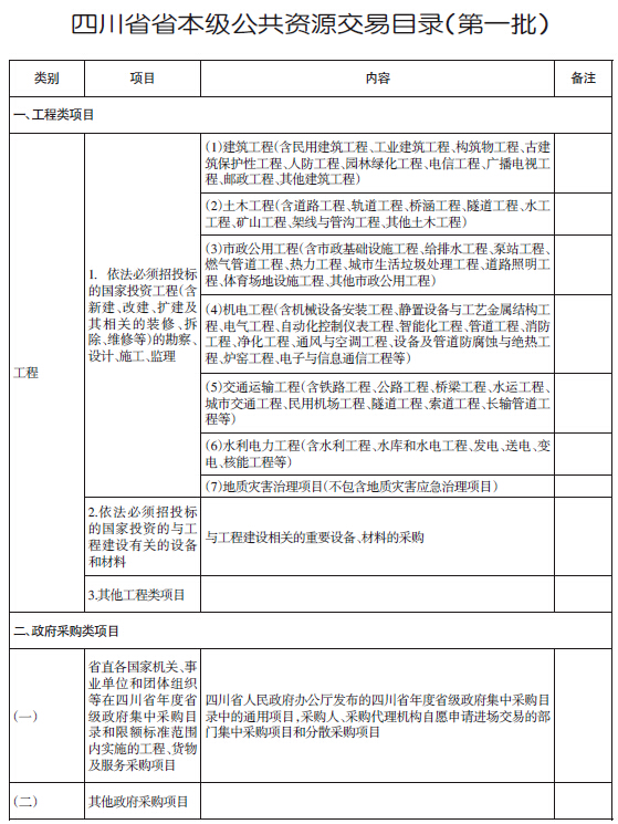
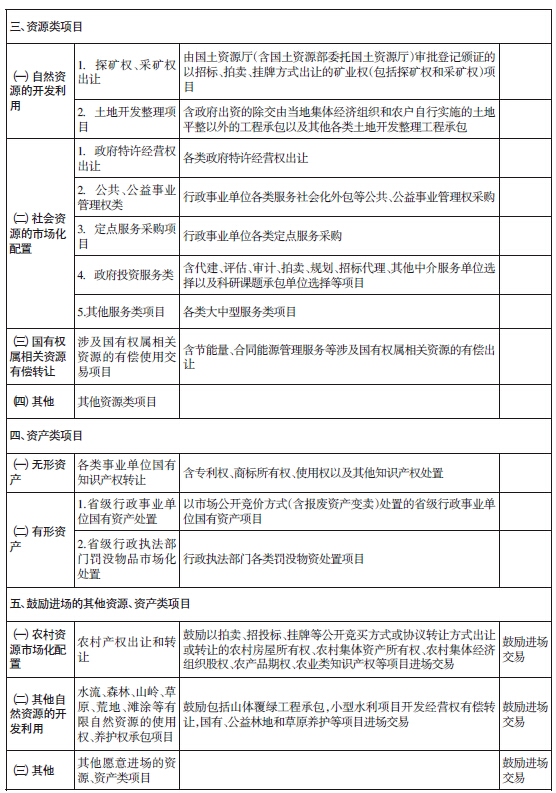
一、列入《目录》的各类公共资源交易活动,必须纳入省政务服务和资源交易服务中心集中交易。应进场而未进场交易的,将依法依规追究相关单位及责任人的责任。
二、省直各行政主管部门要根据国家和省有关规定,分析梳理本行业公共资源管理和配置情况,凡符合市场化配置条件的公共资源项目,按照“成熟一项、推动一项、进场一项”的原则,及时报省公共资源交易管理委员会审核,补充列入省本级公共资源交易目录;依法不再统一进场交易的项目,经省公共资源交易管理委员会批准可调整退出省本级公共资源交易目录。
三、各市(州)、县(市、区)要参照省本级《目录》,及时编制本级《公共资源交易目录》,报同级公共资源交易管理委员会审核并经同级人民政府批准后公布施行。
四、本《目录》自2015年2月1日起实施。

