四川省财政厅
关于印发《四川省政府集中采购目录
及标准(2024年版)》的通知
川财规〔2023〕9号
省级各单位,各市(州)、县(市、区)财政局:
《四川省政府集中采购目录及标准(2024年版)》已经省政府同意,现印发给你们,请遵照执行。
《四川省政府集中采购目录及标准(2024年版)》自2024年1月1日起实施,2020年12月18日印发的《四川省政府集中采购目录及标准(2020年版)》同时废止。
四川省财政厅
2023年11月7日
四川省政府集中采购目录及标准(2024年版)
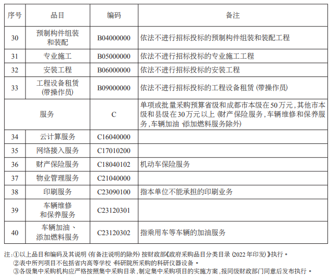
一、集中采购机构采购项目
以下项目必须按规定委托集中采购机构代理采购:



二、分散采购限额标准
除集中采购机构采购项目外,单项或批量采购预算金额达到分散采购限额标准的项目应按《中华人民共和国政府采购法》和《中华人民共和国招标投标法》有关规定执行。
货物、服务类项目分散采购限额标准:单项或批量采购预算省级和成都市本级50万元、其他市本级和县级30万元。
工程类项目分散采购限额标准:单项或批量采购预算100万元。
三、公开招标数额标准
政府采购货物和服务项目,单项或批量采购预算在400万元以上的,应当采用公开招标方式;政府采购工程以及与工程建设有关的货物、服务公开招标数额标准按照国务院有关规定执行。
前述所称“单项或批量采购预算”,是指采购人在一个财政年度内,一个预算项目下的同一品目或者类别的货物、工程和服务汇总采购预算金额达到相应数额标准。所称“以上”,包含本数。