四川省市场监督管理局
关于印发《四川省其他特殊膳食食品
(运动营养补充品)生产许可
审查方案》的通知
川市监规发〔2025〕1号
各市(州)市场监督管理局:
《四川省其他特殊膳食食品(运动营养补充品)生产许可审查方案》已经2024年12月27日省局第10次局务会议通过。现印发给你们,请认真贯彻执行。
四川省市场监督管理局
2025年1月2日
四川省其他特殊膳食食品(运动营养补充品)
生产许可审查方案
第一章 总 则
第一条 为做好四川省其他特殊膳食食品(运动营养补充品)的生产许可审查工作,依据《中华人民共和国食品安全法》《中华人民共和国食品安全法实施条例》《食品生产许可管理办法》及相关食品安全国家标准等规定,制定本方案。
第二条 本方案适用于四川省其他特殊膳食食品(运动营养补充品)生产许可审查工作,应结合《食品生产许可审查通则》使用。
第三条 本方案所称运动营养补充品是指符合《食品安全国家标准 运动营养食品通则》(GB 24154—2015)定义的运动营养食品,满足运动人群(指每周参加体育锻炼3次及以上、每次持续时间30min及以上、每次运动强度达到中等及以上的人群)的生理代谢状态、运动能力及对某些营养成分的特殊需求而专门加工的食品。
运动营养补充品根据特征营养素的不同,可分为补充能量类、控制能量类、补充蛋白质类;根据运动项目的不同,可分为速度力量类、耐力类、运动后恢复类;根据终产品形态,可分为固态、半固态、液态。
第四条 运动营养补充品的食品类别为特殊膳食食品,类别编号:3003,类别名称:其他特殊膳食食品,品种明细:运动营养补充品(补充能量类、控制能量类、补充蛋白质类;速度力量类、耐力类、运动后恢复类;固态、半固态、液态)。
第五条 不得以分装方式生产运动营养补充品。仅有包装场地、工序、设备,没有完整的生产条件,不予生产许可;生产运动营养补充品大包装产品且不生产最终销售包装产品的,不予生产许可。
第六条 本方案引用的标准、文件未标注日期的,应采用最新版本(包括标准修改单)。
第二章 生产场所
第七条 厂房选址和设计、内部建筑结构、辅助生产设施应当符合《食品生产许可审查通则》和《食品安全国家标准 食品生产通用卫生规范》(GB 14881)的相关规定。
第八条 企业应当具备与生产能力相适应的生产场所,生产场所应当根据生产工艺设置相应的供排水设施、清洁消毒设施、个人卫生设施、照明设施、仓储设施等。生产场所与设备设施应按照生产工艺及卫生控制要求合理布局,便于卫生管理和清洗、消毒。
第九条 生产车间应当按洁净度要求划分为清洁作业区、准清洁作业区和一般作业区。生产车间作业区划分详见附件1。不同生产作业区之间应采取有效分隔。各生产作业区应有显著的标识加以区分。准清洁作业区及清洁作业区应相对密闭,清洁作业区应设有空气处理装置和空气消毒设施。
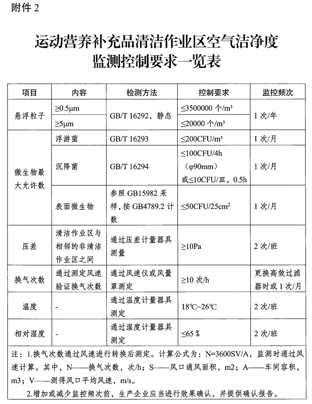
清洁作业区应当对人流、物流出入口有合理的控制,对空气进行过滤和净化处理,在工艺设备安装完毕、生产车间重大改造后或停产3个月以上,应对清洁作业区的空气洁净度进行监测,符合要求后方可投入生产。清洁作业区空气洁净度要求和监测频次要求详见附件2。
第十条 生产场所或生产车间入口处应设置更衣室,并配置足够数量的非手动式洗手、干手和消毒设施、换鞋(穿戴鞋套)或工作鞋靴消毒设施。清洁作业区入口应设置二次更衣室、洗手和干手(需要保持干燥的区域可不要求)及消毒设施,并设置阻拦式鞋柜、洁净服独立存放及消毒设施等。使用自带洁净室及洁净环境自动恢复功能的灌装设备,以及使用灌装和封盖(封口)都在无菌密闭环境下进行的灌装设备,可不设在清洁作业区,可豁免设置二次更衣室和上述相关设施。
第三章 设备设施
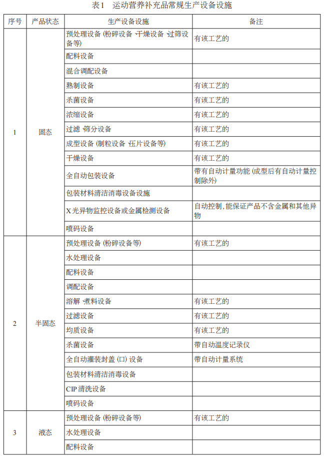
第十一条 企业应具有与产品品种和加工工艺相适应的生产设备设施,各设备的设计产能应与企业实际情况匹配,其性能和精密度应满足生产要求,便于操作、清洁、维护和消毒(灭菌)。运动营养补充品常规生产设备设施见表1。


第十二条 与原料、半成品、成品直接接触的设备与器具,应当使用无毒、无味、抗腐蚀、不易脱落的材料制作,并应易于清洁和保养。设备、工器具等与食品接触的表面应光滑、无吸收性、易于清洁、保养和消毒,在正常生产条件下不会与食品、清洁剂和消毒剂发生反应,并应保持完好无损。
第十三条 供排水、CIP清洗及物料管道等应标明内容物名称和流向。用于监测、控制、记录的监控设备,如压力表、温度计、记录仪等,应定期检定、校准、维护,确保准确有效。对有温度控制要求的生产过程和生产环境,应严格进行温度控制和记录。
第十四条 食品加工用水的水质应符合《生活饮用水卫生标准》(GB 5749)的规定,对加工用水的水质有特殊要求的,应确保处理后达到生产工艺要求,监控并记录各项指标。食品加工用水与其他不与食品接触的用水应以完全分离的管路输送,避免交叉污染。
第十五条 应当根据生产需要合理设计排水设施和废水处理设施,室内排水流向应由清洁程度要求高的区域流向清洁程度要求低的区域,排水系统入口应安装带水封的地漏等装置,以防止固体废弃物进入及浊气逸出,并有防止废水逆流的措施。
第十六条 应配备设计合理、防止渗漏、易于清洁的废弃物存放专用设施,不得与盛装产品或原辅料的容器混用,应有明显标识;废弃物放置场所不应有不良气味或有害、有毒气体逸出,废弃物应定期清除,易腐败、变质的应及时清除。
第十七条 自行开展相关检验的企业应配备满足原料、半成品、成品检验所需的检验设备设施,并确保检验设备的性能、精度满足检验要求。检验室应当布局合理,检验设备设施的数量应与企业生产能力相适应。
第四章 设备布局和工艺流程
第十八条 应具备合理的生产设备布局和工艺流程,避免交叉污染。
第十九条 运动营养补充品常规生产工艺流程:
(一)固态类
1.粉类:(1)湿法生产工艺:原辅料验收→预处理(有该工艺的)→配料→调配→杀菌→浓缩→干燥→冷却→包装。
(2)干法生产工艺:原辅料验收→预处理(有该工艺的)→配料→混料→包装。
2.块状、粒状:原辅料验收→预处理(有该工艺的)→配料→混料→熟制(有该工艺的)→成型→干燥→冷却→包装。
(二)半固态类
原辅料验收→预处理(有该工艺的)→配料→调配→溶解/煮料(有该工艺的)→均质(有该工艺的)→杀菌→灌装封盖(口)→后杀菌(有该工艺的)→包装。
(三)液态类
原辅料验收→预处理(有该工艺的)→配料→调配→溶解/煮料(有该工艺的)→均质(有该工艺的)→杀菌→过滤澄清→灌装封盖(口)→后杀菌(有该工艺的)→灯检(需要时)→包装。
以上工艺流程为常规工艺流程,企业可根据实际生产情况优化调整,但其工艺流程必须科学合理、符合相关规定。
第二十条 应当通过危害分析方法确定影响食品安全的关键环节,制定产品配方、工艺规程等工艺文件,进行有效监控并记录各项控制指标或参数。
备料工序控制。应对原辅料名称、规格、是否合格、外包装有无污染等进行确认。备料区与进料区之间应设置独立的缓冲处理区,做好物料外包装的除尘。拆包过程中,应注意内袋对外袋碎屑及线绳的静电吸附,定期对拆包进料区进行卫生清理,检查物料内袋有无破损,发现破损或物料结块等异常,应做退料处理。物料除去外包装后经过清洁通道进入相应作业区。
配(投)料工序控制。配方由专人管理,确保配方准确。配料过程应确保物料称量与配方要求一致。根据需要对配料进行粉碎处理,监控并记录投料种类、数量以及投料顺序;原辅料投入混料系统应有适宜的过滤除杂措施。
调配工艺控制。根据生产工艺要求,进行搅拌、加热、保温等操作的,应监控和记录相关工艺参数。
混料工序控制。应经过充分验证合理确定混合时间和混合方式,必要时应采用预混工艺保证物料混合的均匀性。根据生产工艺要求,应监控和记录混合时间等工艺参数。混合后的半成品不能裸露在清洁作业区内,应采用粉仓或暂存罐等密闭暂存设备储存,作好标识备用。鼓励实施混合全过程自动化控制,无异常不需要人工干预。
杀菌工序控制。应当严格监控影响杀菌效果的工艺参数(如杀菌温度、时间等)并记录,对杀菌效果进行监控并记录,并对杀菌效果进行验证。
成型工序控制。应控制成型过程的工艺参数,保证物料成型后的状态满足终产品的要求。
包装工序控制。应使用X光异物监控设备或金属检测设备,保证内包装后的产品不含金属和其他异物;应对内包装后的产品取样并进行密封性测试,确保产品包装完好。
灌装封盖(口)工序控制。应控制灌装温度及灌装量;封盖(口)应确保产品密封;灌装封盖(口)后应对产品的外观、灌装量、容器状况进行检查,并对封盖温度进行控制。
水处理工序控制。应当规定水处理过滤装置的清洗更换要求,制定水处理工艺监测指标并记录。
第五章 人员管理
第二十一条 企业应当依法配备与企业规模、食品类别、风险等级、管理水平、安全状况等相适应的食品安全总监、食品安全员等食品安全管理人员和食品安全专业技术人员,明确其岗位职责。
企业主要负责人对本企业食品安全工作全面负责,建立并落实食品安全主体责任的长效机制。食品安全总监、食品安全员应当按照岗位职责协助企业主要负责人做好食品安全管理工作。
企业质量负责人,应具有食品或相关专业本科及以上学历或中级技术职称,并具有3年以上相关工作经历,经专业理论和实践培训合格后上岗。
生产管理人员、技术人员应具有食品或相关专业专科及以上学历,并具有3年以上相关工作经历,经专业理论和实践培训考核合格后上岗。
研发人员应具有食品、营养或相关专业本科及以上学历,或具有5年以上相关工作经历,掌握食品生产工艺、营养和质量安全等相关专业知识。
从事产品检验的人员应至少具有食品、化学或相关专业专科及以上学历或者具有5年以上食品检验工作经历。经专业理论和实践培训,考核合格后,方可上岗。
第二十二条 企业应建立培训与考核制度,相关工作由指定部门或专人负责。应根据不同岗位的实际需求,制定和实施食品安全年度培训计划并进行考核,做好培训和考核记录。
第二十三条 应建立食品加工人员健康管理制度,建立人员健康检查记录。从事接触直接入口食品工作的人员应取得健康证明后方可上岗,并每年进行健康检查取得健康证明,必要时应进行临时健康检查。患有国务院卫生行政部门规定的有碍食品安全疾病的人员,不得从事接触直接入口食品的工作。
第六章 管理制度
第二十四条 建立并执行采购管理及进货查验记录制度,规定食品原料、食品添加剂和食品相关产品的验收标准,生产所需的原辅料及相关包材须符合相应的国家法律法规、标准及相关部门公告的要求,所用原辅料不得含有世界反兴奋剂机构禁用物质。
建立主要原辅料供应商审核及评价制度,定期对供应商的资质、管理水平、产品质量、履约能力等进行评价、考核。主要原料及食品营养强化剂供应商的审核内容至少包括:供应商的住所、资质证明文件、质量安全标准、检验报告;供应商是生产企业的还应审核其原辅料采购控制能力、生产过程控制能力、设备设施条件、检验能力、不合格品管控能力。对主要原辅料的生产商或者供应商的质量管理体系进行评估,必要时进行现场审核,并形成现场质量审核报告。采用进口原辅料的生产企业,应审核进口原辅料供应商、贸易商的资质证明文件、质量标准、每批原辅料出入境检验检疫部门出具的相关合格证明材料。建立供应商退出机制。
第二十五条 建立并执行生产过程控制管理制度,对食品生产全过程进行控制,确保生产工艺及产品质量符合食品安全国家标准、国务院卫生行政部门公告规定。
(一)原辅料领用、称量、投料管理
建立并执行原辅料及相关产品领用、原辅料称量记录、投料核对制度。保证领用(出库)品种、数量准确,记录及时完整。保证原料种类、数量与产品配方要求一致。投料前对原辅料名称、数量等信息进行复核,加工前进行感官检验,必要时进行实验室检验,并按照工艺文件规定的投料顺序进行投料。鼓励企业采用先进技术手段,加强投料过程精准控制。
(二)生产工艺控制
建立并执行生产操作规程和控制制度,应制定包括关键控制点在内的生产工艺控制要求,并有相关记录。生产过程中要对各关键控制点进行监控,定期和不定期检查工艺要求、工艺记录和产品配方等的符合性。应对液态半成品中间贮存过程采取相应的措施,防止微生物的生长。应对干法工艺与混合均匀性有关的关键工艺参数(如混合时间等)予以验证,对混合的均匀性进行确认。关键环节(如生产工序、设备、贮存、包装等)的控制措施实施记录,应与企业制定的工艺文件要求一致。
(三)清场管理
建立并执行清场制度,各生产工序生产结束后、更换品种或批次前,应当按要求进行清场,并对清场情况进行验收和记录,确保食品不受污染。不同批次、不同品种的产品在同一条生产线上生产时,应当明确清洁消毒要求,在不同产品切换时对生产线或生产设备进行清洁消毒,并验证清洁消毒效果,防止交叉污染。清场工作包括剩余物料、中间品、成品、废弃物、生产用具等的处理。记录内容包括:工序、品名、生产批次、清场时间、检查项目及结果等,清场负责人及复查人应当在记录上签名。
(四)控制空气的湿度和洁净度
应根据产品和工艺特点,控制相应生产区域的空气湿度,制定空气湿度关键限值,以减少有害微生物繁殖。定期对清洁作业区的空气洁净度进行监测并保存监测记录,或由合法资质的检测机构检测并出具空气洁净度检测报告,确保空气洁净度符合本方案要求。
(五)设备设施管理
建立并执行设备设施管理制度,设备设施应指定专人进行管理,设备设施的标识、台账、说明书、档案、维护和维修记录应准确、齐全。应对生产设备、检验设备、设施的运行状态进行标识管理,明确各种状态及标识的定义,并定期对标识进行检查和维护。确保设备设施正常运行。自行开展相关检验的企业应配备满足原料、半成品、成品检验所需的检验设备设施,并确保检验设备的性能、精度满足检验要求。
第二十六条 建立并执行清洁消毒制度,应当根据原料、产品和工艺的特点,选择适合的洗涤剂、消毒剂,制定并执行清洁消毒制度,做好相关记录。记录内容包括:清洁对象、清洁方式、清洁时间、清洁状态确认等。
洗涤剂、消毒剂的配制、使用方法应当符合相关规定。
第二十七条 建立并执行检验管理及出厂检验记录制度,应包括原料检验、过程检验、出厂检验及检验记录、产品留样管理要求。过程检验包括但不限于对半成品质量、安全指标的监测。产品出厂检验应当依据产品执行标准规定的所有检验项目逐批检验。
(一)自行检验。自行检验的企业应具备与所检项目适应的检验室和检验能力,每年至少对所检项目进行1次检验能力验证。使用快速检测方法的,应定期与国家标准规定的检验方法进行比对或验证,保证检测结果准确。当快速检测方法检测结果显示异常时,应使用国家标准规定的检验方法进行验证。
(二)委托检验。不能自行检验的,可委托具有检验资质的检测机构进行检验,并妥善保存检验报告。
(三)检验记录。应当妥善保存各项检验的原始记录和检验报告,检验记录和报告保存期限不得少于产品保质期满后六个月;没有明确保质期的,保存期限不得少于二年。在线检测项目和自动检验项目的记录应当有数据采集和保存记录。
(四)产品留样。每批产品均应有留样,产品留样间应满足产品贮存条件要求,留样数量应满足复检要求,产品留样应保存至保质期满并有记录。对过期产品进行科学处置,如实、完整记录留样及过期产品处置相关信息。
第二十八条 建立并执行产品配方研发管理制度,企业生产运动营养补充品应当具备相应的配方研发能力。
(一)具备产品配方研发必需的研发场所、设备设施,应当配备相应的专职或兼职研发人员。企业可以委托具有配方研发能力的机构进行配方研发,也可以购买具有配方研发能力的机构所研发的产品配方,并由机构对企业提供技术支持。
(二)建立并执行研发记录管理制度,产品配方研发过程中产生的数据、记录和文件应当妥善保管,保存完整,存档备查。应包括对产品合规性、生产工艺、质量安全、营养等方面的综合论证,产品配方应保证运动人群的安全,满足营养需要,并保留完整的配方设计、论证文件等资料。
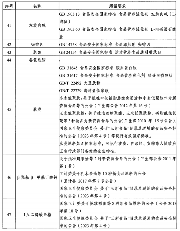
(三)建立并执行产品配方和食品添加剂使用管理制度,对产品配方营养素的均匀性、稳定性等方面进行管理,保障食品安全。列明配方中使用的原料、食品添加剂、食品营养强化剂使用依据和规定使用量。生产过程中原料、食品添加剂和营养强化剂的使用应符合《食品安全国家标准 运动营养食品通则》(GB 24154)、《食品安全国家标准 食品添加剂使用标准》(GB 2760)、《食品安全国家标准 食品营养强化剂使用标准》(GB 14880)及其他相应食品安全标准及国务院卫生行政部门相关公告的规定。
第二十九条 建立并执行食品安全追溯制度,对生产中采购、加工、贮存、检验、销售等环节详细记录,核算物料平衡,确保对产品从原料采购到产品销售的所有环节都可进行有效追溯。
第三十条 建立并执行食品安全自查制度,定期对企业生产、管理情况进行自查,并根据自查结果采取相应的处理措施。自查内容至少包括:企业资质、产品变化情况;采购进货查验控制情况;生产过程控制情况;出厂检验管理情况;不合格品管理情况;研发管理情况;标签标注符合性情况;信息化追溯系统建立情况;投诉举报处理情况;食品安全隐患排查及食品安全事故处置情况;食品安全突发事件应急处理预案等。
第三十一条 建立并执行不合格品管理及不安全食品召回制度,企业应明确对在验收和生产过程中发现的不合格原料、半成品和成品进行标识、贮存和处置措施,不合格品应与合格品分开放置并明显标记。如实、完整记录不合格品保存和处理情况。企业应对召回的食品采取补救、无害化处置、销毁等措施,如实记录召回和处置情况,并向所在地县级市场监管部门报告。
第三十二条 建立并执行食品安全其他管理制度。
(一)建立并执行日管控、周排查、月调度工作制度和机制。
(二)建立并执行工作服管理制度。工作服设计、选材和制作应满足不同作业区的要求,降低交叉污染食品的风险。进入作业区应穿着符合生产区域清洁度要求的工作服,必要时应及时更换。
(三)建立并执行标签审核制度。产品标签应符合《食品安全国家标准 预包装食品标签通则》(GB 7718)、《食品安全国家标准 预包装特殊膳食用食品标签》(GB 13432)、《食品安全国家标准 运动营养食品通则》(GB 24154)等相关规定。标签中应在主要展示面标示“运动营养补充品”及产品所属分类。如有不适宜人群,应在标签中标识;对于添加肌酸的产品应在标签中标示“孕妇、哺乳期妇女、儿童及婴幼儿不适宜食用”。
(四)除以上管理制度外,企业应建立并执行国家法律、法规、规范、标准中规定的其他相关管理制度。
第七章 试制产品检验
第三十三条 企业按所申报运动营养补充品的类别和执行标准,从同一批次的试制产品中抽取样品进行检验,检验项目应包含《食品安全国家标准 运动营养食品通则》(GB 24154)、法律法规及国务院卫生行政部门公告规定的全部项目。企业应对检验报告的真实性负责。
第八章 附 则
第三十四条 本方案由四川省市场监督管理局负责解释。
第三十五条 本方案自2025年2月2日起施行,有效期为5年。
第三十六条 本方案执行过程中,国家市场监督管理总局制定公布相关食品生产许可审查细则后,本方案自行废止。
附件:1.运动营养补充品生产车间作业区划分表
2.运动营养补充品清洁作业区空气洁净度监测控制要求一览表
3.《食品安全国家标准 运动营养食品通则》(GB 24154)规定的检验项目与方法
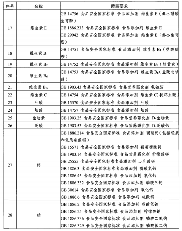
4.运动营养补充品生产所需主要原辅料、营养素及包材涉及的主要标准












