四川省人民政府办公厅
关于印发2013年四川省安全生产工作
重点任务分解表的通知
川办函〔2013〕70号 二○一三年五月二日
(已失效)
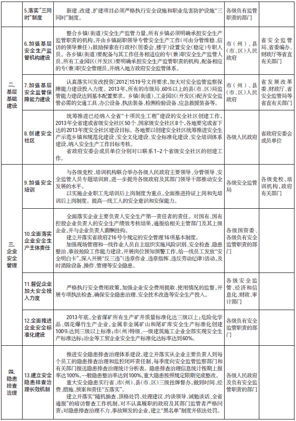
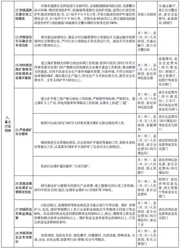
各市(州)、县(市、区)人民政府,省政府各部门、各直属机构,有关单位:
《2013年四川省安全生产工作重点任务分解表》(以下简称《分解表》)已经省政府领导同志同意,现印发给你们,请按照《分解表》要求,对涉及本部门的重点任务进一步分解细化,制定具体措施,明确进度安排,认真抓好落实。对涉及多个部门的工作,牵头部门要负总责,加强协调,其他有关部门要积极配合,形成工作合力,强力推进工作落实。




