四川省人力资源和社会保障厅
关于印发《四川省劳动保障轻微违法
行为不予处罚清单》的通知
川人社规〔2024〕4号
各市(州)人力资源和社会保障局:
为贯彻落实《中华人民共和国行政处罚法》和《国务院办公厅关于进一步规范行政裁量权基准制定和管理工作的意见》(国办发〔2022〕27号),持续深化“放管服”改革,优化营商环境,根据《四川省司法厅关于推行“一目录、五清单”精准高效监管执法的通知》要求,现将《四川省劳动保障轻微违法行为不予处罚事项清单》印发你们,提出以下意见,请一并贯彻执行。
一、坚持审慎原则,持续优化营商环境。各级人力资源社会保障部门要审慎实施人力资源社会保障轻微违法行为不予行政处罚,对违法行为轻微并及时改正且未造成危害后果的不予行政处罚,或者初次违法且危害后果轻微并及时改正的可以不予行政处罚,提升人力资源社会保障行政执法工作水平,打造公平、透明、可预期的法治化营商环境。
二、坚持过罚相当,教育与惩戒相结合。各地人力资源社会保障部门要坚持过罚相当,以事实为依据,综合考量违法行为的性质、情节以及社会危害程度,公平公正执法;要坚持教育与惩戒相结合,广泛运用说服教育、劝导示范、警示告诫、指导约谈等方式,实施轻微违法行为容错纠错机制。对于使用童工等严重侵害劳动者合法权益的违法行为,不适用轻微违法行为不予行政处罚。
三、坚持严格规范,树立良好执法形象。各地在查处轻微违法行为过程中,要严格遵守劳动保障监察程序规定,做到事实清楚、证据确凿、适用法律正确、程序合法,要求当事人改正违法行为并提交《守法诚信承诺书》,人力资源社会保障部门下达《不予行政处罚决定书》和《劳动保障监察建议书》,引导市场主体增强诚信守法意识,规范劳动用工行为。要严格落实行政执法公示、行政执法全过程记录等制度,严格规范公正文明执法,坚决防止以轻微违法行为不予行政处罚为借口,滥用职权、徇私舞弊、消极执法,主动接受社会监督,维护劳动者合法权益。
四、本通知自2024年6月1日起施行,有效期5年。
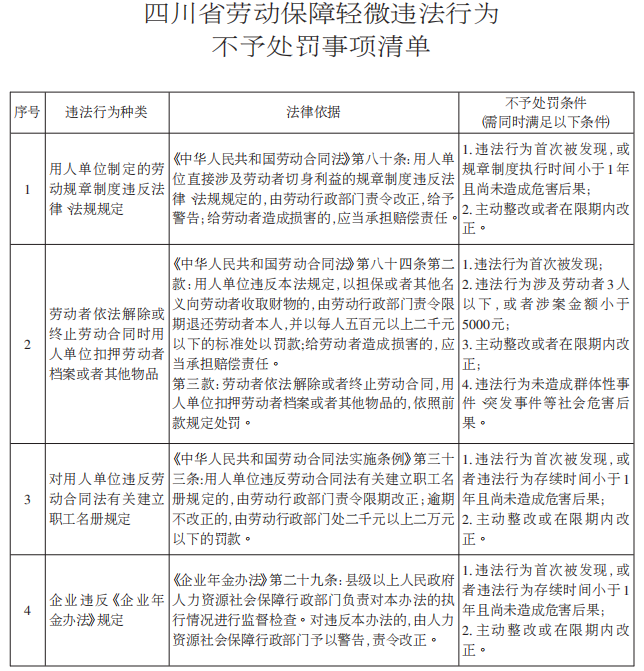
附件:1.轻微违法行为不予处罚实施流程图
2.用人单位守法诚信承诺书
3.劳动保障监察建议书
四川省人力资源和社会保障厅
2024年4月3日






