四川省人民政府办公厅
关于印发四川省“十二五”安全生产
规划的通知
川办发〔2011〕84号 二○一一年十二月十五日
(此文件已于2017年12月29日宣布失效)
各市(州)人民政府,省政府安委会成员单位:
《四川省“十二五”安全生产规划》已经省政府同意,现印发给你们,请认真贯彻执行。
四川省“十二五”安全生产规划
安全生产事关人民群众生命财产安全,事关改革发展稳定大局,事关党和政府形象和声誉。为贯彻落实党中央、国务院关于加强安全生产工作的决策部署,根据《国务院办公厅关于印发安全生产“十二五”规划的通知》(国办发〔2011〕47号)和《四川省国民经济和社会发展第十二个五年规划纲要》精神,结合我省实际,制定本规划。
一、规划背景
(一)“十一五”期间安全生产成效。
在省委、省政府的坚强领导和国家安监总局的指导下,全省各级人民政府及相关部门始终坚持“安全第一、预防为主、综合治理”的安全生产方针,深入贯彻落实科学发展观,克服“5·12”汶川特大地震灾害和国际金融危机带来的双重不利影响,把“重视基层、强固基础、关爱群众”作为安全生产工作的出发点与落脚点,大力实施“科技兴安”和“人才强安”战略,全面开展“三项行动”和“三项建设”,有效建立部门协调联动机制,扎实推进基层基础工作。“十一五”期间,全省安全生产有6大举措成效显著:一是建立健全省、市、县三级安全监管执法体系;二是强化重大隐患综合治理;三是创建100个安全生产示范乡镇;四是实施公路安保工程,每县每年安装不少于1公里的波形防护栏,旅游热线地区的安保设施得以全面完善;五是着力构建安全生产科技支撑体系。对上万辆营运车辆加装了GPS系统,对上千对煤矿加装了瓦斯监控系统;六是重视安全培训,安全培训累计达400万人次以上。通过这些行之有效的工作,“十一五”安全生产规划主要指标顺利完成,其中全省生产安全事故起数和死亡人数持续双下降,亿元生产总值生产安全事故死亡率和工矿商贸就业人员10万人生产安全事故死亡率分别下降73%和40%,实现了国务院确定的到2010年安全生产状况明显好转的阶段性目标,安全生产与经济社会协调发展迈上新的台阶。

(二)“十二五”时期安全生产面临的形势。
“十二五”时期,我省确立了以科学发展为主题,以加快经济发展方式转变为主线、以改善民生为根本目的的指导思想,这为解决深层次、结构性、区域性的安全生产问题创造了有利条件。全省安全生产工作将进入以实现安全发展为目标,推动经济社会发展转型,保障和改善民生的关键时期。
——全面建设小康社会需要提高安全生产水平。到2015年,全省经济总量将突破3万亿元大关,人均生产总值将超过5000美元,经济社会发展将有望达到中等发达国家水平。但是,从当前我省与中等发达国家安全生产水平的比较来看,差距还相当大,实现安全生产与经济社会协调发展还面临巨大的挑战。
——加快转变经济发展方式需要改变安全生产方式。党的十七大报告明确提出了加快转变经济发展方式、推动产业结构优化升级的战略任务,强调要促进经济增长由主要依靠投资、出口拉动向依靠消费、投资、出口协调拉动转变,由主要依靠第二产业带动向依靠第一、第二、第三产业协同带动转变,由主要依靠增加物质资源消耗向主要依靠科技进步、劳动者素质提高、管理创新转变。当前,我省经济的快速发展对转变经济发展方式提出了迫切的要求,如何为加快经济发展方式转变提供安全生产保障也成为我们面临的一项重大课题。
——建设西部经济发展高地对安全生产提出新任务。省委、省政府提出,在“十二五”期间,我省要抓住新一轮西部大开发等重大机遇,坚持“一主、三化、三加强”的基本思路,努力建设西部经济发展高地和全面小康社会。因此,在西部综合交通枢纽和基础设施建设等一大批重大项目的推动下,省内建筑、能源与原材料市场需求持续增长,交通运输量成倍增加,同时“7+3”产业发展也会给新工艺、新设备、新材料应用带来新的不安全因素,安全发展任重道远。
——公众安全健康权益需求不断增强。随着经济发展和社会文明进步,全社会对安全生产的期望不断增大,广大从业人员“体面劳动”的意识不断增强,对安全监管效能、事故灾难应对处置能力、安全文化建设的要求越来越高,对加强职业安全监管、有效改善作业环境,确保全民职业安全健康有了更高的期待,对安全生产工作提出了更高要求。
(三)现阶段安全生产存在的主要问题。
当前,我省安全生产水平受到经济社会发展水平、公共管理体制、公众安全意识、自然资源环境等多种因素的制约,与全国平均水平相比,尤其是与沿海发达地区水平相比,仍然存在较大差距。煤矿、道路交通、建筑等高危行业领域事故量依然突出,重特大事故时有发生,全省安全生产还面临诸多压力。
——安全生产基础依然薄弱。忽视安全管理、安全管理能力差、安全保障水平低的企业仍然大量存在。一些老工业企业工艺技术落后,设备老化陈旧。煤炭等行业集约型增长能力、集约化生产水平较低,企业“小散乱差”的状况依然存在。城市生命线系统安全管理滞后于城镇化进程的需要。道路规划和安全保障条件不适应交通运输方式变化的安全需要。全民安全意识不强,全社会安全文化环境有待提升。
——一些深层次矛盾仍未得到解决。经济发展方式依然粗放,造成能源和原材料需求持续旺盛,在巨大利益面前,部分企业无证无照或证照不全进行非法生产、建设和经营的现象时有发生。
——企业安全生产主体责任意识仍较淡漠。企业安全生产主体责任自觉落实情况不够理想,工矿企业超能力、超强度、超定员组织生产,交通运输企业超速、超限、超负荷运转等非法违法和违规违章现象屡禁不止,责任事故发生率居高不下。
——安全生产监管监察能力亟待提升。安全生产监管监察机构基础设施建设滞后,装备不足,手段落后,执法效能低,依靠行政管制、人盯死守的传统监管监察方式和手段,已不能适应日益繁重的安全生产监管监察任务。
——应急救援能力有待加强。应急救援基地建设缺少整体规划和合理布局。应急救援决策指挥的科学性、高效性还缺少强有力的技术支撑,区域联动、快速反应的应急救援机制还未完全实现,部分地方在应急救援装备、应急救援队伍、应急救援物质储备等方面还缺少与其安全生产风险相适应的建设内容。
——区域安全生产水平失衡。受区域资源禀赋、交通区位条件、政府财政投入、安全文化建设等多种因素影响,各地安全生产水平差距较大,全省经济社会全面、协调、可持续发展受到较大影响。
——震后次生灾害造成一定时期的安全隐患。“5·12”汶川特大地震后,部分矿山、电站大坝和桥梁、隧道等交通运输基础设施所在区域次生灾害带来的安全隐患给安全生产工作带来了新的挑战,安全生产难度有所增大。
二、指导思想、基本原则和发展目标
(一)指导思想。以邓小平理论和“三个代表”重要思想为指导,深入贯彻落实科学发展观,围绕科学发展的主题和加快转变经济发展方式的主线,牢固树立以人为本、安全发展理念,坚持“安全第一、预防为主、综合治理”的方针,坚持“依法治安”,严格落实企业安全生产主体责任,以构建全民安全教育体系为根本,以全面推进安全生产标准化建设为抓手,以科技进步为支撑,以机制创新为突破,切实把安全生产融入经济社会发展全局,增强“三大能力”,完善“四大体系”,努力确保全省安全生产状况持续稳定好转,为全省在西部地区率先实现安全生产状况根本性好转打下坚实基础。
(二)基本原则。
安全科学,协调发展。以为全省加快经济发展方式转变提供强有力的安全生产保障为根本目标,科学分析各区域经济社会发展形势和安全风险,抓住重点,突破难点,统筹全省各级人民政府的安全生产工作,促进区域安全生产与经济社会协调发展。
强化法治,落实责任。坚持依法行政,完善安全生产法律法规,综合运用法律、经济、技术和必要的行政手段,加快形成系统规范的安全生产法治秩序,加大对安全生产违法行为的追究和处罚力度,严格企业安全生产主体责任和政府监管监察责任的分类落实。
突出预防,创新科技。坚持预防为主、关口前移、重心下移,夯实筑牢安全生产基础防线,从源头上防范和遏制事故,牢牢掌握安全生产主动权,围绕安全生产中的重点、难点问题有针对性地开展科技攻关,力求突破瓶颈,切实提高安全科技自主创新和解决实际困难的能力。
创新体制,社会共建。以有利于提高安全生产水平为出发点,积极探索综合监管与行业管理、科技支撑与经济制约、日常预防与应急处置相结合的法治化、市场化安全生产体制,建立政府、企业和社会多元化投入机制,加大安全生产宣传教育和培训力度,提高社会监督的公开度和透明度,形成全社会“事事重安全、人人要安全”的良好文化氛围。
(三)发展目标。到2015年,政府安全生产监管监察能力、应急救援能力和公共服务能力切实增强,安全生产监管监察方式由事后查处向事前防范转变,由传统经验型向现代科学管理型转变,安全生产科技支撑作用成效明显;企业安全管理水平普遍提高,安全生产主体责任意识明显增强;劳动者遵章守纪,安全生产自我保护能力得到提升;社会化安全制约机制初步形成,全社会安全生产环境进一步改善。全省生产安全事故总量稳定下降,重特大事故基本得到遏制,职业危害得到有效防治,亿元生产总值生产安全事故死亡率下降40%以上,工矿商贸就业人员十万人生产安全事故死亡率下降30%以上,安全生产总体状况持续稳定好转。

三、主要任务
(一)加强各行业领域安全生产综合治理能力。
1.着力遏制煤矿和道路交通领域重特大事故。
煤矿:深化瓦斯综合治理,强力推进瓦斯先抽后采、抽采达标和区域性防突,推动煤矿瓦斯治理体系建设,实施瓦斯数字化监测监控系统改造升级,有效遏制煤矿瓦斯重特大事故。深化水害综合治理,按照“预测预报、有疑必探、先探后掘、先治后采”的原则,全面采取“防、堵、疏、排、截”的综合治理措施。全面加强矿井地质勘察工作,完善煤矿地质勘探报告审查制度,提高地质勘探精度和安全基础参数的准确性、可靠性,重点对老窑水、采空区水、资源整合矿井实施水文地质调查和补充勘探,查清影响安全开采的水害地质因素,到2012年底,全省所有煤矿要建立矿井地质图纸电子档案,切实做到图纸与井下实际情况动态相符。加强新(改、扩)建矿井的安全监管,落实矿井建设、勘察、设计、施工和监理等相关单位的安全生产主体责任。完善煤矿安全生产责任体系,严格执行煤矿领导带班下井制度,强化生产过程管理的领导责任。提高矿用产品、设备安全性能。积极支持煤炭行业产业升级、安全科技创新和安全改造,大力推进安全高效矿井建设,到2015年底,大型煤矿采掘机械化程度达到95%以上,小型煤矿采煤机械化和掘进装载机械化程度分别达到55%和80%以上。积极推进安全质量标准化建设。深入推进煤矿兼并重组、资源整合和整顿关闭工作,严格淘汰不符合产业政策规定的落后产能,全面关闭不符合安全生产条件的矿井,设计生产能力在30万吨/年以下的小型煤矿,必须全面达到《四川省小煤矿安全生产基本要求》规定。

道路交通:深入开展创建“平安畅通县市”活动。继续实施公路安全保障工程,完善道路标志标线、防撞护栏护墩等安全设施。
“十二五”时期,加大全省公路安全隐患路段波形护栏或带钢筋的防撞墙建设力度,实现全省旅游景区的安全隐患路段全部安装安全防护设施,全省县级以上公路安全隐患路段完成波形护栏或带钢筋的防撞墙建设。建立新(改、扩)建公路和城市道路安全设施“三同时”制度。加强对桥梁、隧道等重点区域的安全监管。加大农村道路交通安全管理,改善农村公路安全通行条件,制定新建农村道路与安全防护设施同时建设的制度和标准,加强农村客运市场监管,探索推进城乡道路安全监管一体化。建立客车、货车及特种作业车辆驾驶员安全准入制度。全力遏制营运车辆重特大事故高发态势。积极开展“零伤亡”平安运输企业创建活动,全面实现车辆运行信息动态监管。加强对交通流量大、事故多发、违法频率高等重要路段的路网运行监测与交通执法监控系统建设。扩充和完善国家高速公路、重要干线公路网、重点客货运输站场日常监控设施建设,推进城市客运(换乘)枢纽、公共汽车、轨道交通日常运行状态和突发事件监测监控系统建设,提高公路交通状态监控覆盖率。到2012年,危险化学品、烟花爆竹、民用爆炸物品等道路运输专用车辆,旅游包车、三类以上班线客车、校车全部安装使用符合国家标准并具有行驶记录功能的GPS系统。

2.全面加强重点行业领域安全基础。
非煤矿山:结合矿山建设对工业场地和开采工艺的要求,确定非煤矿山主要矿种最小开采规模和最低服务年限标准,到2015年非煤矿山总量比2010年下降10%以上。推进重点地区和挂牌督办矿区资源整合重组,抓好矿业开采秩序整顿和采空区治理等方面的安全生产工作。抓好矿山安全生产专项整治,严厉打击非法违法生产行为,重点打击无证照或证照不全、关闭取缔后又死灰复燃、拒不执行停产整顿指令擅自生产、私挖滥采、超层越界开采等非法生产行为。重点抓好井工开采矿山透水、中毒窒息、冒顶片帮、坍塌和跑车坠罐等事故的预防。大力推动露天矿山采用中深孔爆破、机械铲装、机械二次破碎等技术装备。全面淘汰陡崖开采、药壶爆破等落后工艺。继续实施尾矿库危、险、病库专项治理,抓好废弃尾矿库和达到设计库容的尾矿库闭库管理工作,消除所有危、险尾矿库,病库数量控制在已取得安全生产许可证尾矿库的5%以内,三等以上及下游存在居民点和重要设施的尾矿库全部安装在线安全监控系统,严防垮坝溃坝事故。强化石油天然气开采防井喷、防硫化物中毒、防爆炸和防火灾等安全监管和防范措施。

危险化学品:促进化工产业安全合理布局,按照主体功能区建设要求,对危险化学品生产及储存、化工园区(集中区)、化工市场等项目实施严格审批,对现有的化工生产、储存企业进行合理性布局调整,推进不符合规划要求的化工企业实施搬迁。从2011年起,新设立的化工建设项目必须“进园入区”,化工经营企业逐步进入专业市场开展经营活动。提升化工生产装置控制水平和设备安全性能,涉及15类危险化工工艺的生产装置要全面实现自动化控制和紧急连锁控制,易燃易爆场所要安装完善易燃易爆气体泄漏检测报警系统和火警报警系统,有毒有害场所要安装完善有毒有害气体检测报警系统,重大危险源涉及的压力、温度、液位(流量)、泄漏等报警装置要有远传和连续记录功能,液化气体、剧毒液体等重点储罐要设置远程紧急切断装置。积极开展违法违规生产专项治理工作,加大危化安全生产许可证、危化建设项目安全许可执法专项检查力度。
烟花爆竹:严格烟花爆竹安全准入条件,控制烟花爆竹生产企业数量。推动有条件的市(州)和县(市、区)域整体退出烟花爆竹生产行业。推进烟花爆竹生产工厂化、标准化、机械化、科技化和集约化建设,鼓励重点企业间进行兼并重组促进产业规模化发展。到2015年,全省烟花爆竹生产企业要完成危险工序机械化改造,对未改造的企业要予以淘汰。深化烟花爆竹“三超一改”(超范围、超药量、超定员和擅自改变工房用途)等违规生产经营行为专项治理。实施礼花弹专项整治行动,建立烟花爆竹流向监管信息系统,对烟花爆竹流向实施动态监控。严厉打击非法生产经营和建设。
建筑施工:进一步加强城乡建筑市场管理,强化工程招投标、资质审批、施工许可、安全生产许可证发放等环节的安全监管,严厉打击违法分包、转包、挂靠,无资质或超越资质承包工程等违法违规行为。建立严格的市场准入和清出制度,及时淘汰不符合建筑施工安全生产条件的建筑企业。加强建筑施工机械、安全防护设备和用品的监督检查,对达不到安全生产要求的产品一律不准使用。进一步加强安全生产投入,确保建设单位将施工现场安全作业环境和安全措施费用列入工程概算,在招投标过程中不得任意删减。加大对危险性较大分部分项工程的监管力度。以深基坑、高大模板、脚手架和建筑机械设备等为重点,积极开展专项整治行动。以铁路、公路、水利、核电等重点工程及桥梁、隧道等危险性较大项目为重点,建立完善设计、施工阶段安全风险评估制度。加强城市轨道交通工程施工过程安全监管。
消防(火灾):坚持政府主导,推动新《消防法》主体责任落实,确保消防规划纳入当地城乡建设总体规划。推进构筑社会消防安全“防火墙”工程。全面建设消防站、消防供水、消防通信、消防车通道等公共消防设施。实施消防标准化建设工程,根据国家标准配齐配足灭火和应急救援车辆、器材和消防员个人防护装备。完善森林草原防火体系。
民爆器材:加快制定《四川省民用爆炸物品安全管理办法》。推广采用高安全度、高可靠度、全自动化、人机隔离操作的炸药生产设备,进一步提高生产线本质安全水平。鼓励生产、销售企业向爆破作业领域延伸,为用户直接提供爆破服务,减少中间环节及其安全隐患,实现生产、销售、爆破服务一体化经营方式。加大爆破作业标准化与现场监管力度,强化爆破作业现场爆破器材硬件保管设施的监管,推行“一箱、两锁、三人”的安全管理机制。建立民爆产品生产、运输、储存、使用各环节的动态监控信息系统,及时治理隐患,杜绝监管盲区。
冶金建材:完善煤气危险区域在线监测报警系统,实现连续监控监测,提高自动报警能力。推广使用安全连锁技术,提高自动控制水平。对钢水、铁水等熔融金属吊运作业、煤气区域作业、动火作业和水泥生产的煤粉制备、焙烧等重点环节制定严格的安全管理制度,杜绝违章违规作业。加强新技术、新设备推广工作,全面淘汰规模小、工艺差、设施设备陈旧、不符合安全生产条件的落后产能。
轨道交通:加强铁路客运专线、快速铁路、地铁等轨道交通运营安全监管。完善和落实主要岗位人员作业标准。开展路外安全宣传教育入户活动,重点提升铁路沿线群众的安全意识。实施更为严格的铁路施工安全管理,集中整治铁路行车设备突出隐患,强化现场作业控制,深化危险化学品铁路货运安全专项整治。到2015年,危险性较大的铁路与公路平交道口全部得到改造,安全防护设施进一步完善,灾害预警体系基本健全。

水上交通:推动全省各级人民政府及相关涉水部门水上交通安全管理责任的落实。开展重点水域、重点船舶、重点时段以及重要基础设施安全综合治理行动,强化码头、运输船舶和采砂、桥梁建设等水工作业的安全监管,改造更新渡口设施和老旧渡船,改善水上交通安全基础条件。

民用航空:完善民航航空安全管理体系和飞行运行监察、航空器适航管理、航空保安等系统。加强机场安全设施建设。加快空管设施建设,提高航班流量大和边远地区的飞行指挥、监控能力。在航班运行的机场建立保安监控和反应系统。加强支线航空、支线机场的安全监管。增加对从业人员业务培训和支线机场安全设施设备的投入。
水利:以水源管理、防汛抗洪为重点,加强水利工程度汛安全、城乡群众饮水安全、工农业生产用水的供水安全监管。加强新建水库、江河堤防建设等水利工程建筑施工的安全监管。加强水库和水利系统大坝安全监管,全面治理病害水库。加强渔业船舶安全监管。强化水利安监队伍能力建设。
电力:积极开展电力应急保障能力建设,建立电力应急培训演练基地。完善重要用户供用电安全监管长效机制,全面开展机组并网安全性评价和水电站大坝安全定检工作。严格贯彻执行电力工程建设标准强制性条文,强化电力建设安全监管工作,落实建设施工风险管理和隐患排查治理机制,推行施工现场安全标准化建设管理。全面开展对已投入运行20年以上水电站的隐患排查治理,加强水电站大坝补强加固和机组更新改造。
特种设备:构建特种设备安全责任体系。严格市场准入,坚持全过程安全监管。实施压缩天然气(CNG)地下储气井、危险化学品承压罐车、起重机械、压力管道元件、气瓶、电梯、大型游乐设施等特种设备专项安全隐患整治工作。督促落实重点工程大型起重机械使用单位安装安全监控系统。运用电子标签等手段提高对气瓶等移动式特种设备的电子监管水平。
农业机械:突出抓好农机牌证监理、安全技术检验等源头管理,严格实施《农业机械运行安全技术条件》(GB16151—2008)有关安全技术要求,改善提高拖拉机及机组的制动、夜间被动安全防护和灯光照明等性能。深入推进“平安农机示范县”创建活动。加大财政投入,改善农机安全监理装备,提升农机安全监理能力。
城区内燃气管线:城市燃气经营企业应建立完善城区燃气管网可靠性分析信息系统,对事故隐患进行及时的发现及整改。有关部门要对可能影响埋地燃气管道及附属设施安全的建设项目实施科学规划和严格审批,对损坏燃气设施的行为一律实施责任倒查制度。
(二)加强职业危害防治能力。
1.加强职业危害因素监测。
——严格职业危害因素检测和申报。严肃查处拒不申报或申报虚假信息的生产经营单位,到2011年底,全省职业危害项目申报率达到90%。到2015年,作业场所职业危害因素检测率达到70%以上,年度检测覆盖面达80%,粉尘、毒物等主要危害因素检测合格率达到80%以上。
——公开企业职业危害信息。产生职业危害的企业必须在醒目位置设置公告栏,并在产生严重危害的作业岗位设置警示标识和警示说明,到2013年,作业场所职业危害告知率和警示标识设置率达到100%。全省各级安全监管部门要定期将本行政区域内职业危害严重和发生职业危害事故的企业名单在主要媒体上予以公布。
——对重点企业进行在线监管。职业病高发、频发和职业危害严重、影响面较大的作业场所必须安装职业危害因素在线监测报警装置,并与安全监管部门监控平台进行联网,以利于及时削除对从业人员生命和健康的威胁。到2015年,在线监控使用率达到80%以上。
2.加强职业危害因素防护。
——加强工程防护。企业应在产生职业危害的作业场所设置工程防护装置,并按规定定期进行检查和维护。全省各级安全监管部门每年要对工程防护装置情况进行督查,到2013年,装置到位率应达到90%。
——加强个体防护。企业应按规定为员工配备合格的个人防护用品,督促员工正确佩戴和使用,并在可能发生急性职业中毒和职业病的有害作业场所,配备医疗急救药品和急救设施。各级安全监管部门每年要对个体防护用品和急救设施配备情况进行考核,到2013年,考核合格率应达到80%。
3.加强职业健康监护。所有企业必须按照《职业病防治法》的相关规定,组织从事接触职业病危害作业的劳动者进行上岗前、在岗期间和离岗时的职业健康检查,并在第一时间将检查结果如实告知职工本人和企业所在地安全监管部门。对在企业工作期间出现职业病的患者,企业必须对其承担康复治疗责任。从2011年起,全省各级安全监管部门要对其行政区域企业职业健康检查情况全面实施考核,考核合格率达到国家有关规定。
4.实行严格的职业卫生安全准入制。按照《职业病防治法》的要求,对新(改、扩)建项目和技术改造、技术引进项目,实行严格的职业病危害审查制度,未经审核同意的项目一律不得开工。从2012年起,依照《使用有毒物品作业场所劳动保护条例》,对用人单位使用有毒物品的作业场所实行职业卫生安全许可制度。
5.重视新型职业危害预防。
——做好信息统计分析。2012年前,全省各级安全监管部门要建立职业危害数据库,要综合相关部门提供的企业职业危害申报数据、职业病医疗机构体检数据和技术服务机构检测数据,分析并控制职业危害苗头。对新出现的职业危害病状要及时报上一级部门备案。
——建立信息沟通机制。每年定期组织职业健康技术服务机构、职业病防治机构及研究机构召开信息通报会,分析全省职业危害发展趋势,提出新的科研方向。
——研究新的预防措施。建立职业危害防治科研基金,整合省内专业防治机构、高校和科研院所力量,对新材料、新工艺带来的新型职业危害开展科技攻关,推广应用新的防护措施。

(三)加强安全科技创新能力。
“科技兴安”是本,“依法治安”是纲,“安全标准”是目。全省各级人民政府和相关部门要高度重视科技对安全生产的支撑保障作用,加强财政资金对科技投入的引导,加强行政手段对先进适用技术与装备的推动,建立“政府引导、企业主体、科研机构参与”的产学研相结合的安全科技创新机制,以全面推进企业安全标准化建设为抓手,引领安全科技发展方向。
1.加快安全科技自主创新。
——开展关键性技术攻关。着力解决长期困扰我省安全生产重点领域的关键性技术瓶颈。重点开展物联网技术在煤矿瓦斯与水患探测、重大危险源与尾矿库监控预警、作业场所职业危害因素监测、应急救援智能指挥系统等方面的应用研究。
——健全地方性标准体系。按照企业本质化安全生产的要求,从企业安全设施(装备)配置、作业人员行为、过程管理等方面综合构建严格的地方性标准。对煤矿、非煤矿山、危险化学品、烟花爆竹、事故应急救援、公共聚焦场所、职业危害等高危行业和重点领域尚无安全生产国家标准的部分,要加快制定地方性标准。重点加强对物联网技术在安全生产领域应用的地方标准研究。研究制定监管监察执法地方性标准。
——重视前沿理论研究。积极开展安全生产领域典型灾害事故致因机理及演化规律的理论研究,努力在企业安全生产管理及政府监管机制上寻求符合省情的创新突破。
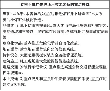
2.推广应用先进适用技术与装备。完善安全生产科技成果评估、鉴定、筛选和推广机制,发布先进适用的安全生产技术和装备推广目录。建立安全科技专项资金,支持关键性技术、装备的研发、孵化和成果推广。

3.促进安全产业发展。制订安全产业发展规划。发展安全装备制造业,重点研制检测监控、安全避险、安全防护、个人防护、灾害监控、特种安全设施及应急救援等安全设备。优先发展工程项目安全风险管理、安全评估认证等咨询服务业。规范和整顿技术服务市场秩序,健全专业服务机构诚信体系。到2015年,培育和发展1—2个安全产业示范园区、5—10家技术领先且管理规范的安全技术服务示范机构以及一批满足市场急切需要的安全装备制造企业,基本形成集安全产品孵化、生产制造、市场交易、融资租赁和仓储物流于一体的安全产业链条。
4.建设安全科技支撑综合示范基地。依托四川安全科技大厦,整合安全生产优势科技资源,健全安全生产科技政策和投入机制,以重点实验室建设为抓手,搭建科技研发、安全评价、检测检验、职业危害检测、安全培训、应急培训、咨询服务等安全监管监察科技支撑平台,并推动全省安全生产专业服务机构规范化发展。到2015年,建成“立足四川、辐射西部、影响全国”的安全生产科技支撑综合示范基地。
5.加强安全科技人才队伍建设。以安全生产相关科研事业单位、大专院校、重点骨干企业为平台,做好高层次安全科技人才的引进工作,努力为引进人才创造良好的工作环境,通过建设国家级和省部级安全生产重点实验室,着力培养全省安全生产学科带头人,采取专家帮教、业务培训、岗位交流、合作科研、挂职锻炼等多种形式拓宽高素质人才的培养渠道,加强安全生产相关学科博士后流动站及博士、硕士、学士学位的授予点建设工作,加快现有科研事业单位的改革步伐,积极探索按劳分配与按生产要素分配相结合的分配方式,改革和完善专业技术职务评聘制度,积极营造有利于安全科技人才成长的良好氛围。
(四)完善政府安全监管监察和社会监督体系。
1.完善安全监管监察体系。县级以上地方人民政府要根据本行政区域内人口数量、企业数量、生产总值、产业和行业状况等因素,建立健全适应当地安全生产和职业卫生需要的监管机构和监察执法队伍,进一步理顺和明确执法职责和程序。各类经济技术开发区、工业园区等工业项目集中区域及大型矿产资源基地要明确承担安全监管职责的机构,纳入地方人民政府安全监管体系。
2.加强安全监管监察队伍专业化建设。健全完善安全监管监察执法人员培训、执法资格和考核等制度,建立以岗位职责为基础的能力评价体系,严格对新进入安全执法队伍人员的安全管理实践能力考核。建立完善安全监管监察实训体系,开展安全监管监察执法全员培训。到2015年,全省各级安全监管监察执法人员执法资格培训及持证上岗率达到100%,专题业务培训覆盖率达到100%。鼓励执法人员通过考试取得注册安全工程师资格。
3.改善安全监管监察执法工作条件。全省各级人民政府要严格落实国家的相关政策,推进安全监管部门和煤矿安全监察机构执法工作条件标准化建设,全面完善基础设施建设和执法装备配置,进一步提高信息化水平。到2015年,省、市、县三级安全监管部门和各级煤矿安全监察机构基础设施建设达标率和装备到位率全部达到100%。
4.创新安全监管监察方式。推行安全监管监察执法政务公开。开展企业事故风险等级评估,探索建立企业事故风险分级监管监察机制,提高安全生产监管监察效率。建立隐患排查动态跟踪和隐患整改效果评价制度,避免隐患治理工作流于形式。建立事故调查司法鉴定辅助机制,提高事故处理的科学性和公正性。实施中小企业安全生产技术援助与服务示范工程。建立与企业信誉、项目核准、用地审批、证券融资、银行贷款等方面挂钩的安全生产约束机制。
5.加强社会舆论监督。全省各级人民政府要通过电话、网络、信件等多渠道面向全社会接受安全生产事故隐患和安全生产违法行为举报,做到安全生产工作公开化、透明化。到2011年底,全省各级人民政府全面开通“12350”安全生产监督举报电话,在政府门户网站公开举报信箱,并建立举报限期办结案制度。全省各级人民政府要制定《安全生产举报奖励办法》,设立安全生产监督举报奖励基金,对经查实或认定的有效举报进行奖励。

(五)完善生产安全事故应急救援体系。
1.加强救援基地和队伍建设。按照“响应及时、指挥科学、协调有序、救援高效、保障有力”的要求,加快建设“4611”救援基地及各级各类专业应急救援队伍。充分发挥企业主体作用,建立矿山、危险化学品企业兼职应急救援队伍,进一步完善生产安全事故应急救援体系,提高救援能力。建立救援队伍社会性服务补偿机制,推动没有建立专职救援队伍的高危行业企业与有资质的专业救援队伍签订协议,充分发挥公安消防综合应急救援队伍的作用,鼓励和引导各类社会力量参与应急救援。

2.完善应急救援基础条件。加强安全生产应急救援指挥平台建设,确保国家、省、市(州)、县(市、区)相关应急管理机构能实现信息资源共享,提高应急救援协调联动、综合处置的工作效率。各地必须按照安全生产工作实际需要配备应有的应急救援装备。积极探索建立实物储备与市场储备相结合、生产能力储备与技术储备相结合、政府采购与政府补贴相结合的应急物资储备方式,切实加强应急物质储备。
3.加强应急预案管理、实训演练和事故灾后评估。按照制定、演练、改进的循环模式完善各级生产安全事故应急预案,加强企业内部职工的应急状态适应性培训和演练,通过日常实训演练提高预案的针对性和实用性。重视生产安全事故灾难评估分析,为提高事故预防和救援能力、减少灾害损失提供科学依据。从2012年开始,将年度演练纳入安全生产目标考核指标体系,高危行业企业、县级以上人民政府每年至少组织1次安全生产事故应急演练。

(六)完善企业安全生产约束体系。
1.严格企业安全准入许可。进一步完善安全生产市场准入制度,从源头上杜绝企业安全隐患。把符合安全生产标准作为高危行业企业准入的前置条件,实行严格的安全标准核准制度。对企业新(改、扩)建工程项目,严格执行安全设施“三同时”制度。严格安全生产行政审批程序,加强对安全生产行政许可企业的动态监管。建立完善煤矿、非煤矿山、建筑、危险化学品、烟花爆竹等高危行业(领域)从业人员安全准入资格制度。对井工开采矿山,要将技术人员配备列入安全准入基本条件。
2.全面开展安全生产标准化建设。鼓励和引导我省大专院校、科研院所和各类企业依据自身科技、人才、资金、管理等优势参与各行业领域安全生产技术标准的制定和修订工作,特别要注重发挥大企业、大集团的核心作用,提升标准化的自主创新能力。加快构建以国家标准、行业标准为主体,地方标准、企业标准为补充的相互配套、协调一致的四川安全生产标准化示范推广体系,大力推进标准化建设,从制度上规范企业安全行为,通过岗位达标、专业达标、企业达标和行业达标,有序提升全省企业安全生产综合水平和保障能力。煤矿要在2011年底前,危险化学品生产企业、烟花爆竹生产和经营企业要在2012年底前,非煤矿山规模以上企业要在2013年底前,非煤矿山规模以下企业和交通运输、建筑施工、民用爆炸物品企业要在2015年前,实现达标。其他行业要积极制定行业安全生产标准化评定细则,逐步有序开展安全生产标准化建设工作。
3.建立企业安全生产诚信机制。建立高危行业企业安全生产信息动态数据库,健全企业及主要管理人员、特种作业人员安全生产信用评价指标体系和失信惩戒制度。建立企业安全生产信息公开和违法企业“黑名单”公示制度。建立国土资源、发展改革、财政、税收、工商、银行、证券、保险等部门与安全监管部门之间的信息共享和处罚响应机制,对安全监管部门通报的严重违法企业应给予相应的制裁。
4.加大执法力度。全省各级人民政府和有关部门要加大对安全生产非法违法行为的打击力度,并依据安全生产相关法律法规从严查处,切实提高企业违法成本。建立健全安全生产综合监管、行业管理部门会同工商、司法等部门联合执法机制。严格执行打击非法生产不力的责任追究制度。
(七)完善安全生产文化体系。
1.强化安全理念和意识。安全理念和意识是安全文化建设的基础,政府要将安全理念纳入各级、各类教育环节中,形成产品设计研发、生产作业、应急救援等全方位的安全保障理念。政府、企业、员工要牢固树立强烈的安全生产责任意识,要明确政府监管监察、企业主体和员工自律三者间各自的分工和责任,通过加强制度建设,促进全社会安全生产文化氛围的提升。
2.加大安全文化宣传力度。通过广播、电视、网络、报刊、中小学教材等多种媒介扩大安全生产宣传覆盖面,采取咨询热线、公益广告、专题栏目、事故案例等多种形式丰富宣传内容。深入开展“安全生产月”、“安康杯”竞赛、安全生产知识竞赛、安全文艺演出、安全示范岗、安全论坛等多种活动。
3.强化安全教育培训。注重安全文化建设的意识教育和素质培训工作,积极促进职业人群安全与健康。依托拟设置的四川安全职业技术学院(现为四川科技职工大学),加强煤矿、非煤矿山、危险化学品、烟花爆竹等行业领域的安全相关专业学科建设,加大对安全生产紧缺性、技能性、应用性人才培养。建立健全企业从业人员和政府监管监察人员安全生产长效教育培训机制,强化安全生产法律法规和职业危害防治知识培训,推动实景和仿真培训。推行安全生产考培分离制度,推动培训师与现场工程师相结合的“双师型”培训模式,建立安全培训质量考核与效果评价制度,进一步规范培训行为。重视注册安全工程师执业资格教育管理。加强对安全生产培训机构的监管和规范,鼓励大企业自办培训机构。到2015年,着力培育1—2家具有示范骨干作用、公益性的一级资质安全生产培训机构。
4.积极开展安全社区建设。加强城市安全社区建设,深化企业主导型安全社区建设,积极探索和推进新农村建设进程下的农村安全社区建设。到2015年,全省建成1个国际安全社区和2个国家安全社区,市级城市主城区要实现省级安全社区全覆盖。

四、重点工程
(一)物联网化的安全生产综合监管监察系统工程。结合国家安全生产信息系统(“金安”)二期工程建设,通过应用物联网技术,完善覆盖全省各级安全监管、煤矿安全监察和应急救援机构的信息网络与基础数据库。建设省、市、县、企业四级安全生产综合监管监察系统,进行全省统一的系统软件开发及维护,重点建设高危行业企业、职业危害严重企业、重大危险源等实时监控、预警平台,政府监管监察业务信息资源共享平台,应急救援指挥平台,安全生产数据信息中心。其中,政府监管监察业务信息平台主要是建立执法标准、执法案例、执法档案等功能模块,方便业务交流和信息查询,实现日常业务管理信息化处理,提高信息资源共享利用效率,推进全省各级安全监管监察部门和其他负有安全监管职责的部门信息互联互通。应急救援指挥平台包括三大部分,一是建立省、市、县、企业四级安全生产监测预警平台,实现对井工开采矿井、大型电厂灰渣库、职业危害严重的作业场所、尾矿库等重大危险源进行实时监测;二是建立应急队伍、物资储备、专家资源等各类数据库,形成一套较完整的应急救援指挥平台数据库支撑系统。逐步形成与其他部门应急救援指挥机构的数据库信息共享机制,满足救援指挥数据信息的需求。加强数据库系统的日常维护管理,及时更新数据信息,保证数据的时效性;三是建立具有情景模拟分析、数据查询、辅助决策、应急指挥和总结评估等功能的分级决策指挥系统。严格执行国家和省统一的技术标准和格式要求,确保实现与国家及省政府应急指挥中心、省直相关部门和各市(州)、县(市、区)应急指挥平台的互联互通、信息共享。安全生产数据信息中心是着力为安全生产综合监管监察系统提供后台支撑和服务,主要建设海量数据存储系统、应用软件系统、安全防入侵系统、网络接入系统、服务器系统和中心机房。
(二)监管监察部门基础设施与装备配备标准化建设工程。按照“统筹规划、分步实施”的原则,根据国家相关标准,结合区域特征,在全省各级安全监管部门和煤矿安全监察机构中深入开展基础设施建设和装备配备标准化建设工程,为安全生产日常监管监察和行政执法提供专业化基础保障。在基础设施建设中,加快事故鉴定与分析用房、执法专用设备保管用房、安全生产投诉举报受理业务用房、执法人员交流用房、执法人员素质拓展用房、检修维护、信息控制、应急值守、指挥处置等办公、业务和保障服务用房建设。在装备配备标准化建设中,进一步完善监管监察业务用车、应急抢险指挥车、调查取证工具、现场检测设备、个体防护用品和卫星通信设备等装备。
(三)安全生产应急救援能力提升工程。按照“4611”救援基地建设规划,依托国有大型骨干企业,调动地方人民政府的参与积极性,推进企业与政府共同建设矿山、危险化学品和油气田等行业领域的4个国家级救援基地,重点支持建设芙蓉煤矿国家救援队;以省级财政为主,相关地方财政配套,建设6个省级区域性救援基地、1个综合性救援实训演练基地和1个省级综合性矿山排水基地。加强各基地基础设施建设和装备投入,根据各自特点和需求配备高效快速救援钻机、大型排水设备、大型清障支护设备、快速灭火、堵漏、洗消设备以及人员避险、搜寻、定位等国内外先进的应急救援装备。加强各基地救援物资储备,并建立专门的应急装备物资储备点。促使高危行业企业建立和完善专(兼)职应急救援队伍。定期开展应急救援实训工作,进一步健全完善全省各级安全监管部门与公安消防、环境保护等有关部门的应急联动机制。
(四)重点实验室工程。引进省内外高级人才,配备高新精密实验设备,完善矿山安全实验室、非矿山安全和重大危险源监控实验室、职业危害检测与鉴定实验室等省级中心实验室建设。结合安全生产实践需要,推进生产安全事故物证分析实验室、电气安全实验室和劳动防护用品检测实验室等实验室建设。利用成都市退出煤炭生产的机遇,将出江煤矿生产矿井转为科研实验矿井,与四川大学、中国矿业大学、西安科技大学等科研院所合作共建省级重点实验室,主要建设矿井灾变实验室。一是建设井下灾害模拟系统,用于火灾、瓦斯(煤尘)爆炸、煤与瓦斯突出、矿井水灾等灾害现场模拟、通风控制模拟实验和爆破试验;二是建设矿井灾变时期通风实验室,包括建设一批矿井通风及安全实验室和灾害及通风控制现场模拟实验系统。
(五)技术服务体系建设工程。以加强中小企业安全技术援助和服务为重点,着力构建省、市、县三级安全生产专业技术服务网络,规划建成1个省级技术服务中心、21个市级技术服务分中心、63个县级技术服务站。重点开展检测检验、安全培训、安全评价、职业卫生检测与评价、事故司法鉴定、企业安全管理和技术咨询等技术服务工作。建立健全技术服务机构质量综合评估和认证制度,推动技术服务机构诚信体系建设,引导技术服务机构规范化发展。
(六)国家级职业危害防护监测研究中心工程。整合各类优势资源,引进先进设备、技术和优秀人才,率先建设“国内一流、西部第一”的国家级职业危害防护监测研究中心,带动各市(州)职业健康工作稳步发展。中心主要提供职业健康防护、职业危害因素监测、职业健康信息管理、科研和教学等技术性服务。重点建立职业危害因素监测和化验室、防护实验室、特色宣传教育室、毒理室等功能区,为政府职业健康监管提供决策服务,为职业危害防治提供科研和教学服务。
(七)成都(双流)物联网安全产业园工程。以物联网技术应用为龙头,结合国家支持振兴装备制造业等相关政策,重点开展检测监控、安全避险、安全防护、特种设施及应急救援等安全装备的产品孵化、生产制造、市场交易、融资租赁和仓储物流等项目建设,打造西部地区乃至全国的安全装备制造和交易基地。到2015年,引进50家以上重点企业入驻并正式投产运营。工程内容主要包括设立园区管理机构,先期开展园区通道路、通通信、通电力、通上水、通下水、通燃气和场地平整等工作,使二级开发商可以进场后迅速开发建设。规划建设科研孵化楼、仓储中心、管理中心,规划生产制造场所、产品交易市场、办公楼宇等功能区域,完善周边配套设施建设,充分发挥“筑巢引凤”的作用。
(八)教育培训体系建设工程。依托省内相关大中专院校,开设安全生产技术、管理等相关课程,积极推进相关专业建设,全面培养安全生产实用技术和管理专业人才。积极推进四川安全职业技术学院的设置与建设。利用成都市退出煤炭生产行业的机遇,将出江煤矿现有生产矿井井上、井下系统和设施设备建成安全生产实训基地,按照“实景中体验,实训中掌握,实践中应用”的要求,为西部地区高校、中高等职业院校和培训机构的安全生产知识教育提供综合性的实验实训场地,着力提高学生安全生产实践技能。
(九)安全生产科普宣传教育基地工程。以综合性安全体验馆建设为载体,打造集安全法律法规宣传、安全警示教育、事故情景模拟、仿真事故灾难防范演练等多种功能及形式于一体的省级安全生产科普宣传教育基地,增强群众对安全生产的感性认识。主要建设安全生产科普宣传展览厅、重点高危行业安全作业工艺流程展览厅、事故情景模拟厅、仿真事故灾难防范演练厅等,通过现代声像和多媒体技术的应用,提高大众安全生产认知水平和安全文化素质。
(十)重点领域安全保障工程。实施公路安全整治工程,重点整治事故多发路段、危险路段和高速公路长隧道及桥梁,并延伸至农村公路。以临水、临崖、急弯、陡坡路段为重点,完善道路标志标线标牌、防撞护栏护墩、警示桩等安全设施。加强对交通流量大、事故多发、违法频率高等重要路段的路网运行监测与交通执法监控系统建设,建立区域危险化学品道路运输动态监控平台,实现道路交通信息化管理和资源共享。加大对铁路平交道口、城市轨道交通设施、隧道、桥梁、城市燃气与化学品输送管网隐患的排查治理。以人员密集场所、高层建筑、在建工程和城市公共基础设施为重点,深化完善社会消防安全“防火墙”工程。实施城区内安全距离不达标的化工企业搬迁工程。实施化工园区安全监管示范工程。全面开展安全社区创建工程。
五、保障措施
(一)加强组织领导。
1.树立安全发展理念。全省各级人民政府要按照全面建设小康社会的目标要求,着力处理好安全生产与经济建设之间的关系,把尊重人的生命和健康权益放在突出重要位置,把经济发展建立在安全生产有可靠保证的基础上,实现安全生产与经济发展、社会和谐的有机统一。
2.加强组织保障。全省各级人民政府要进一步建立完善安全生产工作机制,充分发挥政府安全生产委员会及其办公室的协调功能,深入实施“行政首长负责制”,切实保障安全生产监管监察机构、人员、装备、经费按需到位,协调好综合监管与行业监管、国家监察与地方监管的职责分工。
3.严格实行“一岗双责”。全省各级人民政府和有关部门要按规定健全领导干部“一岗双责”安全生产责任体系,建立领导干部安全生产工作述职制度,重点加强县乡两级政府安全责任落实。强化企业领导在生产过程中的安全管理职责,严格落实企业主要负责人和领导班子成员轮流现场带班制度,企业各级管理人员应对本岗位安全负责。
(二)建立多元化投入机制。
1.政府投入。全省各级人民政府应加大生产领域公共安全的投入力度,建立安全生产投入长效机制,支持安全生产重大工程项目等建设,积极引导和鼓励社会力量支持我省安全生产,逐步建立以政府投入为引导,企业投入为主体的多渠道、多层次安全生产投入体系。
2.企业投入。各类生产经营单位要严格按照《四川省人民政府关于进一步加强安全生产工作的决定》(川府发〔2004〕20号)和《高危行业企业安全生产费用财务管理暂行办法》(财企〔2006〕478号)等相关法律法规政策要求,建立健全安全生产费用提取和使用制度,有关部门要对此进行年度监督检查,确保企业安全生产投入到位、使用规范。
3.社会投入。全省各级人民政府应加大工伤保险工作力度,完善工伤保险与事故预防结合机制,严格按照国务院有关规定提取工伤预防费用,切实用于工伤预防的宣传和培训等工作。鼓励企业通过投保安全生产责任险等险种化解风险成本。加强道路交通事故社会救助基金制度建设,探索建立重特大生产安全事故社会救助基金。
(三)加强政策引导。
1.税收政策。支持企业进行重大安全生产技术改造。企业购置并实际使用《安全生产专用设备企业所得税优惠目录》规定的安全生产专用设备的,该专用设备投资额的10%可以从企业当年的应纳税额中抵免;当年不足抵免的,可以在以后5个纳税年度结转抵免。
2.信贷政策。完善信贷政策,鼓励银行对有偿还能力的公共安全基础设施建设项目和诚信度高的企业安全技术改造项目给予贷款支持。
3.产业政策。到2012年,编制完成《四川省淘汰不符合安全生产条件的工艺和产品目录》、《四川省重点鼓励发展的安全产业产品和技术目录》。
(四)严格安全生产目标考核与规划实施考核。
1.把安全生产规划纳入地方经济社会发展规划。全省各级人民政府应当编制安全生产“十二五”规划,把安全生产的规划目标、主要任务、重点工程和政策措施纳入各级人民政府“十二五”经济社会发展的总体规划及统计指标体系,统筹安全生产与经济社会的协调发展。
2.完善安全生产目标考核体系。全省各级人民政府要将规划确定的目标指标作为约束性指标,将规划工作任务落实情况和重点工程项目实施进展情况纳入年度安全生产目标考核范畴,科学制定政府监管监察、企业自控、员工自律有机结合的安全生产目标考核体系,合理确定考核内容、分配指标权重、量化考核等级、制定奖惩措施,强化安全生产的干部绩效考核,严格执行安全生产“一票否决”制。
3.建立规划实施评估机制。全省各级人民政府要按年度、中期(2013年)、终期(2015年)三个阶段内容制定规划实施考核和评估办法。要重视和支持本区域安全生产重大项目的立项、审批工作。实施项目进度跟踪考核机制,及时排除各种困难,对影响项目顺利完成的单位和个人实施行政问责。
(五)加大依法治安力度。
1.加强法制建设。结合四川实际,依照相关法律法规,进一步制定和完善安全生产相关地方性法规、规章、标准、规范与管理制度,不断完善安全生产法制体系。适时对《四川省安全生产条例》进行修改。
2.坚持依法行政。贯彻落实国务院《全面推进依法行政实施纲要》。严格依据安全生产相关法律、法规和规章开展执法工作。全面建立“办案、审案、定案”三分离的案件查处机制。健全行政执法协调机制,形成联合执法合力,提高行政执法效率。
3.加大责任追究。坚持“四不放过”原则,严肃查处各类案件。健全和落实安全生产行政执法责任制,加强安全生产行政执法监督检查。