四川省人民政府办公厅
关于印发四川省消防工作
考核办法的通知
川办函〔2013〕196号 二○一三年十一月八日
(此文件已废止)
各市(州)人民政府,省政府各部门、各直属机构,有关单位:
《四川省消防工作考核办法》已经省政府同意,现印发给你们,请认真贯彻执行。
四川省消防工作考核办法
第一条 为严格落实消防工作责任,提升公共消防安全水平,有效预防和减少火灾事故,根据《中华人民共和国消防法》、《四川省消防条例》、《国务院关于加强和改进消防工作的意见》(国发〔2011〕46号)、《国务院办公厅关于印发消防工作考核办法的通知》(国办发〔2013〕16号)和《四川省人民政府关于加强和改进消防工作的实施意见》(川府发〔2012〕27号)等有关规定,制定本办法。
第二条 省人民政府对各市(州)人民政府履行消防安全职责和完成年度消防工作情况的考核适用本办法。
第三条 考核工作在省人民政府领导下,由省消防安全委员会具体负责组织实施。
省消防安全委员会于每年1月15日前组织对各市(州)上一年度消防工作完成情况进行年度考核,并将考核结果上报省人民政府。
第四条 考核工作坚持客观公正、科学合理、公开透明、求真务实的原则。
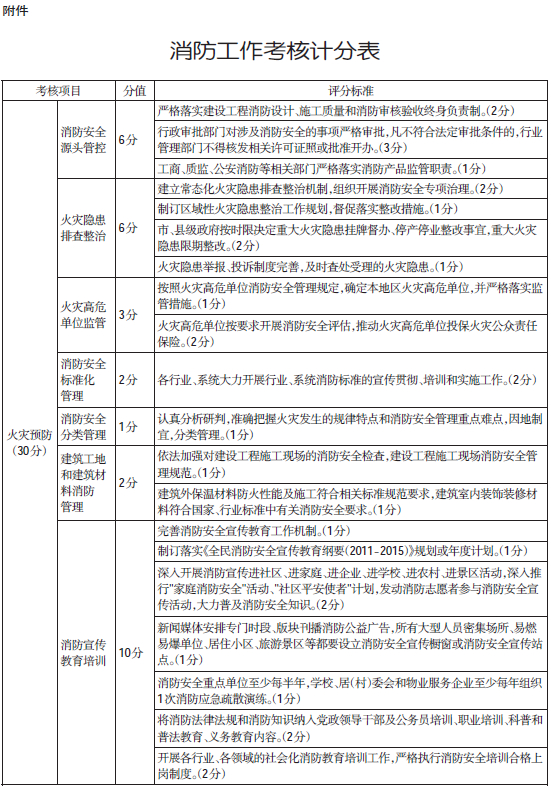
第五条 考核内容以现行消防法律、法规、规章和国务院、省人民政府文件以及省人民政府与各市(州)人民政府签订的消防工作责任书为依据,包括火灾预防、消防安全基础、消防安全责任三部分。
第六条 考核采取听取汇报、查阅资料、座谈走访、暗访检查等方式,按照考核计分表和实施细则逐项细化并进行量化评分。
第七条 消防工作考核满分为100分。考核结果按得分分为优秀、良好、合格、不合格4个等级。考核得分90分以上为优秀,80分以上90分以下为良好,60分以上80分以下为合格,60分以下为不合格。(以上包括本数,以下不包括本数)
第八条 有下列情形之一的,直接认定为不合格。
(一)本辖区发生重大及以上火灾责任事故;
(二)本辖区发生造成恶劣社会影响火灾责任事故。
第九条 考核结果经省人民政府审定后,由省消防安全委员会向各市(州)人民政府和省直有关部门通报。
第十条 对考核结果为优秀的予以通报表扬;考核结果为不合格的,报送省政府安委会作为四川省年度安全生产目标管理考核评价的一项重要依据。
第十一条 考核结果为不合格的市(州)人民政府,应在考核结果通报后1个月内,提出整改措施,向省人民政府作出书面报告,并抄送省消防安全委员会。
第十二条 经省人民政府审定的考核结果抄送省委组织部,作为对政府主要负责人和领导班子综合考核评价的重要依据之一。
第十三条 对在考核工作中弄虚作假、瞒报虚报情况的,予以通报批评,对有关责任人员依法依纪追究责任。
第十四条 各市(州)人民政府应对上一年度消防工作完成情况进行自查,并于每年1月5日前将自查情况及年度消防工作专题报告上报省人民政府,同时抄送省消防安全委员会。
第十五条 各市(州)人民政府应依据本办法,结合本地实际对本行政区域内各地消防工作进行考核。
第十六条 考核工作实施细则由省消防安全委员会依据本办法结合本省年度消防工作部署研究制定。
第十七条 每年1月1日至12月31日为一个消防工作考核年度。
第十八条 本办法自印发之日起施行。


