四川省人民政府
关于取消非行政许可审批事项的决定
川府发〔2015〕51号 2015年10月19日
(已失效)
各市(州)、县(市、区)人民政府,省政府各部门、各直属机构,有关单位:
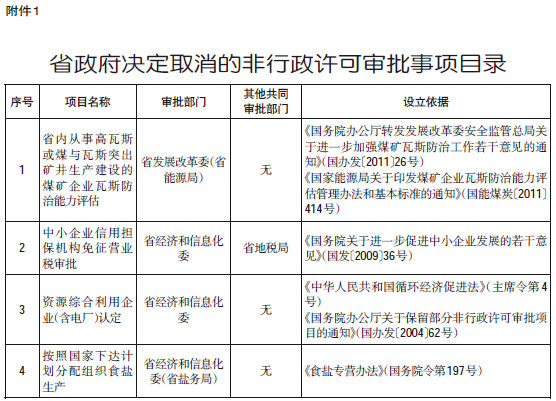
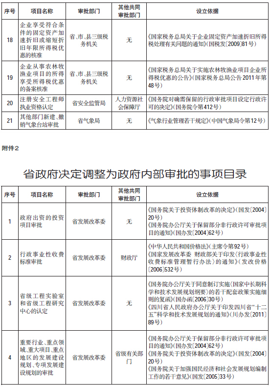
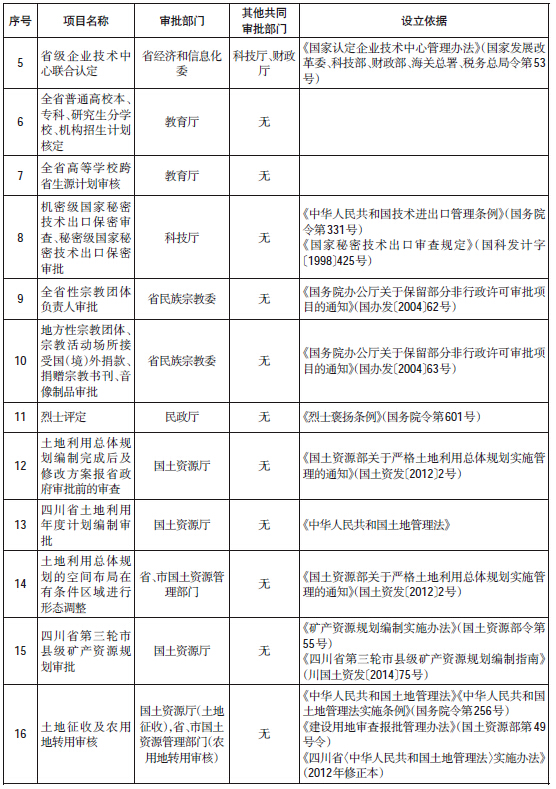
根据《国务院关于取消非行政许可审批事项的决定》(国发〔2015〕27号),我省对应取消21项非行政许可审批事项,将20项非行政许可审批事项调整为政府内部审批事项。去年底,我省已取消省本级设定的非行政许可审批事项,今后不再保留“非行政许可审批”这一审批类别。
各地、各有关部门(单位)要认真做好取消事项的落实和衔接工作,不得以任何形式实施变相审批。调整为政府内部审批的事项,不得面向公民、法人和其他社会组织实施审批;要严格规范审批行为,严格限制自由裁量权,优化审批流程,提高办事效率。其余行政权力事项应严格按国家安排做好相应调整。
附件:1.省政府决定取消的非行政许可审批事项目录
2.省政府决定调整为政府内部审批的事项目录




