四川省人民政府
关于2014年度四川省专利奖授奖
的决定
川府发〔2015〕10号 2015年1月29日
各市(州)人民政府,省政府各部门、各直属机构:
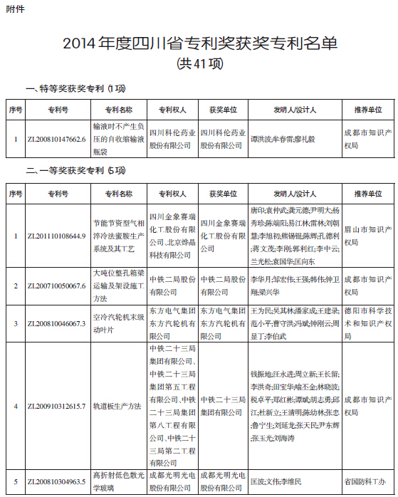
为全面贯彻落实党的十八届三中、四中全会和省委十届四次、五次全会精神,实施创新驱动发展战略和知识产权战略,激励一批掌握关键技术专利权的产品和企业做大做强,根据《四川省专利实施与产业化激励办法》,经四川省专利奖评审委员会评审,省政府决定,授予“输液时不产生负压的自收缩输液瓶袋”1项发明专利四川省专利奖特等奖,授予“节能节资型气相淬冷法蜜胺生产系统及其工艺”等5项发明专利四川省专利奖一等奖,授予“等离子体显示面板的复合介质保护膜及其制备方法”等10项发明专利、实用新型专利或外观设计专利四川省专利奖二等奖,授予“少铈氯化稀土、氟化铈一步法”等25项发明专利、实用新型专利或外观设计专利四川省专利奖三等奖,并对相关企事业单位予以通报表扬。
希望获奖单位再接再厉,发扬勇于创新精神,进一步加大专利实施与产业化力度,努力获取更大的经济和社会效益,发挥良好的示范作用。希望全省企事业单位以获奖单位为榜样,高度重视专利运用和保护,充分运用专利制度,不断提高企业核心竞争力和产品市场竞争力。各地、各部门要高度重视专利运用和保护,大力促进我省专利技术转化为现实生产力,为我省全面实施“三大发展战略”、实现“两个跨越”作出更大贡献。
附件:2014年度四川省专利奖获奖专利名单



