四川省人民政府办公厅
关于印发《四川省大面积停电事件应急
预案(试行)》的通知
川办发〔2022〕10号
各市(州)人民政府,省政府各部门、各直属机构,有关单位:
《四川省大面积停电事件应急预案(试行)》已经省政府同意,现印发给你们,请认真贯彻落实。
四川省人民政府办公厅
2022年1月21日
四川省大面积停电事件应急预案(试行)
1 总 则
1.1 编制目的
建立健全四川省大面积停电事件应对工作机制,正确、高效、有序地处置大面积停电事件,最大程度减少停电事件造成的损失和影响,维护国家安全、社会稳定和人民群众生命财产安全。
1.2 编制依据
依据《中华人民共和国突发事件应对法》《中华人民共和国安全生产法》《中华人民共和国电力法》《生产安全事故报告和调查处理条例》《电力安全事故应急处置和调查处理条例》《电网调度管理条例》《国家突发公共事件总体应急预案》《国家大面积停电事件应急预案》《四川省突发事件应对办法》《四川省突发事件总体应急预案(试行)》及相关法律、法规、预案等,制定本预案。
1.3 适用范围
本预案适用于四川省境内发生的大面积停电事件应对工作。
大面积停电事件是指由于自然灾害、电力安全事故和外力破坏等原因造成四川省级电网或城市电网大量减供负荷,对国家及四川省安全、社会稳定以及人民群众生产生活造成影响和威胁的停电事件。
1.4 工作原则
大面积停电事件应对工作坚持统一领导、综合协调,属地为主、分工负责,保障民生、维护安全,全社会共同参与的原则。大面积停电事件发生后,省、市(州)、县(市、区)人民政府及其有关部门、国家能源局四川监管办公室(以下简称四川能源监管办)、电力企业(包括电网企业、发电企业等,下同)、重要电力用户应立即按照职责分工和相关预案开展处置工作。
1.5 事件分级
按照事件严重性和受影响程度,大面积停电事件分为特别重大、重大、较大和一般四级。分级标准详见附件1。
1.6 预案体系
本预案是《四川省突发事件总体应急预案(试行)》关于大面积停电事件方面的省级专项预案;预案体系由本预案、市(州)、县(市、区)大面积停电事件应急预案以及省内各电力企业的应急预案组成。各地各有关单位要在本预案基础上,结合实际制定各自预案。
2 组织体系
2.1 省级层面组织指挥机构
当发生重大、特别重大大面积停电事件时,省政府成立四川省大面积停电事件应急指挥部(以下简称省应急指挥部),统一领导、组织和指挥大面积停电事件应对工作。指挥长由分管经济和信息化工作的省政府副省长担任,副指挥长由省政府分工副秘书长(或办公厅副主任)、经济和信息化厅厅长、四川能源监管办专员担任。省应急指挥部办公室设在经济和信息化厅,负责具体统筹协调、督导落实相关工作。省应急指挥部组成及工作职责详见附件2。
发生超出四川省应对处置能力的重大、特别重大大面积停电事件时,省政府向国务院提出支援请求,省应急指挥部在国家层面处置大面积停电事件指挥机构的指导、协调和支持下,开展应对处置工作。
2.2 市、县层面组织指挥机构
各市(州)、县(市、区)人民政府负责指挥、协调本行政区域内大面积停电事件应对工作,成立大面积停电事件应急指挥机构,建立和完善大面积停电事件应急处置体系,在上级指挥机构领导下组织开展本行政区域内大面积停电事件应急处置工作。
发生跨行政区域的大面积停电事件时,有关地方人民政府应根据需要建立跨区域大面积停电事件应急合作机制。
2.3 现场指挥机构
省、市、县级人民政府根据需要成立大面积停电事件处置现场指挥部,负责现场组织指挥工作。参与现场处置的有关单位和人员应服从现场指挥部的统一指挥。
2.4 电力企业
电力企业建立健全应急指挥机构,在政府应急指挥机构领导下开展大面积停电事件应对工作。国家电网公司西南分部(以下简称国网西南分部)、国网四川省电力公司负责全省主网、所辖供电区域大面积停电事件的应对处置,四川省能源投资集团有限责任公司(以下简称省能投集团公司)等供电公司负责所辖供电区域大面积停电事件的应对处置,并按照《电网调度管理条例》及相关规程执行电网调度工作。各发电企业负责本企业的事故抢险和应对处置工作。
2.5 重要电力用户
对维护基本公共秩序、保障人身安全和避免重大经济损失具有重要意义的政府机关、国防、医疗、学校、交通、通信、广播电视、公用事业、监狱、金融证券机构等社会类重要用户和煤矿、非煤矿山、危险化学品、冶金、化工等工业类高危用户,应根据有关规定配置供电电源和自备应急电源,完善非电保安等各种保障措施,并定期检查维护,确保相关设施设备的可靠性和有效性;发生大面积停电事件时,负责本单位事故抢险和应急处置工作,根据情况,向政府有关部门请求支援。
2.6 专家组
各级组织指挥机构根据需要成立大面积停电事件应急专家组,成员由电力、气象、地质、地震、水文、应急管理等领域相关专家组成,对大面积停电事件应对工作提供技术咨询和建议。各电力企业根据实际情况成立大面积停电事件应急专家组。
3 风险分析和监测预警
3.1 风险分析
3.1.1 风险源分析
3.1.1.1 自然灾害风险
大面积停电事件往往不是单一发生事件,通常伴随其他自然灾害的发生。加之我省位于中国西南部,地形复杂、地貌差异大、气象多异常,存在地震、暴雨洪涝(泥石流)、强对流天气(雷击、冰雹、霜冻)、森林草原火灾等潜在威胁电网安全因素,可能导致电网遭受毁灭性破坏或连锁跳闸引发大面积停电事件。
3.1.1.2 电网运行风险
近年来,四川电网交直流间的相互影响进一步增强,电网“交直流耦合、强直弱交”特征更为凸显,电网安全的裕度空间逐渐缩小,电网运行特征、控制策略更加复杂,四川交直流混联电网安全稳定运行面临更加严峻的挑战;诸多大型电站相继投运,四川电网结构日趋复杂,已由全国互联电网的末端转变为通过多回交直流输电通道沟通华东、华中、西北电网和重庆、西藏电网的枢纽,四川电网安全稳定运行风险日益凸显,重要输电通道运行风险和大电网安全控制难度共同决定了电网大面积停电风险突出。
3.1.1.3 外力破坏风险
蓄意的人为破坏因素,工程施工及大型机械作业等外力意外破坏因素,可能导致大面积停电事件。
3.1.1.4 网络信息安全风险
发生网络信息不安全事件导致电网信息化设备及智能电网系统出现故障,造成大面积停电事件。
3.1.2 社会风险影响分析
大面积停电事件引发的社会层面风险因素,直接影响城市生命线系统和社会民生系统。大面积停电事件常见的社会层面应急情景主要包括城市生命线系统情景和社会民生系统情景等两个方面。
3.1.2.1 城市生命线系统风险及情景
城市交通、通信、广播电视、供水、排水、供电等生命线工程对电力的依赖性大。大面积停电事件对城市生命线工程造成较大威胁,易导致次生、衍生事故发生。
(1)重点保障单位:党政军机关、应急指挥机构、涉及国家安全和公共安全的重点单位停电、通信中断、安保系统失效等;高层建筑电梯停止运行,大量人员被困,引发火灾等衍生事故,造成人员伤亡。
(2)道路交通:城市交通监控系统及指示灯停止工作,道路交通出现拥堵;高速公路收费作业受到影响,造成高速公路交通拥堵;应急救灾物资运输受阻。
(3)城市轨道交通:调度通信及排水、通风系统停止运行;城市地铁、高铁、轻轨、缆车等轨道交通停运,大量人员滞留。
(4)铁路交通:列车停运,沿途车站人员滞留;铁路运行调度系统及安检系统、售票系统、检票系统无法正常运转;应急救灾物资运输受阻。
(5)民航:大量乘客滞留机场,乘客因航班晚点与机场管理人员发生冲突;应急救灾物资运输受阻。
(6)通信:通信枢纽机房因停电停止运转,大部分基站停电,公网通信大面积中断。
(7)供排水:城市居民生活用水无法正常供应;城市排水、排污因停电导致系统瘫痪,引发城市内涝及环境污染次生灾害等。
(8)供油:成品油销售系统因停电导致业务中断,重要行业移动应急电源和救灾运输车辆用油无法得到保障。
(9)供气:部分以燃气为燃料的企业生产及市民正常生活受到影响。
3.1.2.2 社会民生系统风险及情景
大面积停电事件可能对商业运营、金融证券业、企业生产、教育、医院以及居民生活必需品供应等公众的正常生产、生活造成冲击。
(1)临时安置:人员因交通受阻需临时安置。
(2)商业运营:人员紧急疏散过程中发生挤压、踩踏,部分人员受伤。
(3)物资供应:长时间停电导致居民生活必需品紧缺;不法分子造谣惑众、囤积居奇、哄抬物价。
(4)企业生产:石油、化工、采矿等高危企业因停电导致生产安全事故,甚至引发有毒有害物质泄漏等次生灾害。
(5)金融证券:银行、证券公司等金融机构无法交易结算,信息存储及其他相关业务中断。
(6)医疗:长时间停电难以保证手术室、重症监护室、产房等重要场所及相关设施设备持续供电,病人生命安全受到威胁。
(7)教育:教学秩序受到影响;如遇重要考试,可能诱发不稳定事件。
(8)广播电视:广播电视信号传输中断,影响有关信息发布。
3.2 监测
各电网企业应加强电网安全运行监控及研究,提高电力系统通信和调度自动化水平。加强电网建设,构建灵活可靠的电网结构,确保电网运行安全。电力企业应结合实际加强对重要电力设施设备运行、发电燃料供应等情况的监测,建立与气象、水利、林草、地震、教育、公安、应急、交通运输、自然资源、住房城乡建设、通信、广电、经济和信息化等部门的信息共享机制,及时分析各类情况对电力运行可能造成的影响,预估可能影响的范围和程度。
3.3 预警
3.3.1 预警信息发布
按照四川省大面积停电事件分级标准(详见附件1),将预警等级分为一级预警、二级预警、三级预警和四级预警,分别对应特别重大、重大、较大和一般大面积停电事件。国网西南分部、国网四川省电力公司、省能投集团公司等供电公司研判可能造成省内大面积停电事件时,及时将有关情况报告受影响区域的地方人民政府电力运行主管部门和四川能源监管办,提出预警信息发布建议,并视情通知重要电力用户。地方人民政府电力运行主管部门应及时组织研判,必要时报请当地人民政府批准后向社会公众发布预警,并通报同级其他相关部门和单位、当地驻军和可能受影响的相邻省(区、市)人民政府。
电力企业研判可能造成跨省的区域大面积停电事件时,首先应及时将有关情况报告国家能源局和四川能源监管办,其次再报告跨省的受影响省级人民政府电力运行主管部门,并提出预警信息发布建议。
3.3.2 预警行动
预警信息发布后,电力企业要加强设备巡查维护、运行监测和故障抢修,采取有效措施控制事态发展;组织相关应急救援队伍和人员进入待命状态,动员后备人员做好参加应急救援和处置工作准备,并做好大面积停电事件应急所需物资、装备和设备等应急保障准备工作。重要电力用户做好自备应急电源启用准备和非电保安措施准备。受影响区域各地人民政府启动应急联动机制,组织有关部门和单位做好维持公共秩序、供水供气供热、通信、加油(气)、商品供应、交通物流、抢险救援等方面的应急准备;加强相关舆情监测,主动回应社会公众关注的热点问题,及时澄清谣言传言,做好舆论引导工作。
3.3.3 预警解除
根据事态发展,经研判不会发生大面积停电事件时,按照“谁发布、谁解除”原则,由发布单位宣布解除预警,适时终止相关措施。
4 应急处置与救援
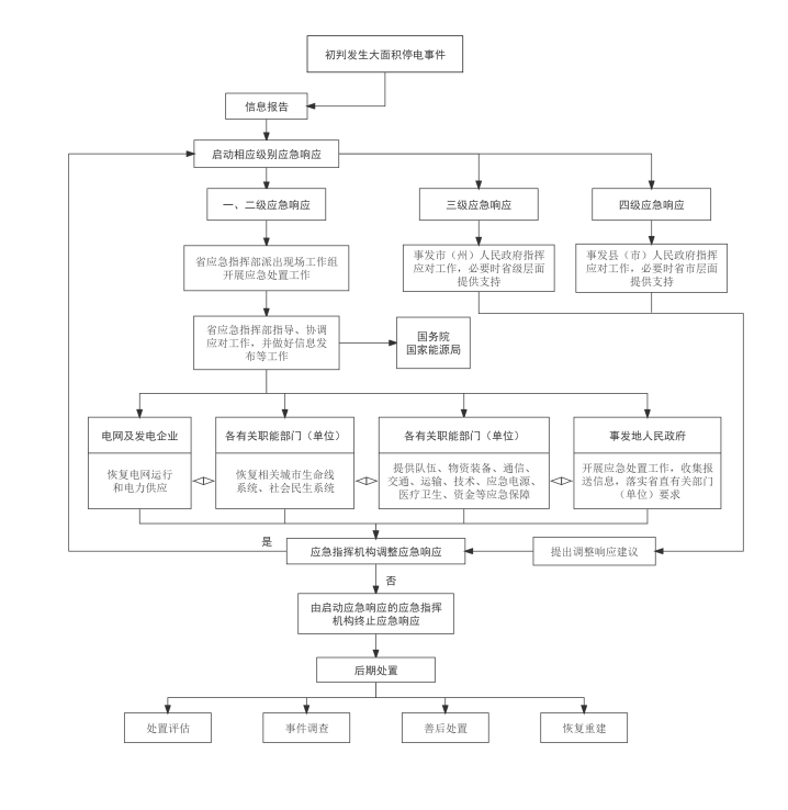
4.1 信息报告
4.1.1 相关电力企业信息报告
发生大面积停电事件,相关电力企业应在一小时内将影响范围、停电负荷、停电用户数、重要电力用户停电情况、事件级别、可能延续停电时间、先期处置情况、事态发展趋势等有关情况向受影响区域地方人民政府电力运行主管部门、经济和信息化厅和四川能源监管办报告,并视情况通知重要电力用户。涉及跨省(区、市)的大面积停电事件,国网西南分部、国网四川省电力公司、省能投集团公司应及时向经济和信息化厅和四川能源监管办报告相关情况。各地各有关单位要按照有关规定逐级上报,特别重大、重大大面积停电事件要按照规定及时向经济和信息化厅和四川能源监管办报告。
4.1.2 电力运行主管部门信息报告
事发地人民政府电力运行主管部门接到大面积停电事件信息报告或者监测到相关信息后,应当立即进行核实,对大面积停电事件的性质和类别作出初步认定,按照规定的时限、程序和要求向上级电力运行主管部门、四川能源监管办及当地人民政府报告,并通报同级相关部门(单位)。各地人民政府及其电力运行主管部门应当按照有关规定逐级上报,必要时可越级上报。
4.1.3 经济和信息化厅和四川能源监管办信息报告
经济和信息化厅和四川能源监管办接到大面积停电事件报告后,应立即核实有关情况,并分别向省政府和国家能源局报告。
4.1.4 省应急指挥部信息报告
对初判为重大及以上大面积停电事件,省应急指挥部应立即核实有关情况,并立即向国务院报告。
4.2 响应分级
将应急响应级别从高到低分别设定为一级、二级、三级、四级。
4.2.1 一级应急响应
初判发生特别重大大面积停电事件,由经济和信息化厅报请省政府决定启动一级应急响应,并立即组织召开小组成员和专家组会议,进行分析研判,开展协调应对工作,对事件影响及发展趋势进行综合评估,就有关重大问题做出决策和部署;向各有关单位发布启动相关应急程序的命令,并立即派出工作组赶赴现场开展应急处置工作,将有关情况迅速报告国务院及国家能源局等有关部门,视情况提出支援请求。
4.2.2 二级应急响应
初判发生重大大面积停电事件,由经济和信息化厅报请省政府决定启动二级应急响应,并立即组织召开小组成员和专家组会议,进行分析研判,开展协调应对工作,对事件影响及发展趋势进行综合评估,就有关重大问题做出决策和部署;向各有关单位发布启动相关应急程序的命令,并立即派出工作组赶赴现场开展应急处置工作,将有关情况迅速报告国务院及国家能源局等有关部门。
4.2.3 三级应急响应
初判发生较大大面积停电事件,由事发市(州)人民政府决定启动三级应急响应,并负责指挥应对工作。必要时,省政府组织有关部门(单位),成立工作组赶赴事发现场,指导事发市(州)人民政府开展相关应急处置工作,或协调有关部门单位共同做好相关应急处置工作。
4.2.4 四级应急响应
初判发生一般大面积停电事件,由事发县(市、区)人民政府决定启动四级应急响应,并负责指挥应对工作。必要时,可由事发市(州)人民政府负责指挥或请求省政府派工作组,指导、协调和支持应对工作。
对于虽然未达到一般及以上大面积停电事件标准,但造成或可能造成重大社会影响的停电事件,可以由事发县(市、区)或市(州)人民政府视情况启动四级或三级应急响应。
应急响应启动后,可视事件造成损失情况及发展趋势调整响应级别,避免响应不足或响应过度。
4.3 处置措施
发生大面积停电事件,相关电力企业和重要电力用户应立即实施先期处置,全力控制事件发展态势,尽量减少大面积停电事件造成的损失。各地各部门(单位)在各级人民政府大面积停电事件应急指挥机构的统一指挥下,按照各自职责,相互配合、协调联动,共同开展大面积停电事件应对工作,主要应对任务包括:
4.3.1 电力系统应对措施
有关电网企业和发电企业尽快恢复电网运行和电力供应。
(1)有关电网企业迅速组织力量抢修受损电网设备设施,根据各级人民政府大面积停电事件应急指挥机构要求,向重要电力用户及重要设施提供必要的电力支援。
(2)有关电力调度机构合理安排运行方式,控制停电范围;尽快恢复重要输变电设备、电力主干网架运行;在条件具备时,尽快恢复党政军重要部门、应急指挥机构、涉及国家安全和公共安全的重点单位、重要通信机楼、广播电视播出机构、自来水厂、排水、地铁、机场、铁路、医院等重要电力用户以及中心城区的电力供应。
(3)有关发电企业保障设备安全,迅速组织抢修受损设备,做好发电机组并网运行准备,按照电力调度指令恢复运行。
(4)重要电力用户迅速启动自备应急电源,加强本单位重大危险源、重点区域、重大关键设施设备隐患排查与监测预警,及时采取防范措施,保障重要负荷正常供电,防止发生次生衍生事故。
4.3.2 城市生命线系统应对措施
(1)重点保障单位:公安部门负责加强涉及国家安全和公共安全的重点单位安全保卫工作,严密防范和严厉打击违法犯罪活动;应急(消防)部门负责解救受困人员,开展火灾救援。卫生健康部门负责调配医疗卫生资源开展紧急救助。电力运行主管部门负责组织、协调有关电网企业提供应急保供电。通信管理部门负责组织、协调各基础电信运营企业为应急处置提供应急通信保障。
(2)道路交通:公安部门负责道路交通疏导,协助引导应急救援车辆通行。交通运输部门负责交通运行监测,及时发布路网运行信息,并实施公路紧急调度。道路管理、城市市政管理部门负责组织力量及时清理路障。
(3)城市轨道交通:公安部门负责道路交通疏导,协助维护地铁出入口秩序。交通运输部门负责协调地面交通运力疏散乘客。卫生健康部门负责调配医疗卫生资源开展紧急救助。电力运行主管部门负责协调有关电网企业及时恢复供电。城市轨道交通运营企业负责组织人员转移疏散;启用紧急排水系统;及时发布停运等相关信息。
(4)铁路交通:公安部门负责道路交通疏导,维护车站秩序。交通运输部门负责协调地面交通运力疏散乘客。卫生健康部门负责调配医疗卫生资源开展紧急救助。电力运行主管部门负责协调有关电网企业及时恢复供电。铁路部门负责组织人员转移疏散;为车站滞留人员协调提供食物、水等基本生活物资;按规定程序报批后及时发布停运等相关信息。
(5)民航:公安部门负责道路交通疏导,维护机场候机大厅等区域秩序。交通运输部门负责协调地面交通运力疏散乘客。卫生健康部门负责调配医疗卫生资源开展紧急救助。电力运行主管部门负责协调有关电网企业及时恢复供电。民航管理部门负责实施应急航空调度,保障民航飞机航行及起降安全。机场管理部门负责及时启用应急备用电源,保障塔台及设施设备电力;组织人员转移疏散;为机场滞留人员协调提供食物、水等基本生活物资;按规定程序报批后及时发布停航等相关信息。
(6)通信:通信管理部门负责组织、协调各基础电信运营企业为应急处置提供应急通信保障。电力运行主管部门负责组织、协调电网企业及时恢复供电,并为基础电信运营企业重要机楼提供应急保供电。
(7)供排水:供水企业启用应急供水措施。有关电网企业及时恢复供电。必要时,城市供水主管部门报请本级大面积停电事件应急指挥机构协调电力运行主管部门提供应急保供电。环境保护部门负责环境污染次生灾害的防范处置工作。
(8)供油:经济和信息化部门负责协调做好重要用户保供电所需应急用油的保障工作。
(9)供气:供气企业及时启用燃气加压站自备应急电源,保障居民燃气供应。有关电网企业及时恢复供电,包括对天然气生产区域的供电。必要时,城市供气主管部门报请本级大面积停电事件应急指挥机构协调电力运行主管部门提供应急保供电。
4.3.3 社会民生系统应对措施
(1)临时安置:公安部门负责维护临时安置点秩序、交通引导等工作。消防救援队伍负责做好安置点火灾防控,加强防火宣传教育和火灾隐患排查。应急部门负责协调受灾群众转移到临时安置点实施救助。交通运输部门负责协调应急交通运力转移受灾群众。商务部门负责受灾群众所需食物、水等基本生活物资的调拨与供应。卫生健康部门负责安置点的消毒防疫工作。电力运行主管部门负责组织、协调有关电网企业为临时安置点提供应急保供电。
(2)商业运营:公安部门负责协助做好人员疏散工作,维护正常秩序。卫生健康部门负责调配医疗卫生资源开展紧急救助。
(3)物资供应:发展改革(物价)部门负责市场物资供应价格的监控与查处。公安部门负责配合开展市场价格巡查,打击造谣惑众、囤积居奇、哄抬物价等违法行为。商务部门负责受灾群众所需食物、水等基本生活物资的调拨与供应。
(4)企业生产:应急(消防)部门负责协调、指导石油企业生产系统火灾、爆炸事故应急处置工作。有关电网企业为石油企业提供应急保供电。石油企业负责组织生产系统火灾、爆炸事故应急处置工作。
(5)金融证券:公安部门负责维护金融机构正常运营秩序。金融机构启用应急发电措施。有关电网企业为金融机构提供应急保供电。必要时,金融管理部门报请本级大面积停电事件应急指挥机构协调电力运行主管部门提供应急保供电。金融管理部门及时启动应急响应,组织金融机构防范、处置大面积停电造成的金融风险问题。
(6)医疗:重点医疗卫生机构(急救指挥机构、医院、供血机构、疾病预防控制中心等)及时启用应急保障电源。有关电网企业及时恢复供电。必要时,卫生健康部门报请本级大面积停电事件应急指挥机构协调有关部门提供应急保供电,保障应急供水、供油、通信、交通等。
(7)教育:教育、人力资源社会保障部门负责做好学生安抚及疏散,必要时,协调商务部门做好基本生活物资的应急供应。公安部门负责维护校园周边秩序,做好安全保卫工作。
(8)广播电视:广播电台、电视台及时启用应急保障电源。有关电网企业及时恢复供电。必要时,广播电视行政部门报请本级大面积停电事件应急指挥机构协调电力运行主管部门提供应急保障供电。
4.3.4 公众应对措施
发生大面积停电事件,应组织引导公众保持冷静,听从应急救援指挥,有序撤离危险区域;及时通过手机、互联网、微博、微信等渠道了解大面积停电事件最新动态,不散布虚假或未经证实的信息,不造谣、不信谣、不传谣。鼓励具备应急救援能力的公众在保障自身安全的前提下,根据应急救援需要,有组织地参与应急救援行动。
(1)户内:拔下电源插头,关闭燃气开关,减少外出活动。在电力供应恢复初期,尽量减少大功率电器的使用。
(2)公共场所:打开自备的手电筒或手机照明工具观察周边情况,按照指示指引有序疏散或安置,避免发生挤压、踩踏事故;主动帮助老、弱、病、残、孕等需要帮助的群体。
(3)道路交通:主动配合道路交通疏导,为应急救援、应急救灾物资运输车辆预留救援通道。
4.3.5 加强信息发布
新闻宣传部门按照及时准确、公开透明、客观统一的原则,加强信息发布和舆论引导,通过多种媒体渠道,主动向社会发布停电相关信息和应对工作情况,提示相关注意事项和安保措施。加强舆情收集分析,及时回应社会关切,澄清不实信息,正确引导社会舆论,稳定公众情绪。
4.3.6 组织事态评估
应急指挥机构及时组织对大面积停电事件影响范围、影响程度、发展趋势及恢复进度进行评估,为进一步做好应对工作提供依据。
4.4 省级层面应对
4.4.1 省应急指挥部应对
根据事件应对工作需要和省政府决策部署,省应急指挥部主要开展以下工作:
(1)组织有关部门和单位、专家组进行会商,研究分析事态,部署应对工作;
(2)根据需要赴事发现场,或派出现场工作组赴事发现场,协调开展应对工作;
(3)研究决定市(州)人民政府、有关部门和相关电力企业提出的请求事项,重要事项报省政府决策;
(4)统一组织信息发布和舆论引导工作;
(5)组织开展事件处置评估;
(6)对事件处置工作进行总结并报告省政府。
4.4.2 省应急指挥部办公室应对
初判发生一般或较大大面积停电事件时,省应急指挥部办公室主要开展以下工作:
(1)密切跟踪事态发展,督促相关电力企业迅速开展电力抢修恢复等工作,指导督促地方有关部门做好应对工作;
(2)视情派出工作组赴现场指导协调事件应对等工作;
(3)根据电力企业和地方请求,协调有关方面为应对工作提供支援和技术支持;
(4)指导做好舆情信息收集、分析和应对工作。
4.4.3 省应急指挥部现场工作组应对
初判发生重大或特别重大大面积停电事件时,省应急指挥部现场工作组主要开展以下工作:
(1)传达上级及省委、省政府指示批示精神,督促各地人民政府、有关部门和电力企业贯彻落实;
(2)迅速掌握大面积停电事件基本情况、造成的损失和影响、应对进展及当地需求等,根据地方政府和电力企业请求,协调调集应急救援队伍、技术力量、物资、装备和资金等;
(3)对跨市级行政区域内大面积停电事件应对工作进行协调;
(4)现场指导地方政府开展事件应对工作;
(5)协调指导大面积停电事件宣传报道工作;
(6)指导开展事件处置评估;
(7)及时向省应急指挥部报告相关情况。
4.5 应急响应终止
同时满足以下条件时,由启动应急响应的省、市(州)、县(市、区)人民政府终止应急响应。
(1)电网主干网架基本恢复正常,电网运行参数保持在稳定限额之内,主要发电厂机组运行稳定;
(2)减供负荷恢复80%以上,受停电影响的重点地区、重要城市负荷恢复90%以上;
(3)造成大面积停电事件的隐患基本消除;
(4)大面积停电事件造成的重特大次生衍生事故基本处置完成。
5 后期处置
5.1 处置评估
大面积停电事件应急响应终止后,履行统一领导职责的人民政府应及时组织对事件处置过程进行评估,总结经验教训,分析查找问题,提出改进措施,形成处置评估报告。评估报告一般包括事件发生原因和经过、事件造成的直接损失和影响、事件处置过程、经验教训以及改进建议等。鼓励开展第三方评估。
5.2 事件调查
大面积停电事件发生之后,经济和信息化厅和四川能源监管办根据有关规定成立调查组进行事件调查。各事发地人民政府、各有关部门和单位应认真配合调查组的工作,客观、公正、准确地查明事件原因、性质、影响范围、经济损失等情况,提出防范、整改措施和处理建议。
5.3 善后处置
事发地人民政府应及时组织制订善后工作方案并组织实施。保险机构要及时开展相关理赔工作,尽快消除大面积停电事件的影响。
5.4 恢复重建
特别重大大面积停电事件应急响应终止后,需对电网受损设备进行修复或重建的,按照国务院部署,由国家能源局会同省政府根据实际工作需要组织编制恢复重建规划;重大、较大和一般大面积停电事件,由省、市(州)、县(市、区)人民政府根据实际工作需要组织编制恢复重建规划。相关电力企业和受影响区域各地人民政府应根据规划做好本行政区域内电力系统恢复重建工作。
6 应急保障
6.1 队伍保障
电力企业应建好建强电力抢修应急专业队伍,加强设备维护和应急抢修技能方面的人员培训,定期开展应急演练,提高应急救援能力。各级人民政府根据需要组织动员通信、交通、供水、供气、供热等其他专业应急队伍和志愿者等参与大面积停电事件及其次生衍生灾害处置工作。武警部队、消防救援队伍、安监矿山救援队等要做好应急力量支援保障。
6.2 装备物资保障
电力企业应储备必要的专业应急装备及物资,结合区域灾害情况或电网风险,优化建立区域性的应急物资储备基地,完善相应保障体系。省直有关部门和各级人民政府应加强应急救援装备物资及生产生活物资的紧急生产、储备调拨和紧急配送工作,保障支援大面积停电事件应对工作需要。鼓励支持社会化储备。
6.3 通信、交通与运输保障
各级人民政府及通信主管部门、通信运营商应建立健全大面积停电事件应急通信保障体系,形成可靠的通信保障能力,确保应急期间通信联络和信息传递需要。交通运输部门应健全紧急运输保障体系,保障应急响应所需人员、物资、装备、器材等的运输;公安部门应加强交通应急管理,保障应急救援车辆优先通行;根据全面推进公务用车制度改革有关规定,有关单位应配备必要的应急车辆,保障应急救援需要。
6.4 技术保障
省级气象、自然资源、地震、水利、林草等部门应为电力日常监测预警及电力应急抢险提供必要的气象、地质、地震、水文、森林草原防灭火等服务。电力企业应加强大面积停电事件应对和监测先进技术、装备的研发,制定电力应急技术标准,加强电网、电厂安全应急信息化平台建设。
6.5 应急电源保障
电力企业应提高电力系统快速恢复能力,加强电网“黑启动”能力建设。政府有关部门和电力企业应充分考虑电源、电网规划布局,保障各地“黑启动”电源,适度提高重要输电通道抗灾设防标准。电力企业应配备适量的应急发电装备,满足保证自身设备设施安全和“黑启动”能力要求,必要时向区域内电力企业提供支援。重要电力用户应按照国家有关技术要求配置应急电源,制定突发停电事件应急预案和非电保安措施,并加强设备维护和管理,确保应急状态下能够投入运行。
6.6 医疗卫生保障
省卫生健康委应在大面积停电应急处置过程中,对保障伤员紧急救护、卫生防疫等相关工作提出明确要求。
6.7 资金保障
省发展改革委、经济和信息化厅、财政厅、应急厅、省国资委等有关部门和各级人民政府,以及各相关电力企业应按照有关规定,对大面积停电事件处置和恢复重建工作提供必要的资金保障。税务管理部门应按照有关规定,对大面积停电事件应对处置和恢复重建工作给予税收减免政策支持。
各级电力主管部门应与地方公共服务资源提前建立协作支援机制,鼓励相邻电力企业之间、电网企业与信息通信企业、施工企业、高危重要用户之间签订有关协议,建立支援或协调的应急联动机制。
7 附 则
7.1 预案编制与审批
各市(州)、县(市、区)人民政府应结合当地实际制定本级大面积停电事件应急预案,电力企业应结合实际制定大面积停电事件应急处置预案(或支撑预案),各重要电力客户应制定突发停电事件应急预案,并按照应急预案管理要求进行审批、发布和备案。
7.2 预案修订和更新
本预案发布后,根据实施情况由经济和信息化厅适时组织评估和修订。
7.3 演练与培训
7.3.1 宣传教育
经济和信息化厅、四川能源监管办、各级人民政府、电力企业、重要电力用户等单位应充分利用各种媒体,加大对大面积停电事件应急知识的宣传教育工作,不断提高公众的应急意识和自救互救能力;加大保护电力设施和打击破坏电力设施的宣传力度,增强公众保护电力设施的意识。
7.3.2 培训
各级应急指挥机构成员单位、电力企业和重要电力用户应定期组织大面积停电应急业务培训。电力企业和重要电力用户还应加强大面积停电应急处置和救援技能培训,开展技术交流和研讨,提高应急救援业务知识水平。
7.3.3 演练
经济和信息化厅应根据实际情况,会同四川能源监管办、国网四川省电力公司、省能投集团公司等单位,至少每3年组织开展1次全省大面积停电事件应急联合演练,各市(州)、县(市、区)比照执行。建立和完善政府有关部门、电力企业、重要电力用户以及社会公众之间的应急联动机制,提高应急处置能力。各电力企业、重要电力用户根据生产实际,至少每年组织开展1次本单位的大面积停电事件专项应急演练。
7.4 操作手册
本预案操作手册由经济和信息化厅会同四川能源监管办、国网四川省电力公司、省能投集团公司等单位另行制定。
7.5 预案实施时间和解释
本预案自印发之日起实施,由经济和信息化厅负责解释。
附件:1.四川省大面积停电事件分级标准
2.四川省大面积停电事件应急指挥部组成及工作职责
3.四川省大面积停电事件应急预案处置流程图
附件1
四川省大面积停电事件分级标准
一、特别重大大面积停电事件
(一)区域性电网大面积停电,减供负荷达到30%以上,对四川电网造成特别严重影响。
(二)四川电网大面积停电,减供负荷达到30%以上。
(三)成都市电网大面积停电,减供负荷达到60%以上,或70%以上供电用户停电。
二、重大大面积停电事件
(一)区域性电网大面积停电,减供负荷达到10%以上30%以下,对四川电网造成严重影响。
(二)四川电网大面积停电,减供负荷达到13%以上30%以下。
(三)成都市电网大面积停电,减供负荷40%以上60%以下,或50%以上70%以下供电用户停电。
(四)其他设区的市级电网大面积停电,减供负荷60%以上,或70%以上供电用户停电。
三、较大大面积停电事件
(一)区域性电网大面积停电,减供负荷达到7%以上10%以下,对四川电网造成较重影响。
(二)四川电网大面积停电,减供负荷10%以上13%以下。
(三)成都市电网大面积停电,减供负荷20%以上40%以下,或30%以上50%以下供电用户停电。
(四)其他设区的市级城市电网大面积停电,减供负荷40%以上60%以下,或50%以上70%以下供电用户停电。
(五)县级市电网大面积停电,减供负荷60%以上或70%以上供电用户停电。
四、一般大面积停电事件
(一)区域性电网大面积停电,减供负荷达到4%以上7%以下,对四川电网造成一般影响。
(二)四川电网大面积停电,减供负荷5%以上10%以下;
(三)成都市电网大面积停电,减供负荷达到10%以上20%以下,或15%以上30%以下供电用户停电。
(四)其他设区的市级城市电网大面积停电,减供负荷20%以上40%以下,或30%以上50%以下供电用户停电。
(五)县级市电网大面积停电,减供负荷40%以上60%以下,或50%以上70%以下供电用户停电。
上述分级标准有关数量的表述中,“以上”含本数,“以下”不含本数。
附件2
四川省大面积停电事件应急指挥部
组成及工作职责
一、省应急指挥部组成及职责
省应急指挥部由省政府分管副省长任指挥长,省政府分工副秘书长(或办公厅副主任)、经济和信息化厅厅长、四川能源监管办专员任副指挥长。省应急指挥部成员单位包括省委宣传部、省发展改革委、经济和信息化厅、公安厅、民政厅、财政厅、自然资源厅、生态环境厅、住房城乡建设厅、交通运输厅、水利厅、商务厅、省卫生健康委、应急厅、省国资委、省市场监管局、省林草局、省广电局、省能源局、省通信管理局、民航西南管理局、省地震局、省气象局、中国铁路成都局集团公司、四川能源监管办、国网西南分部、国网四川省电力公司、雅砻江流域水电开发有限公司、华能四川公司、华电四川公司、川投集团公司、省能投集团公司、国家能源集团四川公司、国能大渡河流域水电开发有限公司、大唐四川发电公司、武警四川省总队等部门(单位)。根据应对工作需要,可增加有关人民政府和其他有关部门以及相关电力企业。主要职责如下:
(一)负责全省大面积停电事件应急处置的指挥协调,组织有关部门(单位)进行会商、研判和综合评估,研究保证四川电力系统安全稳定运行、电力可靠有序供应等重要事项,研究重大应急决策,部署应对工作;
(二)统一指挥、协调各应急指挥机构相关部门、相关人民政府做好大面积停电事件电网抢修恢复、防范次生衍生事故、保障群众基本生活、维护社会安全稳定等各项应急处置工作,协调指挥其他社会应急救援工作;
(三)宣布进入和解除电网停电应急状态,发布应急指令;
(四)视情况派出工作组赴现场指导协调开展应对工作,组织事件调查;
(五)负责全省重大、特别重大大面积停电事件预警信息披露,统一组织信息发布和舆论引导工作;
(六)及时向国务院工作组或国家大面积停电事件应急指挥部、国家能源局报告相关情况,视情况提出支援请求;
(七)对安排的抗灾救灾资金、物资提出分配意见,并监督检查执行使用情况。
二、省应急指挥部办公室职责
省应急指挥部办公室设在经济和信息化厅,办公室主任由经济和信息化厅分管副厅长担任,办公室副主任由四川能源监管办、省发展改革委、应急厅、省能源局、国网四川省电力公司、省能投集团公司分管负责人担任。主要职责如下:
(一)督促落实省政府有关决定事项、省政府领导批示指示精神、省应急指挥部部署的各项任务和下达的各项指令;
(二)密切跟踪事态发展,及时掌握并报告应急处置和供电恢复情况;
(三)协调各应急联动机制成员部门和有关单位开展应对处置工作;
(四)按照授权协助做好信息发布、舆论引导和舆情分析应对工作;
(五)建立电力生产应急救援专家库,根据应急救援工作需要随时抽调有关专家,对应急救援工作进行技术指导。
三、省应急指挥部工作组分组及职责
省应急指挥部设立专项工作组,各工作组组成及职责分工如下:
(一)电力恢复组:由经济和信息化厅牵头,省发展改革委、公安厅、自然资源厅、水利厅、应急厅、省林草局、省地震局、省气象局、四川能源监管办、武警四川省总队、国网西南分部、国网四川省电力公司、雅砻江流域水电开发有限公司、华能四川水电公司、华电四川分公司、川投集团公司、省能投集团公司、国家能源集团四川公司、国能大渡河流域水电开发有限公司、大唐四川发电公司等组成,视情增加其他电力企业。
主要职责:组织进行技术研判,开展事态分析,对大面积停电事件受灾情况进行核实,协调电力应急抢修恢复;电力企业负责制定恢复电力抢修方案、组织电力抢修恢复工作,尽快恢复受影响区域供电,负责重要用户、重点区域的临时供电保障;协调武警有关力量参与应对。
(二)新闻宣传组:由省委宣传部牵头,省发展改革委、经济和信息化厅、公安厅、省广电局、四川能源监管办、国网西南分部、国网四川省电力公司、省能投集团公司等组成。
主要职责:组织开展事件进展、应急工作情况等权威信息发布,加强新闻宣传报道;收集分析国内外舆情和社会公众动态,加强媒体、电信和互联网管理,正确引导舆论;及时澄清不实信息,回应社会关切。
(三)综合保障组:由省发展改革委牵头,经济和信息化厅、公安厅、财政厅、自然资源厅、住房城乡建设厅、交通运输厅、水利厅、商务厅、省卫生健康委、应急厅、省国资委、省广电局、四川能源监管办、省通信管理局、中国铁路成都局集团公司、民航西南监管局、国网西南分部、国网四川省电力公司、省能投集团公司等组成。视情增加其他电力企业。
主要职责:落实人员、资金和物资;组织做好应急救援物资及生产生活物资的紧急生产、储备调拨和紧急配送工作;及时组织调运重要生活必需品,保障群众基本生活和市场供应;维护供水、供气、供热、通信、广播电视等设施正常运行;维护铁路、道路、水路、民航等基本交通运行;组织开展事件处置评估。
(四)社会稳定组:由公安厅牵头,省发展改革委、经济和信息化厅、应急厅、交通运输厅、商务厅、省市场监管局、武警四川省总队等组成。
主要职责:加强受影响地区社会治安管理,严厉打击借机传播谣言制造社会恐慌,以及趁机盗窃、抢劫、哄抢等违法犯罪行为;加强转移人员安置点、救灾物资存放点等重点地区治安管控;加强对重要生活必需品等商品的市场监管和调控,打击囤积居奇行为;加强对重点区域、重点单位的警戒,切实维护社会稳定。
四、各有关部门(单位)职责
(一)经济和信息化厅:负责组织、召集省应急指挥部成员、办公室成员会议;迅速掌握大面积停电情况,向省应急指挥部提出处置建议;组织研判事件态势,按程序向社会公众发布预警,并通报其他相关部门和单位;负责组织协调全省电力资源的紧急调配和协调综合保障,协调电力企业开展电力抢修恢复及统调发电企业重点电煤供应的综合协调工作;协调相关部门、市(州)人民政府和重要电力用户开展应对处置工作;派员参加工作组赴现场指导协调事件应对工作。
(二)四川能源监管办:迅速掌握大面积停电情况,向国家能源局报告,并向省应急指挥部提出处置建议;督促指导有关电力企业应对处置工作;派员参加工作组赴现场指导协调事件应对工作。
(三)省委宣传部:根据省应急指挥部统一安排,依据事件实际情况,指导涉事有关部门(单位)研究拟制宣传口径和舆论引导意见,适时通过发布新闻通稿、组织媒体采访、召开新闻发布会等形式,做好信息发布和舆论引导工作。
(四)省发展改革委:负责协调电力企业设备设施修复建设项目计划安排,为应急抢险救援、恢复重建提供资金保障。
(五)公安厅:负责及时妥善处理由大面积停电引发的治安事件,加强治安巡逻,维护社会治安秩序,及时组织疏导交通,保障救援工作及时有效地进行。严防火灾发生,减少火灾损失,积极参加社会抢险救援,保护公共财产和人民生命财产安全。
(六)财政厅:负责组织协调电力应急抢修救援工作所需经费,做好应急资金使用的监督管理工作。
(七)民政厅:负责指导当地民政部门做好保障对象走访排查和基本生活保障。
(八)自然资源厅:负责指导当地政府及有关部门对地质灾害进行监测和预报,为恢复重建提供用地支持。
(九)生态环境厅:负责指导开展大面积停电事件次生污染的环境监测及环境应急处置工作。
(十)住房城乡建设厅:负责协调维持和恢复城市供水、供气、供热、市政照明、排水等公用设施运行,保障居民基本生活需要。
(十一)交通运输厅:负责组织协调应急救援客货运输车辆,保障发电燃料、抢险救援物资、必要生活资料和抢险救灾人员运输,保障应急救援人员、抢险救灾物资公路运输通道畅通。
(十二)水利厅:组织、协调防汛抢险,负责水情、汛情、旱情的监测,提供相关信息。
(十三)省卫生健康委:负责组织协调医疗卫生应急救援工作,重点指导当地医疗机构启动自备应急电源和停电应急预案。
(十四)商务厅:负责组织调运重要生活必需品,加强市场监管和调控。
(十五)省林草局:负责森林草原火灾的预防工作。
(十六)应急厅:负责协助省应急指挥部做好事故灾难的救援工作;协调有关部门做好生产安全事故应急救援工作。督促、检查、协调企业应急措施的启动和执行。
(十七)省通信管理局:负责组织协调大面积停电事件应对处置中应急通信保障和通信抢险救援工作。
(十八)省地震局:对地震灾害进行监测和预报,提供震情发展趋势分析情况。
(十九)省气象局:负责大面积停电事件应急救援过程中提供气象监测和气象预报等信息,做好气象服务工作。
(二十)中国铁路成都局集团公司:指导所属铁路系统启动停电应急预案,开展应急处置,具体实施发电燃料、抢险救援物资的铁路运输。
(二十一)民航西南监管局:指导所属民航系统启动停电应急预案,开展应急处置,负责维护民航基本交通通行,协调抢险救援物资运输工作。
(二十二)武警四川省总队:负责协助省应急指挥部参与事故灾难救援工作,加强危险区域、危险场所、警戒区的外围警戒和社会面联勤巡逻,维护社会治安秩序。
(二十三)国网西南分部:在省应急指挥部、国网公司总部的领导下,统一指挥调度管辖范围内的电网事故处理,合理安排运行方式,积极实施电力支援,保障主网安全,控制停电范围和恢复电网供电。
(二十四)国网四川省电力公司:在省应急指挥部、国家电网公司、国网西南分部的领导下,具体实施在电网大面积停电应急处置和救援中对所属企业的指挥。统一指挥调度管辖范围内的电网事故处理,合理安排运行方式,保障主网安全,控制停电范围和恢复电网供电。
(二十五)省能投集团公司:在省应急指挥部的领导下,具体实施在电网大面积停电应急处置和救援中对所属企业的指挥。统一指挥调度管辖范围内的电网事故处理,合理安排运行方式,保障所辖电网安全,控制停电范围和恢复电网供电。
(二十六)各发电企业:组织、协调本集团及所属发电企业做好电网大面积停电时的应急工作。
其他有关部门(单位)做好职责范围内应急工作,完成省应急指挥部交办的各项工作任务。
附件3
四川省大面积停电事件应急预案处置流程图
