四川省人民政府
关于加快发展体育产业促进体育消费的实施意见
川府发〔2015〕37号 2015年7月6日
(已废止)
各市(州)、县(市、区)人民政府,省政府各部门、各直属机构,有关单位:
为贯彻落实《国务院关于加快发展体育产业促进体育消费的若干意见》(国发〔2014〕46号),结合我省实际,现提出以下实施意见。
一、发展目标
到2025年,将我省打造成为中西部地区体育产业发展高地,打造一批具有全国影响力的知名体育企业,打造一批具有市场竞争力的体育产业基地,打造一批优秀的体育俱乐部、示范场馆和品牌赛事,打造一批具有地方特色、民间特色、民族特色的节庆活动和群众活动,基本建成布局合理、功能完善、门类齐全的具有核心竞争力的现代体育市场服务体系。人均体育场地面积达到2平方米,经常参加体育锻炼的人数达到3000万,群众体育健身和消费意识显著增强,人均体育消费支出大幅提升,体育产业总规模超过1500亿元。
二、主要任务
(一)创新体制机制。
进一步转变政府职能。全面清理不利于体育产业发展的有关规定,取消不合理的行政审批事项,凡是法律法规没有明令禁入的领域,都要向社会开放。改革赛事管理制度,取消商业性和群众性体育赛事活动审批。加快全省综合性和单项体育赛事管理制度改革,公开赛事举办目录,通过市场机制积极引入社会资本承办赛事。推进政府向体育社会组织购买公共体育服务,将原来由政府部门承担的一批事务性、服务性工作交由具有资质的体育社会组织来承担。
推进职业体育改革。实行多点多极支撑,多元共建高水平运动队。发挥市场主导作用,鼓励足球、篮球、排球等重点项目走职业化道路。促进乒乓球、羽毛球、网球、高尔夫球等具备条件的运动项目社会化和职业化转型。支持教练员、运动员职业化发展。大力引进国际职业赛事,积极参与国内职业联盟,探索创办全省职业联赛。鼓励大型企业集团、高等院校等社会力量参与建设或创办职业俱乐部。构建由政府扶持、协会监管、联盟市场化运作、俱乐部法人独立运营、符合四川经济社会发展实际的职业体育运行模式。
创新体育场馆运营机制。结合事业单位分类改革,有效推动公益类场馆和经营类场馆分类改革,推进人事、收入分配和社会保障制度改革。推动场馆所有权和经营权分离,引入现代企业管理制度,提高场馆运营网络化服务和信息化管理水平,增强复合经营能力。鼓励采取参股、合作、委托等方式,引入企业、社会组织等各种主体,以混合所有制等方式参与场馆运营。鼓励场馆运营管理实体通过品牌输出、管理输出、资本输出等形式,逐步实现规模化、专业化、社会化运营。大型体育场馆规划设计要推行场馆设计、建设、运营管理一体化模式,将赛事功能需要与赛后综合利用有机结合。支持已建场馆积极进行适用性改造,盘活场馆资源,提高使用效益。
(二)培育多元主体。
改善体育社会组织管理。取消体育社团、体育类民办非企业单位、体育基金会等各类体育社会组织登记前的初审,改为直接登记制。降低街道、社区、乡镇体育社会组织注册资金要求。规范单项体育协会服务收费。推动全省体育协会改革,使单项体育协会与机关事业单位在机构、人员、办公场所、财务等要素上实现分离,加强专业化、市场化、实体化、社会化建设。
加速体育企业成长。成立国有资产投资的体育产业(集团)公司,按照大企业大集团培育战略,加快体育企业战略性重组和集聚发展,着力培育具有国际竞争力和自主知识产权的体育产业大企业大集团。扶持一批具有市场潜力的中小企业。组建省级体育卫视频道、体育广播电台频率和体育网络媒体。鼓励大型体育赛事充分进行市场开发,构建以体育传媒、赛事策划运营推广、经纪中介等为主营业务的企业实体。鼓励有条件的地区积极承接沿海体育用品制造业转移。鼓励大型体育用品制造企业加大生产研发投入。支持优势企业、优势品牌和优势项目“走出去”,提升服务交易规模和水平。
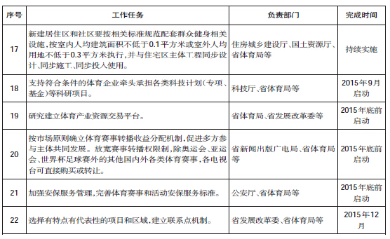
优化市场环境。研究建立省级体育资源交易平台,创新市场运行机制,推进赛事举办权、赛事转播权、运动员转会权、无形资产开发等具备交易条件的资源公平、公正、公开流转。完善体育赛事和活动安保服务标准,积极推进安保服务社会化,降低赛事和活动成本。按市场原则确立体育赛事转播收益分配机制,促进多方参与主体共同发展。放宽赛事转播权限制,鼓励各电视台、各类网络媒体直接购买或转让除奥运会、亚运会、世界杯足球赛以外的其他国内外各类体育赛事。
(三)改善产业布局和结构。
加强规划引导。各地要充分根据当地经济社会发展水平、城镇化发展趋势、人口状况、自然环境条件等,将体育产业作为新兴先导型服务业纳入国民经济和社会发展总体规划、城乡规划、区域规划和专项规划。加快构建“一极两带三区多园”的体育产业区域布局:将成都市打造成我省体育产业的龙头发展极;打造成都、德阳、绵阳、乐山、眉山特色赛事和体育培训产业带;打造甘孜、阿坝、凉山、攀枝花、雅安户外体育运动产业带;培育川南、川东、川北大众健身和运动休闲产业潜力增长区;加强成都(温江)国家体育产业基地建设;加大乐山峨眉武术产业基地建设力度;努力打造巴中山地运动休闲城市;加快贡嘎山、四姑娘山登山基地建设;创建攀枝花(中国)阳光康养产业试验区、光雾山山地训练基地等。各级人民政府要充分发挥推进体育产业发展的主体作用,制定出台体育产业发展规划,对纳入规划的项目、企业、体育社会组织、人才、基地等进行重点扶持,做实企业和项目支撑。
抓好特色产业。大力开展户外运动,制定公路、山地、森林、水上、冰雪运动规划,大力发展汽车自驾、公路自行车、山地自行车、登山、攀岩、徒步穿越、露营、漂流、滑水、垂钓、滑雪、滑冰、攀冰等富有特色的户外运动项目,扶持发展滑翔、跳伞、直升飞机等航空体育和低空旅游。引导企业投资开发户外营地、徒步骑行服务站、汽车露营营地等设施。规范从业机构及从业人员执业标准,重点建设应急救援、气象预警、交通预警等机制。发展有地方特色的民族民间风情体育产业,深度挖掘康巴文化、藏羌文化、彝族文化、摩梭文化内涵,继承发展民族体育非物质文化遗产。依托“藏彝人文走廊”、“茶马古道”、“羌族文化生态走廊”,充分发挥“彝族火把节”、“藏族赛马节”、“攀枝花国际长江漂流节”、“康定国际情歌节”、“广元凤舟节”、“巴中迎新春登高艺术节”、“少数民族艺术节”等民族民间节庆活动的集聚效应和载体作用,深入挖掘赛马、斗牛、射弩、摔跤、跳锅庄等民族民间体育项目,大力推广武术、龙舟、舞龙舞狮等传统体育项目。
(四)促进融合发展。
拉动本体相关产业。大力拓展体育健身运动休闲服务业,积极发展体育用品销售业,重点发展连锁经营、体育用品大卖场等模式。着力加强体育彩票市场开发,创新销售模式,建设新渠道,开发新品种。积极培育体育中介市场,辐射和拉动体育传媒、体育广告、体育旅游、体育会展、体育保险等相关业态的发展和壮大。加大相关产业从业人员培训和引进力度。
促进业态融合。推动体育与健康养老服务、文化创意和设计服务、教育培训等融合。以体育设施为载体,打造城市体育服务综合体,推动体育与住宅、休闲、商业综合开发。大力发展运动医学和康复医学,发挥中医药在运动康复等方面的特色作用,积极研发运动康复技术,鼓励社会资本开办康体、体质测定和运动康复等各类机构,开展健身咨询和调理等服务,推广“运动处方”,发挥体育锻炼在疾病防治以及健康促进等方面的积极作用。支持金融、地产、建筑、交通、制造、信息、食品药品等企业开发体育领域产品和服务。充分运用“互联网+”等新兴科技平台,探索完善体育产业与各类相关产业的跨界融合。
做强体育旅游。加强全省体育产业与旅游产业的交互融合,加快建设大成都城市体育休闲旅游圈、国道318(317)自驾车体育旅游带、长江上游水上体育旅游带、龙门山国际山地户外运动旅游带、攀西阳光康养旅游区、四川藏区山地与民俗体育旅游区、秦巴山地体育旅游区等适于开展体育旅游运动的产业融合聚集发展区。围绕国家“一带一路”、长江经济带和精品旅游线路,加强竞赛表演、健身休闲与旅游活动融合发展,大力培育体育旅游示范区(点)。各A级旅游景区、旅游度假区、生态旅游示范区、乡村旅游点要根据各自环境条件选择重点发展的体育旅游项目,丰富旅游产品中的体育运动休闲内涵,延长游客停留时间,打造集体育健身、旅游体验、时尚运动为一体的产业链,扩大境内外游客输入。加强重大国际体育赛事项目推介,开发境外赛事旅游精品线路,扩大省内游客输出。
(五)丰富市场供给。
完善体育设施。将各类体育设施建设用地纳入城乡规划、土地利用总体规划和年度用地计划,按规划布局建设。在城市社区建设15分钟健身圈,新建社区体育设施覆盖率达到100%。市(州)、县(市、区)全民健身活动中心2020年覆盖率达到80%,2025年实现100%全覆盖。街道(乡镇)、社区(行政村)体育健身设施2020年覆盖率达到70%,2025年实现100%全覆盖。盘活存量资源,改造旧厂房、仓库、老旧商业设施等用于体育健身,鼓励社会力量建设小型化、多样化的活动场馆和健身设施,政府以购买服务等方式予以支持。统筹成都市、四川天府新区和周边城市规划,建设奥林匹克中心和单项赛事中心等大型体育基础设施。
丰富赛事活动。大力推广市场接受度高、简便易行的台球、健身、健美操、体育舞蹈、健步走、健身跑、自行车、棋类、信鸽、武术、攀岩、极限运动、马术、游泳、空海模等体育健身活动。广泛开展涵盖各类人群、不同消费层次、不同竞赛水平、各具项目特色的赛事。积极开展“一地一品牌”、“一行业一品牌”全民健身活动。
(六)营造健身氛围。
扩大消费群体。切实保障中小学体育课课时,鼓励实施学生课外体育活动计划,确保学生校内每天体育活动时间不少于1小时。加强青少年体育俱乐部建设,举办校、县、市、省四级体育传统校联赛。大力推广“校园足球”等青少年体育项目,开展小学、初中、高中、大学四级联赛,促进青少年培育体育爱好,掌握两项以上体育运动技能。积极开展机关企事业单位职工体育、农民体育、民族体育、老年人体育、残疾人体育。
完善健身渠道。增加社保卡的体育消费服务功能。形成遍布城乡的健身信息网络,各级各类媒体开辟专题专栏,普及健身知识,宣传健身效果,培育群众体育消费观念。将国民体质监测制度纳入公共医疗卫生服务体系。着重推进政府购买服务,加快各级各类体育场馆设施向社会免费或低收费开放。社区、街道、村镇以及各类健身消费场所要根据公共服务和市场需求,积极培养聘用各级各类公益和职业社会体育指导员。鼓励社会力量依托各类新技术建设运营体育服务信息平台。
三、政策措施
(一)财政投入政策。各级人民政府要将全民健身经费纳入财政预算,并保持与国民经济增长相适应。要加大投入,安排投资支持体育设施建设。安排一定比例体育彩票公益金等财政资金,通过政府购买服务等多种方式,积极支持群众健身消费。省级和有条件的市(州)可设立体育发展专项资金,创新专项资金管理、使用方式,推动体育产业发展。
(二)吸引社会资本政策。鼓励社会资本进入体育产业领域,建设体育设施,开发体育产品,提供体育服务。支持各级人民政府通过特许经营、投资补助、运营补贴等多种方式推广和运用政府与社会资本合作模式,落实政府与社会资本合作项目的相关优惠政策。加大政府体育产业专项资金倾斜力度,设立由社会资本筹资的体育产业投资基金。允许投资人以商标、品牌、技术、科研成果等无形资产评估作价出资组建体育企业,作价入股占注册资本的比例不受限制。放宽体育企业集团公司设立条件,在市(州)以上登记机关登记的体育企业集团,控股子公司由5个放宽至2个,母公司注册资本(金)放宽至3000万元,母子公司合计注册资本(金)放宽至5000万元。实行注册资本认缴登记制度。放宽体育企业注册资本登记条件,除法律、行政法规、国务院决定对公司注册资本最低限额另有规定外,体育公司注册资本不受最低额限制。不再限制公司设立时全体股东(发起人)的首次出资比例,不再限制公司全体股东(发起人)的货币出资金额占注册资本的比例,不再规定公司股东(发起人)缴足出资的期限。公司实收资本不再作为工商登记事项。公司登记时,无需提交验资报告。允许体育事业单位在转企改制中以经审计评估后的净资产作为注册资本(金)进行出资。允许具有3个以上经营门店(分支机构)的体育企业在名称中使用“连锁”字样。经营企业设立连锁经营门店,可持总部所在地管理部门出具的相关批准文件,直接到门店所在地工商部门申请办理注册手续。社会力量引进和承办列入国家竞赛计划的重大国际、国内和省内赛事,国有场馆在场地租金上给予引进方适当优惠。
(三)税费价格政策。将体育服务、用品制造等内容及其支撑技术纳入国家重点支持的高新技术领域,对经认定为高新技术企业的体育企业,减按15%的税率征收企业所得税。对符合西部大开发税收优惠条件的体育企业给予减按15%的优惠税率征收企业所得税。落实企业从事文化体育业按3%的税率计征营业税。提供体育服务的社会组织,经认定取得非营利组织企业所得税免税优惠资格的,依法享受相关优惠政策。企业发生的体育冠名、赞助、广告费等支出,符合条件的可按税法规定享受税前扣除政策。落实符合条件的体育企业创意和设计费用税前加计扣除政策。鼓励企业捐赠体育服装、器材装备,支持农村地区、贫困地区、民族地区、偏远山区、革命老区和地震灾区体育事业发展,对符合税收法律法规规定条件向体育事业的捐赠,按照相关规定在计算应纳税所得额时扣除。体育场馆自用的房产和土地,可享受有关房产税和城镇土地使用税优惠。体育学校、体育传统校的水、电、气、热价格按不高于居民使用价格执行,其他体育服务企业及体育场馆等健身场所按不高于一般工业使用价格执行。
(四)金融支持政策。支持符合条件的体育产品、服务等企业上市,支持符合条件的企业发行企业债券、公司债券、短期融资券、中期票据、中小企业集合票据和中小企业私募债等非金融企业债务融资工具。鼓励银行业金融机构对体育产业进行市场细分,合理确定贷款期限,创新还款方式,积极探索开展商标权、专利权、冠名权等多种担保方式。鼓励金融机构在风险可控、商业可持续的基础上积极开发适合体育产业特点的信贷产品,增加适合中小微体育企业的信贷品种。鼓励和引导担保机构针对体育企业规模小、抵押品不足的难点,在法律允许的范围内扩大信贷抵押担保物范围,积极推广小额信贷、动产抵押、股权抵押、商标权质押、应收账款质押等新型信贷产品。鼓励保险公司围绕健身休闲、竞赛表演、场馆服务、户外运动等需求推出多样化保险产品。鼓励引导企事业单位、学校、个人购买运动伤害类保险。
(五)土地规划政策。新建居住区和社区要按相关标准规范配套群众健身相关设施,按室内人均建筑面积不低于0.1平方米或室外人均用地不低于0.3平方米执行并纳入建筑设计规范,与住宅区主体工程同步设计、同步施工、同步投入使用。对未达标准而通过验收的要追究相关责任。凡老城区与已建成居住区无群众健身设施的,或现有设施没有达到规划建设指标要求的,要通过改造等多种方式予以完善。在老城区和已建成居住区中支持企业、单位利用原划拨方式取得的存量房产和建设用地兴办体育设施,对符合划拨用地目录的非营利性体育设施项目可继续以划拨方式使用土地;不符合划拨用地目录的经营性体育设施项目,连续经营1年以上的可采取协议出让方式办理用地手续。充分利用郊野公园、城市公园、绿地及广场等建设群众体育设施。对于位置较好且城市规划已发生调整、具备较大土地级差收益的原体育用地,通过搬迁改造等方式筹措的资金,全部用于体育产业发展。对公共体育设施、重点体育产业项目,在立项、报建、用地和配套建设等方面应给予优先支持。社会力量兴办的非营利性体育设施用地,可以划拨方式供地。严禁体育设施建设用地改变用途、容积率等土地使用条件搞房地产开发。
(六)人才培养和就业政策。积极探索“产学研教”一体化的人才培养模式,鼓励有关高等院校设立体育产业专业,加强与体育企业的合作,重点培养体育经营管理、创意设计、科研、中介等专业人才。鼓励多方投入,开展各类职业教育和培训,多渠道培养复合型体育产业人才。探索建立体育产业研究人才库和智库。探索实行高层次人才年薪制、协议工资制和项目工资制等多种分配方式。在职称评定、参与培训、项目资助、表彰奖励等方面对非公有制体育单位人员和社会体育人才平等对待。对执行通过政府购买公共服务的方式向社会免费、低收费开放的公益性体育事业单位,科学合理配置工作力量,满足开放后的工作需求。支持退役运动员接受再就业培训。充分发挥退役运动员的体育特长,符合条件的退役运动员可按规定公开招聘到中小学、体育传统项目学校担任体育教师,或到体育中心、体育学校、青少年体育俱乐部担任体育教练员。支持企业通过职业辅导等方式接受退役运动员从事体育产业相关工作。鼓励街道、社区设立公益性岗位,吸纳退役运动员、社会体育指导员指导开展群众健身活动,按规定落实岗位补贴和社保补贴。
(七)无形资产开发保护和创新驱动政策。通过冠名、合作、赞助、广告、特许经营等形式,加强对体育组织、体育场馆、体育赛事和活动名称、标志等无形资产的开发,提升无形资产创造、运用、保护和管理水平。探索场馆冠名等无形资产开发,在不影响城市形象的前提下,允许场馆开发外立面及户外广告。加强体育品牌建设,推动体育企业实施商标战略,开发科技含量高、拥有自主知识产权的体育产品,提高产品附加值,提升我省体育产品的市场竞争力。充分利用现有科技资源,健全体育产业领域科研平台体系,加强企业研发中心、工程技术研究中心等建设。支持企业联合高等学校、科研机构建立产学研协同创新机制,建设产业技术创新战略联盟。支持符合条件的体育企业牵头承担各类科技计划(专项、基金)等科研项目。完善体育技术成果转化机制,加强知识产权运用和保护,促进科技成果产业化,依法打击各类侵害体育领域的侵权假冒知识产权违法行为。促进体育衍生品创意和设计开发,推进相关产业发展。
四、组织实施
(一)健全工作机制。各级人民政府要建立健全发展体育产业工作领导协调机制,结合实际抓紧制订实施意见,分年度制订工作计划,明确和落实目标任务,制定实施科学的评价体系和评估细则,同部署、同落实、同考核。建立发展改革、体育等多部门合作的体育产业发展工作协调机制。各有关部门要充实体育产业工作力量,加强沟通协调,密切协作配合,形成工作合力,分析体育产业发展情况和问题,研究推进体育产业发展的各项政策措施,认真落实体育产业发展重点任务要求。
(二)加强行业管理。完善体育产业相关地方性法规、规章,清理和修订不符合改革要求和时代发展特点的制度及规范性文件。完善体育及相关产业分类标准和统计制度,建立体育产业统计指标体系和评价监测机制,建立数据库,发布体育产业研究报告。大力推进体育产业标准化工作,提高我省体育产业标准化水平。充分发挥各体育行业协会作用,加强体育产业国际国内合作与交流,加强体育组织、体育企业、从业人员的诚信建设,加强赛风赛纪建设。
(三)加强督查落实。各有关部门要根据本意见要求,结合实际情况,抓紧制定具体实施意见和政策配套文件。年度目标重点任务要纳入各级人民政府和相关部门目标考核。省发展改革委、省体育局要会同有关部门对落实本意见的情况进行监督检查和跟踪分析,重大事项及时向省人民政府报告。
附件:重点任务分工及进度安排表

