四川省人民政府
关于取消和下放第三批行政审批
项目的决定
川府发〔2013〕63号 二○一三年十二月十七日
(已失效)
各市(州)、县(市、区)人民政府,省政府各部门、各直属机构:
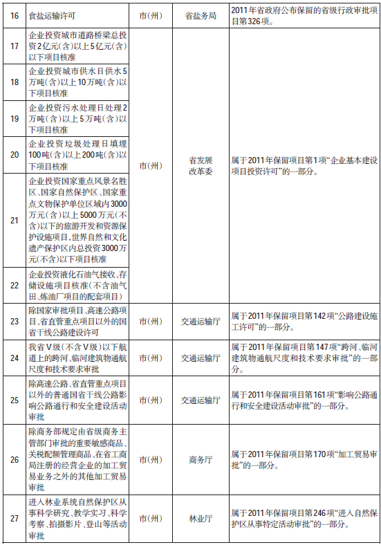
经省政府第32次常务会议审议同意,决定第三批取消、下放43项行政审批项目。其中,取消8项(包括取消部分审批内容的3项),下放管理层级35项(包括下放部分审批内容的19项)。现予以发布,自发布之日起施行。
取消的行政审批项目,自发布之日起停止审批;下放管理层级的行政审批项目,有关项目实施部门要及时做好衔接,在30日内完成交接工作。
附件:1.取消的行政审批项目目录(共8项)
2.下放管理层级的行政审批项目目录(共35项)



