四川省人民政府
关于加快发展生产性服务业促进产业
结构调整升级的实施意见
川府发〔2015〕25号 2015年4月29日
(已失效)
各市(州)人民政府,省政府各部门、各直属机构,有关单位:
为贯彻落实《国务院关于加快发展生产性服务业促进产业结构调整升级的指导意见》(国发〔2014〕26号),加快推进我省生产性服务业发展,促进产业结构调整升级,特制定以下实施意见。
一、总体要求
把大力发展生产性服务业作为推进产业结构调整升级的主攻方向,统筹五大新兴先导型服务业推进战略,围绕全省生产性服务业重点领域和薄弱环节,培育壮大市场主体,提升制造业服务化水平,推进农业生产和工业制造现代化,促进生产性服务业专业化、高端化发展,增强对产业结构调整升级的支撑带动作用。
(一)主要目标。力争到2017年,全省生产性服务业实现增速提高、比重扩大、水平提升,生产性服务业增加值增速超过服务业增加值增速,占服务业的比重提高到50%以上。电子商务、现代物流、现代金融等新兴先导型服务业发展全面加快。到2020年,生产性服务业体系基本健全,对促进产业提质增效、转型升级的带动作用显著增强,推动我省产业由生产制造型向生产服务型转变。
二、发展重点和主要任务
积极对接国家生产性服务业发展重点,结合五大新兴先导型服务业发展部署,适应我省产业转型升级发展需要,重点发展电子商务、现代物流、现代金融、研发设计、科技成果转移转化、信息技术服务、服务外包、检验检测认证、节能环保服务、人力资源服务、商务咨询、售后服务等12个领域。
(二)电子商务。以打造本土平台、促进广泛应用、开展创新孵化为重点,以完善基础设施、健全支撑体系、优化发展环境为保障,加快形成业态丰富、模式创新、制度完善的产业体系。支持第三方电子商务交易平台建设,推动网络交易与电子认证、在线支付、物流配送、报关结汇、检验检疫、信用评价等环节集成应用。深化电子商务应用,引导企业创新优化生产组织环节和经营模式。加快建设集交易、快递、融资、培训、创业等多业态为一体的电子商务创新孵化器。依托成都高新综合保税区和成都空港保税物流中心发展跨境电商。完善服务保障体系,建设开放式快递配送信息平台及社会化仓储设施网络,加强共同配送末端网点建设,改进城市快递车辆管理,强化电子商务交易主客体及交易行为在线监测和诚信评价。
制定《四川省电子商务产业发展行动计划(2015—2017年)》。加快培育发展一批专业化电商平台,提升平台影响力和竞争力。实施“全企入网”工程,把电子商务培育成为四川产品的重要直销渠道。支持各类电商平台扩大交易品种,提升服务功能,创新商业模式。加快推进电子商务进农村示范工程,扩大农村市场应用领域。实施电子商务示范引领工程,争创国家级示范城市、示范基地、示范企业,加快建设成都国家电子商务示范城市,启动电子商务与物流配送协调发展试点工程。力争到2017年,全省电子商务交易规模突破2万亿元,规模以上工业企业电商普及应用率达95%。到2020年交易规模突破4万亿元,培育交易额超1000亿元的电商企业5家,打造全国知名电商平台20个。(省电子商务业发展推进办负责)
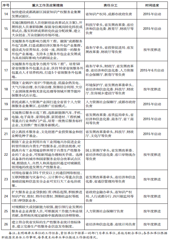
(三)现代物流。加快构建无缝衔接的综合交通网络,大力发展第三方物流和专业物流,积极培育壮大物流市场主体,提高物流智能化、专业化和国际化水平。加快综合交通运输网络配套物流设施建设,促进各种运输方式无缝衔接和高效联运。实施物流业与制造业联动工程,引导物流业务整体外包,提高第三方物流普及率。加快发展电商物流和农业生产资料、农产品、大宗商产品、重要工业品等专业物流。做大做强物流企业,提高物流配送信息化、智能化、精准化水平,培育一批省级示范物流企业。引导物流设施资源集聚集约发展,规划建设一批国家级、省级示范物流园区及省级商贸物流集聚区和配送中心。促进物流体系和组织结构创新,发展空地物流联盟、公铁物流联盟、公水物流联盟、铁水物流联盟、甩挂运输联盟、公路货运专线物流联盟和物流信息联盟。促进物流技术创新,推进云计算、北斗导航、物联网、LNG等新技术应用。
制定《四川省物流业发展中长期规划(2015—2020年)》、《关于加快发展现代物流业若干政策措施的意见》。制订《四川省现代物流示范地区(园区、企业)建设标准及评估办法》,建设一批国家级、省级示范物流园区和省级示范物流企业。加快全省物流大数据中心、第四方物流金融服务平台、地方电子口岸、国际物流服务平台等重大项目和重要平台建设。到2017年,物流业增加值年均增长10%以上,全社会物流总费用占GDP的比重下降到17.5%左右。到2020年,全社会物流总费用占GDP的比重下降到16%左右,基本建成我国重要的国际化物流枢纽。(省现代物流业发展推进办负责)
(四)现代金融。着力提高现代金融产业规模和服务水平,稳步推进地方金融改革发展,全面提升我省金融综合实力和服务实体经济的能力。围绕建设西部金融中心总体目标,加快建设金融机构中心、交易中心和后台服务中心,强化信用融资、债券、证券、保险、信托、理财、担保等服务资产配置和融资服务功能,加快发展多层次资本市场,培育发展第三方支付、互联网金融等新兴金融业态。加快推进遗留问题信托公司重组登记、金融租赁公司破产重组。推动信托融资、金融租赁、保险直投、资产证券化等多种直接融资业务发展,拓宽企业融资渠道,扩大我省直接融资规模。推进金融产品创新,显著提升金融服务“三农”、小微型企业及创新创业型企业的能力。大力发展保险业,不断扩大保险覆盖面,促进险种及服务创新,积极发展养老及健康、涉农、医疗、产品及环境风险等责任保险,启动巨灾保险试点。紧密联系产业需求和消费升级,积极开展租赁业务创新和制度创新,重点推广大型制造设备、施工设施、运输工具、生产线等融资租赁服务,引导企业利用融资租赁进行设备更新和技术改造,提升融资租赁对电动汽车等新产品、新技术、新消费的推动作用。引导租赁服务企业与银行、保险、信托等金融机构合作,多渠道拓展融资空间。
加快建设天府新区“一区三中心”,提高西部金融中心硬件承载能力。开展成都国家级移动电子商务金融科技服务创新试点。大力推广首台(套)产品应用保险。支持四川发展等投资公司组建地方金融控股公司,支持四川发展组建互联网清算公司,打造国家级互联网支付清结算平台,搭建全省统一的社会信用信息平台及“金融电商”开放式融资信息网络平台。到2017年,全省金融业增加值突破2500亿元,占GDP的比重达到7%以上。到2020年,力争金融业增加值突破4000亿元,占GDP的比重达到8%以上,基本建成西部金融中心。(省现代金融业发展推进办负责)
(五)研发设计。突出研发设计对提升产业创新能力和产品附加值的关键作用,加快建立完善研发设计服务体系。大力发展工业设计,推进工业设计向涵盖市场分析、产品设计和市场营销等高端综合设计服务转变。对接现代生活和消费需求,推进创意设计与工业制造融合发展,拓展大众消费市场,发展个性化定制服务,提升产品文化元素内涵及附加值。培育研发设计市场主体,支持科研院校面向市场提供第三方研发服务,鼓励研发类企业专业化发展,积极培育市场化新型研发组织和研发服务外包新业态。每年扶持5—10个集成创新能力强、设计成果产业化绩效明显的第三方骨干设计企业,建设一批国家级、省级工业设计中心和工业设计示范基地。(省经济和信息化委牵头,科技厅、省发展改革委、文化厅等负责)
(六)科技成果转移转化。推进科技成果转移转化服务市场化、专业化发展,提升科技成果转化利用效率。建立完善科技转移服务体系,大力发展技术认证、科技咨询、知识产权交易、科技金融等,支持技术交易机构探索在线交易等模式创新,提供跨领域、跨区域、全过程的技术转移集成服务。培育发展知识产权代理服务、法律咨询、信息服务、维权援助等,加强创新成果知识产权保护,加快建设成都高新区国家知识产权服务业集聚发展试验区。加快科技成果转化和创业孵化,引导社会资本参与建设创业苗圃、孵化器、加速器等转化载体,为科技型、创新型、成长型企业培育发展提供资本、人才、市场等服务。建立完善科技成果转化激励机制,实施《激励科技人员创新创业改革试点方案》,开展科技人员兼职取酬、保留身份离岗转化科技成果试点,落实科研成果转化收益分配政策,努力建设大众创业、万众创新的市场环境和政策体系。(科技厅牵头,省发展改革委、省经济和信息化委、教育厅、财政厅、省知识产权局等负责)
(七)信息技术服务。发展涉及网络新应用的信息技术服务,推动制造业智能化、柔性化和服务化发展。依托下一代互联网、移动互联网、数字电视网等信息基础设施,深化云计算、大数据、物联网、信息安全等信息技术在生产领域的应用,重点建设工业云、生产过程控制、生产环境监测、供应链跟踪、产品全生命周期监测等示范应用工程,实现制造数字化、管理精细化、产品智能化升级改造。加强相关软件研发和知识库建设,提高信息技术咨询设计、集成实施、运行维护、测试评估和信息安全服务水平,面向工业应用提供系统解决方案。对从事信息技术服务的企业落实“先照后证、宽进严管”。加强信息基础设施建设,建设成都国家信息安全产业化基地和软件产业化基地。(省经济和信息化委牵头,省发展改革委、科技厅、文化厅、省工商局、省通信管理局等负责)
(八)服务外包。加快发展高技术、高附加值服务外包业务,推动我省服务外包产业创新发展、加快发展、水平提升。做大做强软件及信息技术、动漫游戏、文化创意、金融、物流、工程设计、生物医药、人力资源等服务外包业务。巩固日韩、欧美和亚太新兴市场服务外包业务,深化与非洲、南美洲合作,加强与“一带一路”沿线国家和地区经贸合作。加快建设成都国家服务外包示范城市,推进服务外包业务向成都二圈层和绵阳、内江、遂宁等有条件地区扩散转移。培育一批创新能力强、集成服务水平高、具有国际竞争力的服务外包龙头企业,引导制造企业延伸产品服务链,集成提供研发设计、零部件定制、整体解决方案、设备成套、工程总包等服务。
实施服务外包影响力提升工程,做强“成都服务外包”品牌,将成都经济区服务外包产业集群建设成为世界知名、全国一流、西部第一的服务外包产业基地。实施服务外包竞争力提升“515工程”,培育50家省级服务外包重点企业,扶持10家省级服务外包重点人才培养机构,打造5个省级服务外包基地。(商务厅牵头,省发展改革委、省经济和信息化委、教育厅、科技厅、财政厅、人力资源社会保障厅、省国税局、省地税局、省投资促进局、成都海关等负责)
(九)检验检测认证。加大检验检测认证基础能力建设,发展第三方检验检测认证服务,不断增强权威性和公信力,为提升产业发展质量提供保障。加强食品饮料、电子信息、建工建材、机械装备等领域检验检测认证服务能力建设,引导由提供单一认证型服务向提供综合检测服务延伸,发展面向设计开发、生产制造、售后服务全过程的分析、测试、检验、计量等服务。推进检验检测认证机构改革,推进符合条件的检验检测认证机构转企改制,促进第三方检验检测认证机构发展,鼓励不同所有制检验检测认证机构平等参与市场竞争。积极参与制定检验检测认证服务标准,开展检验检测认证结果跨区域互认。重点建设2—3个国家级质检中心、检测实验室及产业计量测试中心,培育1—2个技术能力强、服务水平高、规模效益好的检验检测集团。(省质监局牵头,省发展改革委、省经济和信息化委、科技厅等负责)
(十)节能环保服务。提升节能环保装备研发制造水平,提高产业系统集成和一体化服务能力,加强新技术、新产品、新模式推广应用,建立完善节能环保法规和标准体系,推动节能环保服务产业化、专业化、规模化发展。大力发展节能减排投融资、能源审计、清洁生产审核、节能环保产品认证、环境污染治理、节能评估、环境影响评价、碳排放审核等第三方节能环保服务。扶持发展具有系统设计、设备成套、工程施工、调试运行和维护管理等一体化服务能力的总承包公司。创新商业模式,支持技术入股、设备入股、融资租赁、公私合作(PPP)等方式开展节能环保工程服务。支持建材、冶金、能源企业协同开展城市及产业废弃物资源化处理。在环境公用设施、工业园区等重点领域积极推行环境污染第三方治理。支持建设区域性再生资源交易平台和废弃物逆向物流交易平台。积极探索开展节能量、碳排放和排污权交易。
围绕电力、钢铁、化工、建材、冶金、纺织印染等重点行业,开展工业锅炉(窑炉)节能改造、低温余热发电、大气污染治理、水污染治理、资源综合利用、大宗工业固体废弃物无害化处理等试点示范工程。鼓励各类产业园区引进专业化公司推进园区循环化改造,选择大型重点用能单位开展专业化节能环保服务。到2017年,扶持培育一批专业化、综合性节能环保服务公司。(环境保护厅、省发展改革委牵头,省经济和信息化委、科技厅、财政厅、住房城乡建设厅等负责)
(十一)人力资源服务。坚持产业引导、政策扶持、环境营造的发展导向,推进人力资源服务专业化、创新化、差异化发展,加快建立与我省产业转型升级相适应的人力资源服务体系,提升劳动者素质和人力资源配置效率。培育多元化人力资源服务市场主体,支持个人和社会组织创办人力资源服务机构,鼓励有条件的人力资源服务机构开展跨省(国)经营服务,积极引进一批国内外高水平的服务机构。提升人力资源服务能力,推进人力资源服务管理创新、服务创新和产品创新,丰富服务渠道和服务模式,鼓励发展人力资源外包、高级人才寻访、人才测评、人力资源管理咨询等新兴高端服务业态。发挥高等院校、科研院所、职业院校及各类社会培训机构的资源优势,围绕软件、汽车制造、通用航空、智能家电等重点领域,建设一批专业化培训机构及实训基地,大力培育产业转型升级急需的创新型、复合型、应用型和技能型人才。推进人力资源服务集聚发展,重点建设成都人力资源服务集聚区,尽快形成可推广可复制的建设模式。到2020年,重点培育形成20家左右在全省具有示范引领作用的行业领军企业,实现公共服务充分保障,市场经营性服务逐步壮大,高端服务业务快速发展,服务社会就业创业与人力资源开发配置能力明显提升。(人力资源社会保障厅牵头,省发展改革委、省经济和信息化委、教育厅等负责)
(十二)商务咨询。提升商务咨询服务专业化、规模化、网络化水平。以发展现代产业、推进转型升级为重点,引导商务咨询机构大力发展战略规划、营销策划、市场调查、管理咨询等咨询服务,积极发展资产评估、会计、审计、税务、法律、勘察设计、工程咨询等专业服务,探索开展专利、品牌、商誉、版权、特许经营权、企业家价值等无形资产评估。优化商务咨询发展环境,建立统一规范的职业资格制度和行业准入管理制度,建立完善职业评价制度和信用管理体系,加强职业培训和行业自律。培育一批具有较强实力的综合型商务咨询企业,建设一批商务咨询服务集聚示范区。(省发展改革委、商务厅牵头,省经济和信息化委、财政厅、四川博览局等负责)
(十三)售后服务。大力发展售后服务,增强服务功能,健全服务体系,提升服务质量。完善售后服务全链条,重点加强产品配送、安装调试、以旧换新、专业维护维修等售后服务,积极运用物联网、大数据等信息技术发展远程检测诊断、预防运营维护、及时技术支持、产品跟踪服务等售后服务新业态。发展专业化第三方售后服务,支持具备条件的工业企业内设机构向专业维修维护公司转变,建设综合性的产品备件、配件配送中心,鼓励中小型企业开展售后服务外包。推进售后服务标准化,推进售后服务国家标准在汽车、家用电器、通讯等行业实施应用。实施售后服务示范工程,选取新能源汽车、手机、电脑、电子商务、家用电器、家居建材、工程机械等重点行业和热门产品,培育一批售后服务标杆企业,支持推广售后服务新模式。(省发展改革委、省质监局牵头,省经济和信息化委、商务厅、省工商局等负责)
三、重大工程
(十四)服务业创新能力提升工程。加快天府新区创新创业示范区建设,设立“天府创客”高端先导产业引导基金,规划建设产业孵化园、产业转化园和公共服务平台,为创新型企业提供从资金到场所到规模化生产的全方位服务,打造中西部最具活力的创新创业发展示范区。研究支持生产性服务业创新团队培养和创意设计人才队伍建设的措施办法。开展省级服务业企业技术中心认定工作,积极创建国家级服务业企业技术中心。
(十五)城区老工业区“三老”创新工程。以内江、自贡、绵阳、宜宾等老工业基地为重点,利用城区老工业区企业搬迁腾退的老厂区、老厂房、老设施等存量资产,鼓励发展创意、研发、设计、品牌等生产性服务业,推动城市转型和产业升级。加强公共服务平台建设,给予入驻企业或创新团队经营服务和场地优惠。
(十六)制造业服务化工程。鼓励有条件的工业企业围绕研发创新、系统集成、市场开拓、品牌培育等环节,发展专业设计与定制服务,提供研发设计、产品制造、设备安装、项目控制、设施维护和管理运营等一体化总集成总承包服务。每年选择5—10户制造企业开展制造业服务化试点示范,每年培育10户大型优势企业开展主辅分离试点。
(十七)公共服务平台建设工程。以产业园区、科研院校、服务业集聚区等为载体,重点建设检验检测、信息服务、创业孵化、技术交易、金融服务等公共服务平台。实施产业公共服务平台建设示范工程,在全省范围内推广成都市文化创意平台、科技金融服务平台、技术市场化服务平台等经验模式。实施产业公共服务平台建设示范工程,围绕天府新区现代制造与高端服务业、成都电子信息与汽车制造、攀西钒钛稀土、德阳重装、绵阳智能家电、川南食品饮料等重大产业基地建设10个以上区域性公共服务平台。
(十八)服务业集聚区培育工程。编制实施全省服务业集聚区建设规划,完善服务业集聚区认定管理办法,重点培育总部基地、电子商务、金融服务、现代物流、信息软件、科技服务、商务会展等集聚区,尽快形成服务业新的增长极。继续推进全省已认定的30个省级现代服务业集聚区建设,新增培育20个省级现代服务业集聚区,积极创建国家服务业发展示范区。到2017年,培育建成国家级、省级、市(州)级和县(市、区)级现代服务业集聚区100个,着力打造“千亿级”、“百亿级”服务业集聚区。
四、保障措施
(十九)加强协调指导。建立省发展改革委、省经济和信息化委、商务厅、科技厅、环境保护厅、人力资源社会保障厅、省质监局、省口岸物流办、省政府金融办等相关部门组成的联席会议制度,协调研究生产性服务业发展中的有关问题和政策,形成工作合力,总结推广成功经验。
(二十)创新扶持方式。发挥省级财政服务业专项资金的引导作用,支持各类产业园区尤其是服务业集聚区科技研发、工业设计、创业孵化服务、检验检测认证、金融服务、信息服务、人力资源服务等公共服务平台建设。研究设立政府参股的创业投资基金,尽快启动高技术服务业、文化创意产业投资基金和创业孵化种子基金筹备建设工作。
(二十一)强化要素保障。在符合土地利用总体规划、城乡规划和产业规划的条件下,合理安排生产性服务业用地,促进节约集约发展。鼓励工业企业利用自有工业用地兴办促进企业转型升级的自营生产性服务业,经依法批准,对提高自有工业用地容积率用于自营生产性服务业的工业企业,可按新用途办理相关手续。选择具备条件的城市和国家服务业综合改革试点区域,鼓励法人、自然人和其他组织通过对城镇低效用地的改造发展生产性服务业。对用电容量在315千伏安以上的通信网络枢纽、互联网数据与灾备中心、云计算中心等重点信息基础设施和信息安全企业按规定可实行大工业电价政策。扩大服务业企业贷款抵(质)押品范围,积极推进知识产权、股权、特许经营权、预期收益权等抵(质)押贷款业务。
(二十二)营造发展环境。对规模较大或创新能力较强、能引领行业发展的服务业企业高管人员,可根据其工作能力和业绩贡献,参照相关规定破格申报高级经济师资格。建立符合我省实际的生产性服务业统计指标体系,建立完善生产性服务业信息发布制度。培育市场需求,加大政府采购力度,搭建生产性服务企业与制造企业供需对接平台。
附件:重大工作及政策措施责任分工表

