四川省科学技术厅
关于印发《四川省重点实验室年度考核规则》《四川省重点实验室周期评估
规则》等考评系列规范的通知
川科基〔2021〕9号
各有关单位:
为贯彻落实《四川省“十四五”规划和2035年远景目标纲要》关于“高标准建设重点实验室体系”精神,优化完善省重体系,建立有序进出的动态调整机制,进一步规范省重考核评估工作,更好地发挥省重考评的导向作用,根据《四川省重点实验室建设与运行管理办法》(川科基〔2020〕9号)等文件要求,现将修订后的《四川省重点实验室年度考核规则》《四川省重点实验室周期评估规则》等考评系列规范,印发给你们,请认真贯彻执行。原《四川省科学技术厅关于印发〈四川省重点实验室考核评估规则〉〈四川省重点实验室考核评估实施细则〉等考评系列规范的通知》(川科基〔2018〕13号)同时废止。
附件:1.四川省重点实验室年度考核规则
2.四川省重点实验室周期评估规则
3.四川省重点实验室年度考核指标体系(学科类)
4.四川省重点实验室年度考核指标体系(企业类)
5.四川省重点实验室周期评估指标体系(学科类)
6.四川省重点实验室周期评估指标体系(企业类)
四川省科学技术厅
2021年11月11日
附件1
四川省重点实验室年度考核规则
第一章 总 则
第一条 为加强四川省重点实验室(以下简称“省重”)的管理,规范省重年度考核工作,根据《四川省重点实验室建设与运行管理办法》(川科基〔2020〕9号)、《依托企业建设四川省重点实验室管理办法》(川科基〔2020〕17号)、《厅市(州)共建四川省重点实验室管理办法》(川科基〔2020〕18号),制定本规则。
第二条 年度考核(以下简称“考核”)是省重管理的重要环节,考核对象是所有建设并运行满12个月的省重。
第三条 考核的目的是引导省重规范管理运行,全面了解和检查省重在考核年度内的运行状况,发现问题,总结经验,促进省重发展。重点考核省重在考核年度内研究水平与贡献、队伍建设与人才培养、开放交流与运行管理等方面的变化和增量。考核工作坚持“公开、公平、公正”和优胜劣汰的原则,依靠专家,注重实效。
第二章 职责
第四条 四川省科学技术厅(以下简称“科技厅”)负责考核省重的组织实施,制定考核规则和考核指标体系,确定参评名单,委托和指导第三方考核机构(以下简称“考核机构”)开展考核工作,确定和发布考核结果。
第五条 考核机构负责考核工作的具体实施,客观公正地开展考核。考核机构的主要职责是:拟定考核实施方案,受理考核材料并做形式审查,组织专家考核,提交考核报告等。
第六条 省重主管部门负责指导和组织本部门省重依托单位做好考核准备工作。
第七条 省重依托单位负责为省重考核提供支持和保障,审核考核材料的真实性和准确性。
第三章 考核材料
第八条 考核材料是省重考核的依据,包括考核报告及相关附件,考核材料须从系统中导出打印并带水印。考核材料中属于国家科学技术涉密范围的内容应按照相关保密规定执行。
第九条 考核报告由省重根据考核通知要求据实形成,并在依托单位内进行公示。报告中列举的论文、专著、数据库、专利、软件著作权、奖励、技术成果转让等必须是考核年度内省重固定人员取得,论文须标注省重名称。
第十条 考核材料经依托单位、主管部门审核后按规定程序和日期提交考核机构。考核机构组织人员对考核材料进行形式审核。
第四章 考核程序
第十一条 考核机构制定详细的考核实施方案报科技厅批准。考核实施方案包括省重分组、材料提交、考核日程安排等。
第十二条 考核专家由本领域学术水平高、公道正派、熟悉省重工作的科研、管理及财务专家组成。企业类省重应当聘请部分来自企业的高水平专家。
第十三条 考核实行专家回避和专家信用记录制度。与省重有直接利益相关者,包括省重正、副主任,固定人员,学术委员会成员,省重依托单位专家及其他直接利益相关者不能作为考核专家。省重可提出回避专家并说明理由,在考核工作开始前按程序上报。
第十四条 考核机构按省重类别和领域组织专家分组开展考核工作。厅市(州)共建学科类省重按学科类进行考核,厅市(州)共建企业类省重按企业类进行考核。
第十五条 考核采取会评并线上打分的形式对所有参评省重进行评议。专家审阅考核材料,根据考核指标体系独立打分。
第十六条 抽取10%的参评省重进行现场核查,主要核查实际运行管理情况是否与考核材料一致。
第五章 考核结果与运用
第十七条 科技厅根据考核成绩,确定并发布考核结果。考核结果分为“优秀、良好、合格、不合格”四类。其中考核结果为优秀、良好的省重不超过50%。
第十八条 在考核年度内发生严重安全生产事故或受到环保部门处罚等重大事件以及违反科研伦理、学术道德、考核材料弄虚作假等科研失信行为的省重直接确定为不合格。
第十九条 无故不参加考核或中途退出考核的省重,视为考核不合格。连续2年考核为不合格的省重,不再列入省重序列。
第二十条 省重实行激励机制。科技厅根据考核结果确定省财政后补助支持计划。对考核结果优秀的省重,科技厅在专项经费、科研项目、人才培养等方面给予重点支持,并优先推荐申报国家重点实验室。依托单位应根据省重后补助支持计划,对省重给予相应配套经费支持。主管部门应结合实际,积极给予省重相关支持。专项经费由省重用于与省重科技创新相关的活动,不得用于相关单位生产经营成本等支出。
第六章 科研诚信
第二十一条 考核机构、工作人员和考核专家应当严格遵守国家法律法规、保密规定,签订相关诚信承诺书,科学、公正、独立地行使职责和权利,不得对外发布相关过程信息,不得收取考核对象任何评审费用、礼品、礼金。
第二十二条 省重在考核工作中应实事求是,不得弄虚作假,考核组织者、考核机构、依托单位和主管部门不得以任何方式影响考核的公正性。
第七章 附 则
第二十三条 省重考核工作的费用由科技厅承担。
第二十四条 本规则由科技厅负责解释,自2021年11月11日起施行。
附件2
四川省重点实验室周期评估规则
第一章 总 则
第一条 为加强四川省重点实验室(以下简称“省重”)的管理,规范省重周期评估工作,根据《四川省重点实验室建设与运行管理办法》(川科基〔2020〕9号)、《依托企业建设四川省重点实验室管理办法》(川科基〔2020〕17号)、《厅市(州)共建四川省重点实验室管理办法》(川科基〔2020〕18号),制定本规则。
第二条 周期评估(以下简称“评估”)是省重管理的重要环节,评估对象是所有建设并运行满5年的省重。评估周期为5年,每年评估1—2个领域的省重。评估在年度考核的基础上进行,建立评估与年度考核有机结合的制度。
第三条 评估的目的是引导省重加强基础研究与应用基础研究,全面了解和检查省重在评估周期内的科研水平与管理运行状况,发现问题,总结经验,促进省重发展。重点评估研究水平与贡献,队伍建设与人才培养、开放交流与运行管理等。评估工作坚持“公开、公平、公正”和优胜劣汰的原则,依靠专家,注重实效。
第二章 职 责
第四条 四川省科学技术厅(以下简称“科技厅”)负责省重评估的组织实施,制定评估规则与评估指标体系,确定参评名单,委托和指导第三方评估机构(以下简称“评估机构”)开展评估工作,确定和发布评估结果。
第五条 评估机构负责评估工作的具体实施,客观公正地开展评估。评估机构的主要职责是:拟定评估实施方案,受理评估材料并做形式审查,组织专家评估,提交评估报告等。
第六条 省重主管部门负责指导和组织本部门省重依托单位做好评估准备工作。
第七条 省重依托单位负责为省重评估提供支持和保障,审核评估材料的真实性和准确性。
第三章 评估材料
第八条 评估材料是省重评估的依据,包括评估报告、5年工作总结及相关附件等,评估材料须从系统中导出打印并带水印。评估材料中属于国家科学技术涉密范围的内容应按照有关保密规定执行。
第九条 省重根据评估周期内5年的年度考核报告据实形成评估报告和5年工作总结,并在依托单位内进行公示。报告中列举的论文、专著、数据库、专利、软件著作权、奖励、技术成果转让等必须是评估周期内省重固定人员取得,论文须标注省重名称。
第十条 评估材料经依托单位、主管部门审核后按规定程序和日期提交评估机构。评估机构应组织人员对评估材料进行形式审查。
第四章 评估程序
第十一条 评估机构制定详细的评估实施方案报科技厅批准。评估实施方案包括省重分组、材料提交、评估日程安排等。
第十二条 评估专家由本领域学术水平高、公道正派、熟悉省重工作的科研、管理及财务专家组成。企业类省重应当聘请部分来自企业的高水平专家。
第十三条 评估实行专家回避和专家信用记录制度。与省重有直接利益相关者,包括省重正、副主任,固定人员,学术委员会成员,省重依托单位专家及其他直接利益相关者不能作为评估专家。省重可提出回避专家并说明理由,在评估工作开始前按程序上报。
第十四条 评估机构按省重领域组织专家分组开展评估工作。厅市(州)共建学科类省重按学科类进行评估,厅市(州)共建企业类省重按企业类进行评估。
第十五条 评估包括初评、现场考察和综合评议三个阶段。
第十六条 初评专家组通过审阅实验室评估材料,听取实验室主任工作报告和讨论评议,根据评估指标体系记名打分和排序,并针对每个省重提出专家组评估意见。
第十七条 现场考察原则上选取初评得分前30%和后20%的省重。现场考察专家组通过听取实验室代表性成果汇报、核查实际运行管理情况、个别访谈,形成现场考察报告。现场考察不打分、不排序。
第十八条 综合评议专家组审阅参评省重的初评意见、现场考察意见、评估材料并交流讨论,根据评估指标体系记名打分和排序,提出评估意见。
第十九条 评估成绩按照初评打分占40%、综合评议打分占60%得出。
第五章 评估结果与运用
第二十条 科技厅根据评估成绩,确定并发布评估结果。评估结果分为“优秀、良好、合格、不合格”四类。其中评估结果为优秀、良好的省重不超过50%。
第二十一条 在评估周期内发生严重安全生产事故或受到环保部门处罚等重大事件,以及违反科研伦理、学术道德、评估材料弄虚作假等科研失信行为,以及无故不参加评估或中途退出评估的省重直接确定为不合格。
第二十二条 评估结果为不合格的省重整改期为1年,1年后由科技厅委托评估机构组织专家现场检查整改情况,整改通过的省重评估结果定为合格,整改未通过的省重不再列入省重序列。无特殊原因未按规定完成整改和提交整改报告的省重,按照整改未通过处理。
第二十三条 整改期间的省重不具备获得省财政后补助的资格。整改通过者,可重新获得争取省重后补助的资格。
第二十四条 有一个及以上省重处于整改期间的依托单位,在省重整改通过前,不再支持建设新的省重。有省重整改未通过的依托单位,两年内不再支持建设新的省重。
第二十五条 省重实行激励机制。科技厅根据评估结果确定省财政后补助支持计划。对评估优秀的省重,科技厅在专项经费、科研项目、人才培养等方面给予重点支持,并优先推荐申报国家重点实验室。依托单位应根据省重后补助支持计划,对省重给予相应配套经费支持。主管部门应结合实际,积极给予省重相关支持。专项经费主要由省重用于与省重科技创新相关的活动,不得用于相关单位生产经营成本等支出。
第六章 科研诚信
第二十六条 评估机构、工作人员和评估专家应当严格遵守国家法律法规、保密规定,签订相关诚信承诺书,科学、公正、独立地行使职责和权利,不得对外发布相关过程信息,不得收取评估对象任何评审费用、礼品、礼金。
第二十七条 省重在评估工作中应实事求是,不得弄虚作假,考评组织者、评估机构、依托单位和主管部门不得以任何方式影响评估的公正性。
第七章 附 则
第二十八条 省重评估工作的费用由科技厅承担。
第二十九条 本规则由科技厅负责解释,自2021年11月11日起施行。
附件3
四川省重点实验室年度考核指标体系(学科类)


四川省重点实验室年度考核指标体系说明
(学科类)
学科类四川省重点实验室(以下简称“省重”)的年度考核指标体系分为常规指标和附加指标两大部分。“常规指标”(满分100分)主要适用于了解省重在考核年度内成果产出和运行管理情况,而“附加指标”(不超过10分)主要反映省重在考核年度内的建设水平和亮点工作。“常规指标”主要从研究水平与贡献、实验室建设与人才培养、开放交流与运行管理三个方面考核,细化为11个二级指标;“附加指标”主要从省重特色优势、领导肯定性批示两个方面考核。指标选取遵循科学性与代表性原则、独立性与相关性原则、可比性和动态发展原则、可行性和可操作性原则,全面科学考核的同时突出基础研究与应用基础研究的重要性。
一、研究水平与贡献
1.承担科研项目
国家级/省部级/厅市级/局级纵向课题:是指省重固定人员主持或参与的国家级(自然科学基金、科技重大专项、重点研发计划、技术创新引导专项、基地和人才专项等)、省部级(科技计划项目等)、厅市级、局级科技课题,由国家或省市科技主管部门及各级政府职能部门计划拨款。须附课题批准立项证明材料、课题经费清单及证明材料。
2.代表性成果水平
国家或省部级科技成果奖励:是指省重固定人员作为前五完成人,获得有重大影响的国家级奖励(自然科学奖、技术发明奖、科技进步奖等)、省部级奖励(科学技术杰出贡献奖、杰出青年科学技术创新奖、自然科学奖、技术发明奖、科学技术进步奖、国际科学技术合作奖等)。须附获奖清单及获奖证书复印件。
论文:是指省重固定人员作为第一、第二或通讯作者被《自然》《科学》等国际权威期刊(top10),SCI/SSCI/EI/国家核心期刊(北京大学图书馆与北京高校图书馆期刊工作研究会联合编辑出版的《中文核心期刊要目总览》中所列的期刊名录)检索收录的学术论文,且须有省重署名。须按省重科技厅备案研究方向附发表论文清单及检索证明。
专著:是指省重固定人员在各级出版社正式出版的有国际标准书号的著作(包括专著、编著、译著和教材等)。原则上作者单位应注明省重名称。须附著作清单(包括著作名称、作者及出版社、出版日期、书号等信息)。
授权的发明专利(或计算机软件著作权、农业新品种、取得临床新药批文):发明专利是指经过国家知识产权局批准授权的发明专利。须附专利清单和专利批准号。计算机软件著作权、农业新品种、新药须有正式批准号及证书复印件。
新研制的产品(高新技术产品/国家级新产品/省级新产品):高新技术产品是指经认定符合国家或省高新技术重点范围、技术领域和产品参考目录的全新型产品,或省内首次生产的换代型产品,或国内首次生产的改进型产品,或属创新产品等;具较高的技术含量、良好的经济效益(利税率应高于20%)和广阔的市场前景;国家级新产品是指在全国范围内首次研制或在同类产品中性能突出,符合国家产业政策等要求,由科学技术部认定列入《国家重点新产品计划》的新产品;省级新产品是指由科学技术厅认定列入《省级新产品试制计划》。须附证明材料。
新制定的国际、国家、行业、地方、团体标准或技术规程:省重固定人员牵头或参与制定的国际、国家、行业、地方、团体标准或技术规程,须有标准号或编号。
3.成果转化与产业化贡献
技术成果转让/转化产生的利税,或取得的社会经济效益:是指省重开发的技术经技术转化或转让后使用单位在考核年度内产生的利税额,或取得的社会经济效益。须附使用单位相关利税或社会经济效益证明材料。
4.公共服务
与政府部门、社会机构、企业以及部队等合作并为其解决技术难题的课题:是指省重在考核年度内开展的以为政府部门、社会机构、企业以及部队等解决重大技术难题与关键技术为目的的各类合作研究课题(一般是横向课题)。须附课题经费清单及证明材料。
吸引社会机构、企业等到实验室设立研发机构并投入经费情况:是指省重通过各种措施积极吸引相关社会机构、企业等到本实验室设立研发机构,并在考核年度内开展了实质性合作,社会机构、企业等有实质性投入,包括人员和经费投入。须附设立研发机构的合作协议及经费投入证明材料。
到社会机构、企业等设立实验基地并有实质性合作:是指省重在考核年度内到相关社会机构、企业等设立试验基地或类似的中试机构,并开展了实质性合作,其中双方或单方面应有实质性投入,包括人员和经费投入。须附合作协议及经费投入证明材料。
面向行业和社会开展的技术培训场次及人数:是指省重在考核年度内面向行业和社会开展的技术培训场次及人数。须附相关证明材料。
二、实验室建设与人才培养
1.基础设施建设
实验室新增建筑面积:是指省重在考核年度内新增的实际占用的试验、科研、办公等场地的建筑面积,单位为平方米。须附有关面积证明材料。
实验室新增仪器设备情况:是指省重在考核年度内新增的用于省重科技厅备案研究方向的科研、技术开发、检测、试验等方面的仪器和仪表设备的原值,单位为万元。须附有关清单及证明材料。
2.团队建设
新增固定人员:是指省重在考核年度内新增的正式在编的科研、科研辅助及行政辅助人员的总数。不包括其他兼职研究人员和外单位客座研究人员等。须附人员清单。
中青年人才比例:是指省重正式在编的45岁及以下中青年优秀人才占固定人员的比例。
拥有副高及以上职称或博士学位人员比例:是指省重正式在编的拥有国家人事部认可副高及以上专业技术职称证书、相关认定文件或拥有博士学位的人员占固定人员的比例。须附人员清单。
新增创新团队:是指省重在考核年度内新增国家级、省部级创新团队。须附证书或相关认定文件。
3.人才培养
培养(或引进)高层次人才:是指省重在考核年度内自主培养(或全职引进、柔性引进)国际类人才、国家级人才(获得院士、国家海外高层次人才引进计划、国家高层次人才特殊支持计划、教育部长江学者特聘教授、国家杰出青年基金和国家科学技术二等奖及以上(排名前三)等国家级荣誉及称号的专家)或省部级人才(获得天府峨眉计划、天府青城计划、省部级科学技术一等奖及以上(排名前三)、四川省学术和技术带头人、四川省青年科技创新研究团队和四川省杰出青年科技人才等省部级荣誉及称号的专家)。须附人员清单及证明材料。
培养研究生数量:是指省重在考核年度内新增正式在册的脱产及在职博士生、硕士生。须附人员清单。
三、开放交流与运行管理
1.开放交流及仪器设备共享
开放合作课题:是指省重在考核年度内新设置的开放课题。须附开放课题清单、带编号任务合同书。
学术交流情况:是指省重在考核年度内主办/承办国际性、全国性、省、行业学术会议或在国际性、全国性、省、行业学术会议上作报告。须附证明材料。
大型仪器设备开放和共享程度:是指匹配省重科技厅备案研究方向的大型仪器设备在考核年度内向社会开放和共享的次数。须附开放共享记录。
科技活动周等活动开展情况:是指省重在考核年度内开展科技活动周情况的考评结果。
2.发展规划与完成情况
下一年发展规划:是指经过学术委员会批准的下一年发展规划,含科研项目、成果产出、实验室建设、人才培养(引进)等目标。须附学术委员会会议纪要和发展规划。
当年发展规划的完成情况:对标制定的发展规划目标,逐项说明完成情况。
3.运行管理
学术委员会会议制度执行情况:是指省重在考核年度内按照《四川省科学技术厅关于进一步规范和加强四川省重点实验室主任办公会和学术委员会会议制度的通知》要求,召开学术委员会会议的情况。须附会议纪要及会议签到表复印件。
主任办公会制度执行情况:是指省重在考核年度内按照《四川省科学技术厅关于进一步规范和加强四川省重点实验室主任办公会和学术委员会会议制度的通知》要求,召开主任办公会的情况。须附会议纪要及会议签到表复印件。
仪器设备管理(台账)维护与运行(使用记录):是指匹配省重科技厅备案研究方向的仪器设备建有台账,并有使用记录。须附台账、使用记录表复印件。
经费使用和管理:是指省重在财务方面具有相对独立自主权,在考核年度内建立专账、并有经费使用记录和管理规范文件等。须附证明材料。
各项规章制度(包括保密制度、安全环保应急预案及预防措施等)的制定和执行情况:是指由省重制定的实验室管理办法、保密、安全环保等规章制度,及规章制度执行情况。须附规则制度及安全环保应急预案及预防措施。
实验室文化和科研氛围:是指省重在明显位置设置规范统一的标识名牌、实验室展板、规章制度等实验室文化和氛围营造。须以视频形式呈现。
4.依托单位支持
依托单位在政策、经费等方面的支持力度:是指省重的依托单位在考核年度内支持省重的发展,在政策、人员、经费和后勤保障等方面的具体支持措施。须附依托单位制定的支持实验室建设和运行的文件,划拨专项经费凭证,提供专用场地、资助专职人员等证明材料。
市州政府承诺配套资金到位情况(厅市(州)共建类):是指市州政府在考核年度内对承诺的配套资金到位情况。须附划拨经费凭证。
四、附加指标
省重特色优势:是指在列举、分析国内外该学科省部级以上重点实验室研究方向、成果产出等的基础上,列举本省重的特色优势。或解决国家卡脖子问题、四川省“5+1”等产业重大共性技术问题,对四川省产业发展竞争力有显著提升。须附相关佐证材料。
领导肯定性批示:是指省重在考核年度内的工作、成果等(须明确标注省重)得到省部级、四川省科技厅厅级领导书面肯定性批示。须附领导签批复印件。
五、人文社科类省重
举办大型汇报展览、献演等,服务大众、影响力广,获得各类报刊、网站等报道。须附相关佐证材料。
附件4
四川省重点实验室年度考核指标体系(企业类)


四川省重点实验室年度考核指标体系说明
(企业类)
企业类四川省重点实验室(以下简称“省重”)的年度考核指标体系分为常规指标和附加指标两大部分。“常规指标”(满分100分)主要适用于了解省重在考核年度内成果产出和运行管理情况,而“附加指标”(不超过10分)主要反映省重在考核年度内的建设水平和亮点工作。“常规指标”主要从研发水平与贡献、实验室建设与人才培养、开放交流与运行管理三个方面考核,细化为11个二级指标;“附加指标”主要从省重特色优势、领导肯定性批示两个方面考核。指标选取遵循科学性与代表性原则、独立性与相关性原则、可比性和动态发展原则、可行性和可操作性原则,全面科学考核的同时突出基础研究与应用基础研究的重要性。
一、研发水平与贡献
1.承担科研项目
国家级/省部级/厅市级/局级纵向课题:是指省重固定人员主持或参与的国家级(自然科学基金、科技重大专项、重点研发计划、技术创新引导专项、基地和人才专项等)、省部级(科技计划项目等)、厅市级、局级科技课题,由国家或省市科技主管部门及各级政府职能部门计划拨款。须附课题批准立项证明材料、课题经费清单及证明材料。
2.代表性成果水平
国家或省部级科技成果奖励:是指省重固定人员作为前五完成人,获得有重大影响的国家级奖励(自然科学奖、技术发明奖、科技进步奖等)、省部级奖励(科学技术杰出贡献奖、杰出青年科学技术创新奖、自然科学奖、技术发明奖、科学技术进步奖、国际科学技术合作奖等)。须附获奖清单及获奖证书复印件。
论文:是指省重固定人员作为第一、第二或通讯作者被《自然》《科学》等国际权威期刊(top10),SCI/SSCI/EI/国家核心期刊(北京大学图书馆与北京高校图书馆期刊工作研究会联合编辑出版的《中文核心期刊要目总览》中所列的期刊名录)检索收录的学术论文,且须有省重署名。须按省重科技厅备案研究方向附发表论文清单及检索证明。
专著:是指省重固定人员在各级出版社正式出版的有国际标准书号的著作(包括专著、编著、译著和教材等)。原则上作者单位应注明省重名称。须附著作清单(包括著作名称、作者及出版社、出版日期、书号等信息)。
授权的发明专利(或计算机软件著作权、农业新品种、取得临床新药批文):发明专利是指经过国家知识产权局批准授权的发明专利。须附专利清单和专利批准号。计算机软件著作权、农业新品种、新药须有正式批准号及证书复印件。
制定的国际、国家、行业、地方、团体标准或技术规程:省重固定人员牵头或参与制定的国际、国家、行业、地方、团体标准或技术规程,须有标准号或编号。
3.成果转化与产业化贡献
技术成果转让/转化产生的利税,或取得的社会经济效益:是指省重开发的技术经技术转化或转让后使用单位在考核年度内产生的利税额,或取得的社会经济效益。须附使用单位相关利税或社会经济效益证明材料。
投入产出比:是指省重在考核年度内的投入资金与产出资金之比。
4.公共服务
与政府部门、社会机构、企业、部队及高校等合作并为其解决技术难题的课题:是指省重在考核年度内开展的以为政府部门、社会机构、企业、部队及高校等解决重大技术难题与关键技术为目的的各类合作研究课题(一般是横向课题)。须附课题经费清单及证明材料。
吸引社会机构、企业、高校等到实验室设立研发机构并投入经费情况:是指省重通过各种措施积极吸引相关社会机构、企业、高校等到本实验室设立研发机构,并在考核年度内开展了实质性合作,有实质性投入,包括人员和经费投入。须附设立研发机构的合作协议及经费投入证明材料。
到社会机构、企业、高校等设立实验基地并有实质性合作:是指省重在考核年度内到相关社会机构、企业、高校等设立试验基地或类似的中试机构,并开展了实质性合作,其中双方或单方面应有实质性投入,包括人员和经费投入。须附合作协议及经费投入证明材料。
面向行业和社会开展的技术培训场次及人数:是指省重在考核年度内面向行业和社会开展的技术培训场次及人数。须附相关证明材料。
二、实验室建设与人才培养
1.基础设施建设
实验室新增建筑面积:是指省重在考核年度内新增的实际占用的试验、科研、办公等场地的建筑面积,单位为平方米。须附有关面积证明材料。
实验室新增仪器设备情况:是指省重在考核年度内新增的用于省重科技厅备案研究方向的科研、技术开发、检测、试验等方面的仪器和仪表设备的原值,单位为万元。须附有关清单及证明材料。
2.团队建设
新增固定人员:是指省重在考核年度内新增的正式在编的科研、科研辅助及行政辅助人员的总数。不包括其他兼职研究人员和外单位客座研究人员等。须附人员清单。
中青年人才比例:是指省重正式在编的45岁及以下中青年优秀人才占固定人员的比例。
拥有副高及以上职称或博士学位人员比例:是指省重正式在编的拥有国家人事部认可副高及以上专业技术职称证书、相关认定文件或拥有博士学位的人员占固定人员的比例。须附人员清单。
新增创新团队:是指省重在考核年度内新增国家级、省部级创新团队。须附证书或相关认定文件。
3.人才培养
培养(或引进)高层次人才:是指省重在考核年度内自主培养(或全职引进、柔性引进)国际类人才、国家级人才(获得院士、国家海外高层次人才引进计划、国家高层次人才特殊支持计划、教育部长江学者特聘教授、国家杰出青年基金和国家科学技术二等奖及以上(排名前三)等国家级荣誉及称号的专家)或省部级人才(获得天府峨眉计划、天府青城计划、省部级科学技术一等奖及以上(排名前三)、四川省学术和技术带头人、四川省青年科技创新研究团队和四川省杰出青年科技人才等省部级荣誉及称号的专家)。须附人员清单及证明材料。
联合培养研究生数量:是指省重具有合作培养研究生的条件和基础,在考核年度内联合培养新增正式在册的脱产及在职博士生、硕士生。须附人员清单。
三、开放交流与运行管理
1.开放交流及仪器设备共享
开放合作课题:是指省重在考核年度内新设置的开放课题。须附开放课题清单、带编号任务合同书。
学术交流情况:是指省重在考核年度内主办/承办国际性、全国性、省、行业学术会议或在国际性、全国性、省、行业学术会议上作报告。须附证明材料。
大型仪器设备开放和共享程度:是指匹配省重科技厅备案研究方向的大型仪器设备在考核年度内向社会开放和共享的次数。须附开放共享记录。
科技活动周等活动开展情况:是指省重在考核年度内开展科技活动周情况的考评结果。
2.发展规划与完成情况
下一年发展规划:是指经过学术委员会批准的下一年发展规划,含科研项目、成果产出、实验室建设、人才培养(引进)等目标。须附学术委员会会议纪要和发展规划。
当年发展规划的完成情况:对标制定的发展规划目标,逐项说明完成情况。
3.运行管理
学术委员会会议制度执行情况:是指省重在考核年度内按照《四川省科学技术厅关于进一步规范和加强四川省重点实验室主任办公会和学术委员会会议制度的通知》要求,召开学术委员会会议的情况。须附会议纪要及会议签到表复印件。
主任办公会制度执行情况:是指省重在考核年度内按照《四川省科学技术厅关于进一步规范和加强四川省重点实验室主任办公会和学术委员会会议制度的通知》要求,召开主任办公会的情况。须附会议纪要及会议签到表复印件。
仪器设备管理(台账)维护与运行(使用记录):是指匹配省重科技厅备案研究方向的仪器设备建有台账,并有使用记录。须附台账、使用记录表复印件。
经费使用和管理:是指省重在财务方面具有相对独立自主权,在考核年度内建立专账、并有经费使用记录和管理规范文件等。须附证明材料。
各项规章制度(包括保密制度、安全环保应急预案及预防措施等)的制定和执行情况:是指由省重制定的实验室管理办法、保密、安全环保等规章制度,及规章制度执行情况。须附规则制度及安全环保应急预案及预防措施。
实验室文化和科研氛围:是指省重在明显位置设置规范统一的标识名牌、实验室展板、规章制度等实验室文化和氛围营造。须以视频形式呈现。
4.依托单位支持
依托单位在政策、经费等方面的支持力度:是指省重的依托单位在考核年度内支持省重的发展,在政策、人员、经费和后勤保障等方面的具体支持措施。须附依托单位制定的支持实验室建设和运行的文件,划拨专项经费凭证,提供专用场地、资助专职人员等证明材料。
市州政府承诺配套资金到位情况(厅市(州)共建类):是指市州政府在考核年度内对承诺的配套资金到位情况。须附划拨经费凭证。
四、附加指标
省重特色优势:是指在列举、分析国内外该领域省部级以上重点实验室研究方向、成果产出的基础上,列举本省重的特色优势。或解决国家卡脖子问题、四川省“5+1”等产业重大共性技术问题,对四川省产业发展竞争力有显著提升。须附相关佐证材料。
领导肯定性批示:是指省重在考核年度内的工作、成果等(须明确标注“省重”)得到省部级、四川省科技厅厅级领导书面肯定性批示。须附领导签批复印件。
附件5
四川省重点实验室周期评估指标体系(学科类)

四川省重点实验室周期评估指标体系说明
(学科类)
学科类四川省重点实验室(以下简称“省重”)的周期评估指标体系分为常规指标和附加指标两大部分。“常规指标”(满分100分)主要适用于了解省重在评估周期内成果产出和运行管理情况,而“附加指标”(不超过10分)主要反映省重在评估周期内的建设水平和亮点工作。“常规指标”主要从研究水平与贡献、实验室建设与人才培养、开放交流与运行管理、五年间年度考核四个方面评估,细化为12个二级指标;“附加指标”主要从省重特色优势、领导肯定性批示两个方面评估。指标选取遵循科学性与代表性原则、独立性与相关性原则、可比性和动态发展原则、可行性和可操作性原则,全面科学评估的同时突出基础研究与应用基础研究的重要性。
一、五年间研究水平与贡献
1.研究方向与总体定位
总体定位和研究方向设置的前沿性与合理性:是指经学术委员会会议确定的实验室名称、研究方向和实验室定位等是否符合国家中长期发展规划、四川省经济社会发展和学科领域发展需求。
2.承担科研项目
国家级/省部级/厅市级/局级纵向课题:是指省重固定人员作为项目负责人主持的国家级(自然科学基金、科技重大专项、重点研发计划、技术创新引导专项、基地和人才专项等)、省部级(科技计划项目等)、厅市级、局级科技课题,由国家或省市科技主管部门及各级政府职能部门计划拨款。须附课题批准立项证明材料、课题经费清单及证明材料。
3.代表性成果水平
国家或省部级科技成果奖励:是指省重固定人员作为前五完成人,获得有重大影响的国家级奖励(自然科学奖、技术发明奖、科技进步奖等)、省部级奖励(科学技术杰出贡献奖、杰出青年科学技术创新奖、自然科学奖、技术发明奖、科学技术进步奖、国际科学技术合作奖等)。须附获奖清单及获奖证书复印件。
论文:是指省重固定人员作为第一、第二或通讯作者被《自然》《科学》等国际权威期刊(top10),SCI/SSCI/EI/国家核心期刊(北京大学图书馆与北京高校图书馆期刊工作研究会联合编辑出版的《中文核心期刊要目总览》中所列的期刊名录)检索收录的学术论文,且须有省重署名。须按省重科技厅备案研究方向附发表论文清单及检索证明。
专著:是指省重固定人员在各级出版社正式出版的有国际标准书号的著作(包括专著、编著、译著和教材等)。原则上作者单位应注明省重名称。须附著作清单(包括著作名称、作者及出版社、出版日期、书号等信息)。
授权的发明专利(或计算机软件著作权、农业新品种、取得临床新药批文):发明专利是指经过国家知识产权局批准授权的发明专利。须附专利清单和专利批准号。计算机软件著作权、农业新品种、新药须有正式批准号及证书复印件。
研制的产品(高新技术产品/国家级新产品/省级新产品):高新技术产品是指经认定符合国家或省高新技术重点范围、技术领域和产品参考目录的全新型产品,或省内首次生产的换代型产品,或国内首次生产的改进型产品,或属创新产品等;具较高的技术含量、良好的经济效益(利税率应高于20%)和广阔的市场前景;国家级新产品是指在全国范围内首次研制或在同类产品中性能突出,符合国家产业政策等要求,由科学技术部认定列入《国家重点新产品计划》的新产品;省级新产品是指由科学技术厅认定列入《省级新产品试制计划》。须附证明材料。
制定的国际、国家、行业、地方、团体标准或技术规程:省重固定人员牵头或参与制定的国际、国家、行业、地方、团体标准或技术规程,须有标准号或编号。
4.成果转化与产业化贡献
技术成果转让/转化产生的利税,或取得的社会经济效益:是指省重开发的技术经技术转化或转让后使用单位在评估周期内产生的利税额,或取得的社会经济效益。须附使用单位相关利税或社会经济效益证明材料。
5.公共服务
与政府部门、社会机构、企业以及部队等合作并为其解决技术难题的课题:是指省重在评估周期内开展的以为政府部门、社会机构、企业以及部队等等解决重大技术难题与关键技术为目的的各类合作研究课题(一般是横向课题)。须附课题经费清单及证明材料。
吸引社会机构、企业等到实验室设立研发机构并投入经费情况:是指省重通过各种措施积极吸引相关社会机构、企业等到本实验室设立研发机构,并在评估周期内开展了实质性合作,企业有实质性投入,包括人员和经费投入。须附设立研发机构的合作协议及经费投入证明材料。
到相关社会机构、企业设立实验基地并有实质性合作:是指省重在评估周期内到相关社会机构、企业设立试验基地或类似的中试机构,并开展了实质性合作,其中双方或单方面应有实质性投入,包括人员和经费投入。须附合作协议及经费投入证明材料。
面向行业和社会开展的技术培训场次及人数:是指省重在评估周期内面向行业和社会开展的技术培训场次及人数。须附相关证明材料。
二、实验室建设与人才培养
1.基础设施建设
实验室物理载体面积:是指省重实际占用的试验、科研、办公等场地的建筑面积,单位为平方米。须附有关面积证明材料。
实验室仪器设备规模和结构:是指省重用于省重科技厅备案研究方向的科研、技术开发、检测、试验等方面的仪器和仪表设备的数量和原值。须附有关清单及证明材料。
2.团队建设
省重主任的作用:是指省重主任的组织管理能力(每个季度主持召开省重主任办公会、负责省重日常管理等)、学科前沿洞察力、学术影响力、团队凝聚力、省重工作时长(每年在省重工作时间不少于8个月)等。
学术带头人的作用:是指省重各研究方向的学术带头人的学科前沿洞察力、学术影响力、团队凝聚力等。
固定人员规模:是指省重正式在编的科研、科研辅助及行政辅助人员的总数。不包括其他兼职研究人员和外单位客座研究人员等。须附人员清单。
中青年人才比例:是指省重正式在编的45岁及以下中青年优秀人才占固定人员的比例。
拥有副高及以上职称或博士学位人员比例:是指省重正式在编的拥有国家人事部认可副高及以上专业技术职称证书或拥有博士学位的人员占固定人员的比例。须附人员清单。
创新团队规模和结构:是指省重在科技厅备案研究方向上拥有的国家级、省部级创新团队。须附证书。
3.人才培养
培养(或引进)高层次人才:是指省重在评估周期内自主培养(或全职引进、柔性引进)国际类人才、国家级人才(获得院士、国家海外高层次人才引进计划、国家高层次人才特殊支持计划、教育部长江学者特聘教授、国家杰出青年基金和国家科学技术二等奖及以上(排名前三)等国家级荣誉及称号的专家)或省部级人才(获得天府峨眉计划、天府青城计划、省部级科学技术一等奖及以上(排名前三)、四川省学术和技术带头人、四川省青年科技创新研究团队和四川省杰出青年科技人才等省部级荣誉及称号的专家)。须附人员清单及证明材料。
培养研究生数量:是指省重在评估周期内新增正式在册的脱产及在职博士生、硕士生。须附人员清单。
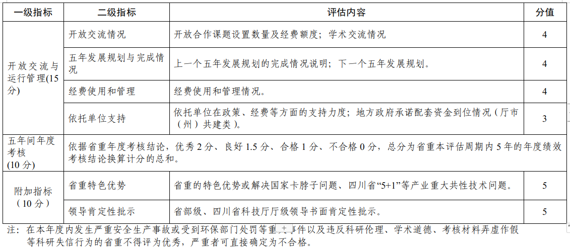
三、开放交流与运行管理
1.开放交流情况
开放合作课题:是指省重在评估周期内设置的开放课题。须附开放课题清单、带编号任务合同书。
学术交流情况:是指省重在评估周期内主办/承办国际性、全国性、省、行业学术会议或在国际性、全国性、省、行业学术会议上作报告。须附证明材料。
2.发展规划与完成情况
上一个五年发展规划的完成情况说明:对标制定的五年发展规划目标,逐项说明完成情况。
下一个五年发展规划:是指经过学术委员会批准的下一个五年发展规划,含科研项目、成果产出、实验室建设、人才培养(引进)等目标。须附学术委员会会议纪要和发展规划。
3.经费使用和管理
经费使用和管理:是指省重在财务方面具有相对独立自主权,在评估周期内建立专账、并有经费使用记录和管理规范文件等。须附证明材料。
4.依托单位支持
依托单位在政策、经费等方面的支持力度:是指省重的依托单位在评估周期内支持省重的发展,在政策、人员、经费和后勤保障等方面的具体支持措施。须附依托单位制定的支持实验室建设和运行的文件,划拨专项经费凭证,提供专用场地、资助专职人员等证明材料。
市州政府承诺配套资金到位情况(厅市(州)共建类):是指市州政府在评估周期内对承诺的配套资金到位情况。须附划拨经费凭证。
四、五年间年度考核
直接将评估周期内的5年年度考核结果运用到评估,总分为5年的年度考核结论换算计分的总和。
五、附加指标
省重特色优势:是指在列举、分析国内外该学科省部级以上重点实验室研究方向、成果产出的基础上,列举本省重的特色优势。或解决国家卡脖子问题、四川省“5+1”等产业重大共性技术问题,对四川省产业发展竞争力有显著提升。须附相关佐证材料。
领导肯定性批示:是指省重在评估周期内的工作、成果等(须明确标注省重)得到省部级、四川省科技厅厅级领导书面肯定性批示。须附领导签批复印件。
六、人文社科类省重
举办大型汇报展览、献演等,服务大众、影响力广,获得各类报刊、网站等报道。须附相关佐证材料。
附件6
四川省重点实验室周期评估指标体系(企业类)


四川省重点实验室周期评估指标体系说明
(企业类)
企业类四川省重点实验室(以下简称“省重”)的周期评估指标体系分为常规指标和附加指标两大部分。“常规指标”(满分100分)主要适用于了解省重在评估周期内成果产出和运行管理情况,而“附加指标”(不超过10分)主要反映省重在评估周期内的建设水平和亮点工作。“常规指标”主要从研究水平与贡献、实验室建设与人才培养、开放交流与运行管理、五年间年度考核四个方面评估,细化为12个二级指标;“附加指标”主要从省重特色优势、领导肯定性批示两个方面评估。指标选取遵循科学性与代表性原则、独立性与相关性原则、可比性和动态发展原则、可行性和可操作性原则,全面科学评估的同时突出基础研究与应用基础研究的重要性。
一、五年间研究水平与贡献
1.研究方向与总体定位
总体定位和研究方向设置的前沿性与合理性:是指经学术委员会会议确定的实验室名称、研究方向和实验室定位等是否符合国家中长期发展规划、四川省经济社会发展和行业领域发展需求。
2.承担科研项目
国家级/省部级/厅市级/局级纵向课题:是指省重固定人员作为项目负责人主持的国家级(自然科学基金、科技重大专项、重点研发计划、技术创新引导专项、基地和人才专项等)、省部级(科技计划项目等)、厅市级、局级科技课题,由国家或省市科技主管部门及各级政府职能部门计划拨款。须附课题批准立项证明材料、课题经费清单及证明材料。
3.代表性成果水平
国家或省部级科技成果奖励:是指省重固定人员作为前五完成人,获得有重大影响的国家级奖励(自然科学奖、技术发明奖、科技进步奖等)、省部级奖励(科学技术杰出贡献奖、杰出青年科学技术创新奖、自然科学奖、技术发明奖、科学技术进步奖、国际科学技术合作奖等)。须附获奖清单及获奖证书复印件。
论文:是指省重固定人员作为第一、第二或通讯作者被《自然》《科学》等国际权威期刊(top10),SCI/SSCI/EI/国家核心期刊(北京大学图书馆与北京高校图书馆期刊工作研究会联合编辑出版的《中文核心期刊要目总览》中所列的期刊名录)检索收录的学术论文,且须有省重署名。须按省重科技厅备案研究方向附发表论文清单及检索证明。
专著:是指省重固定人员在各级出版社正式出版的有国际标准书号的著作(包括专著、编著、译著和教材等)。原则上作者单位应注明省重名称。须附著作清单(包括著作名称、作者及出版社、出版日期、书号等信息)。
授权的发明专利(或计算机软件著作权、农业新品种、取得临床新药批文):发明专利是指经过国家知识产权局批准授权的发明专利。须附专利清单和专利批准号。计算机软件著作权、农业新品种、新药须有正式批准号及证书复印件。
制定的国际、国家、行业、地方、团体标准或技术规程:省重固定人员牵头或参与制定的国际、国家、行业、地方、团体标准或技术规程,须有标准号或编号。
4.成果转化与产业化贡献
技术成果转让/转化产生的利税,或取得的社会经济效益:是指省重开发的技术经技术转化或转让后使用单位在评估周期内产生的利税额,或取得的社会经济效益。须附使用单位相关利税或社会经济效益证明材料。
投入产出比:是指省重在评估周期内的投入资金与产出资金之比。
5.公共服务
与政府部门、社会机构、企业、部队及高校等合作并为其解决技术难题的课题:是指省重在评估周期内开展的以为政府部门、社会机构、企业、部队及高校等解决重大技术难题与关键技术为目的的各类合作研究课题(一般是横向课题)。须附课题经费清单及证明材料。
吸引社会机构、企业、高校等到实验室设立研发机构并投入经费情况:是指省重通过各种措施积极吸引相关社会机构、企业、高校等到本实验室设立研发机构,并在评估周期内开展了实质性合作,有实质性投入,包括人员和经费投入。须附设立研发机构的合作协议及经费投入证明材料。
到社会机构、企业、高校等设立实验基地并有实质性合作:是指省重在评估周期内到相关社会机构、企业、高校等设立试验基地或类似的中试机构,并开展了实质性合作,其中双方或单方面应有实质性投入,包括人员和经费投入。须附合作协议及经费投入证明材料。
面向行业和社会开展的技术培训场次及人数:是指省重在评估周期内面向行业和社会开展的技术培训场次及人数。须附相关证明材料。
二、实验室建设与人才培养
1.基础设施建设
实验室物理载体面积:是指省重实际占用的试验、科研、办公等场地的建筑面积,单位为平方米。须附有关面积证明材料。
实验室仪器设备规模和结构:是指省重用于省重科技厅备案研究方向的科研、技术开发、检测、试验等方面的仪器和仪表设备的数量和原值。须附有关清单及证明材料。
2.团队建设
省重主任的作用:是指省重主任的组织管理能力(每个季度主持召开省重主任办公会、负责省重日常管理等)、学科前沿洞察力、学术影响力、团队凝聚力、省重工作时长(每年在省重工作时间不少于8个月)等。
学术带头人的作用:是指省重各研究方向的学术带头人的学科前沿洞察力、学术影响力、团队凝聚力等。
固定人员规模:是指省重正式在编的科研、科研辅助及行政辅助人员的总数。不包括其他兼职研究人员和外单位客座研究人员等。须附人员清单。
中青年人才比例:是指省重正式在编的45岁及以下中青年优秀人才占固定人员的比例。
拥有副高及以上职称或博士学位人员比例:是指省重正式在编的拥有国家人事部认可副高及以上专业技术职称证书或拥有博士学位的人员占固定人员的比例。须附人员清单。
创新团队规模和结构:是指省重在科技厅备案研究方向上拥有的国家级、省部级创新团队。须附证书。
3.人才培养
培养(或引进)高层次人才:是指省重在评估周期内自主培养(或全职引进、柔性引进)国际类人才、国家级人才(获得院士、国家海外高层次人才引进计划、国家高层次人才特殊支持计划、教育部长江学者特聘教授、国家杰出青年基金和国家科学技术二等奖及以上(排名前三)等国家级荣誉及称号的专家)或省部级人才(获得天府峨眉计划、天府青城计划、省部级科学技术一等奖及以上(排名前三)、四川省学术和技术带头人、四川省青年科技创新研究团队和四川省杰出青年科技人才等省部级荣誉及称号的专家)。须附人员清单及证明材料。
培养研究生数量:是指省重在评估周期内新增正式在册的脱产及在职博士生、硕士生。须附人员清单。
三、开放交流与运行管理
1.开放交流情况
开放合作课题:是指省重在评估周期内设置的开放课题。须附开放课题清单、带编号任务合同书。
学术交流情况:是指省重在评估周期内主办/承办国际性、全国性、省、行业学术会议或在国际性、全国性、省、行业学术会议上作报告。须附证明材料。
2.发展规划与完成情况
上一个五年发展规划的完成情况说明:对标制定的五年发展规划目标,逐项说明完成情况。
下一个五年发展规划:是指经过学术委员会批准的下一个五年发展规划,含科研项目、成果产出、实验室建设、人才培养(引进)等目标。须附学术委员会会议纪要和发展规划。
3.经费使用和管理
经费使用和管理:是指省重在财务方面具有相对独立自主权,在评估周期内建立专账、并有经费使用记录和管理规范文件等。须附证明材料。
4.依托单位支持
依托单位在政策、经费等方面的支持力度:是指省重的依托单位在评估周期内支持省重的发展,在政策、人员、经费和后勤保障等方面的具体支持措施。须附依托单位制定的支持实验室建设和运行的文件,划拨专项经费凭证,提供专用场地、资助专职人员等证明材料。
市州政府承诺配套资金到位情况(厅市(州)共建类):是指市州政府在评估周期内对承诺的配套资金到位情况。须附划拨经费凭证。
四、五年间年度考核
直接将评估周期内的5年年度考核结果运用到评估,总分为5年的年度考核结论换算计分的总和。
五、附加指标
省重特色优势:是指在列举、分析国内外该学科省部级以上重点实验室研究方向、成果产出的基础上,列举本省重的特色优势。或解决国家卡脖子问题、四川省“5+1”等产业重大共性技术问题,对四川省产业发展竞争力有显著提升。须附相关佐证材料。
领导肯定性批示:是指省重在评估周期内的工作、成果等(须明确标注省重)得到省部级、四川省科技厅厅级领导书面肯定性批示。须附领导签批复印件。